logo elektroda
logo elektroda
X
logo elektroda
REKLAMA
REKLAMA
Adblock/uBlockOrigin/AdGuard mogą powodować znikanie niektórych postów z powodu nowej reguły.

Sterowanie diod High Power RGB LED

emer2 11 Wrz 2012 15:36 7353 0
REKLAMA
  • Sterowanie diod High Power RGB LED

    Chciałbym przedstawić sterownik RGB dla diod LED wysokiej mocy. Celem budowy takiego sterownika jest osiągnięcie jak największej gamy kolorów. Należy przede wszystkim pamiętać o tym, że diody LED są sterowane prądowo i dlatego jedną z ważniejszych rzeczy jest zapewnienie źródeł prądowych, dla każdej katody diody RGB LED. W tym celu zostały użyte trzy układy CAT4101. Są to źródła prądowe 1A, o napięciu zasilania rzędu około 5V. Do regulacji prądu we wstępnym teście użyto potencjometrów dołączonych do układów CAT. Tak zbudowany układ pozwala na regulacje prądu dla każdej katody diody RGB. Ponieważ blok z trzema układami CAT4101 i potencjometrami służył do regulacji prądu diod, postanowiono poszerzyć sterownik o mikrokontroler PIC16F737FP, dzięki czemu znaczenie poszerzyły się możliwości sterownika. Umożliwiło to sterowanie układami CAT4101 poprzez sygnały PWM pochodzące z mikrokontrolera, co znacznie ułatwia zmianę kolorów diody RGB LED. Dodatkowo można skorzystać z interfejsu RS-232, co np. pozwala na podłączenie sterownika do komputera. Co więcej istnieje wiele modułów korzystających z tego interfejsu np. Bluetooth czy ZigBee, dzięki czemu można sterować bezprzewodowo kolorami diody LED.

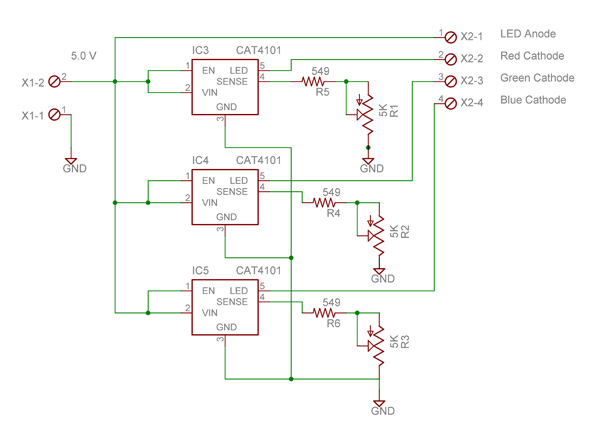
    Poniżej schemat bloku odpowiedzialnego za ustawienie odpowiedniego prądu dla każdej katody diody LED RGB:
    Sterowanie diod High Power RGB LED

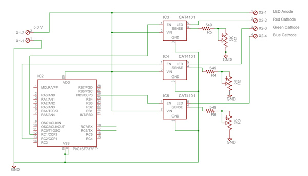
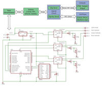
    Poniżej schemat rozbudowany o mikrokontroler PIC16F737FP:
    Sterowanie diod High Power RGB LED


    Przykładowy schemat do sterowania bezprzewodowego. Zastosowano tutaj dodatkowo stabilizator napięcia 3.3V oraz moduł do komunikacji bezprzewodowej.
    Sterowanie diod High Power RGB LED

    Na stronie źródłowej znajdują się linki do układów zastosowanych do budowy projektu.

    Strona źródłowa

    Fajne? Ranking DIY
    O autorze
    emer2
    Tłumacz Redaktor
    Offline 
    Specjalizuje się w: projektowanie i montaż elektroniki
    emer2 napisał 434 postów o ocenie 56. Mieszka w mieście Warszawa. Jest z nami od 2008 roku.
  • REKLAMA
REKLAMA