Mam następujący problem. Muszę stworzyć układ na atmega8 który będzie mierzył napięcie i wysyłał je do kompa przez rs232. Procesor programuje się poprawnie (USBAsp). Jednak transmisja z rs232 nie chce działać. Program wygląda tak:
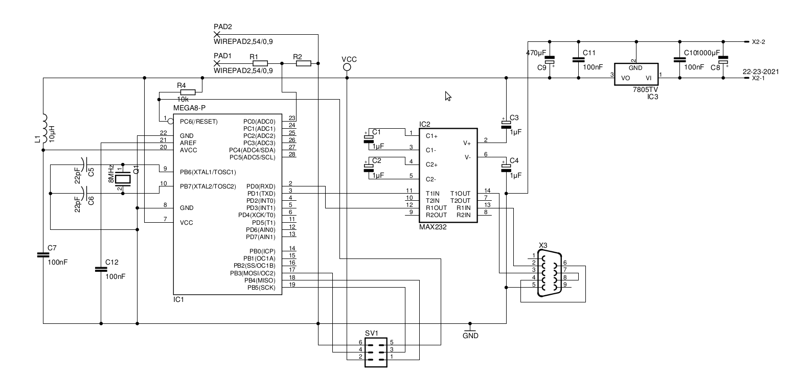
Kabel jest TxD<->RxD TxD<->RxD. Zastanawiałem się czy pojemności przy max232 nie są za małe (na forum ludzie stosują czasem po 10 a nawet 22uF) chociaż zastosowałem się do zaleceń producenta. Kompletnie nie mam już pomysłów. Dodam, że sprawdziłem połączenia.

Kod: text
Kabel jest TxD<->RxD TxD<->RxD. Zastanawiałem się czy pojemności przy max232 nie są za małe (na forum ludzie stosują czasem po 10 a nawet 22uF) chociaż zastosowałem się do zaleceń producenta. Kompletnie nie mam już pomysłów. Dodam, że sprawdziłem połączenia.
