logo elektroda
logo elektroda
X
logo elektroda
REKLAMA
REKLAMA
Adblock/uBlockOrigin/AdGuard mogą powodować znikanie niektórych postów z powodu nowej reguły.

CB Navia M 120 Plus - stałe napięcie 5,75V w TP-7, uszkodzona synteza PLL?

Adalbert23 24 Wrz 2012 08:44 2295 2
REKLAMA
  • #1 11342535
    Adalbert23
    Poziom 11  
    Cb radio Navia m 120 plus nie pracuje prawidłowo generator vco.Napięcie w punkcie TP-7 wynosi 5,75 v i jest stałe mimo zmian kanałów. Napięcie zasilania PLL wynosi 5,75 v.Kwarc pracuje prawidłowo. Czy uszkodzona jest syntez PLL? Pozdrawiam.

    3.1.13. Zabronione jest publikowanie wpisów naruszających zasady pisowni języka polskiego, niedbałych i niezrozumiałych. /Olek II/
  • REKLAMA
  • #2 11345624
    SP5ANJ
    Spoczywaj w Pokoju
    Witam.
    Adalbert23 napisał:
    Cb radio Navia m 120 plus nie pracuje prawidłowo generator vco.

    Czy pracuje poprawnie - musisz zmierzyć jego częstotliwość (VCO).

    Cytat:
    Napięcie w punkcie TP-7 wynosi 5,75 v i jest stałe mimo zmian kanałów.

    Jak widać - syntezer częstotliwości oparty na U6 - nie synchronizuje napięć porównania fazy na diodę pojemnościową D10 jako elementu wykonawczego tej synchronizacji PLL :

    CB Navia M 120 Plus - stałe napięcie 5,75V w TP-7, uszkodzona synteza PLL?

    Cytat:
    Czy uszkodzona jest synteza PLL?

    Prawdopodobnie, że TAK, lecz "stawiam" na odstrojenie samego generatora VCO i/lub wadliwą D10 lub C103 (dość częsty przypadek).

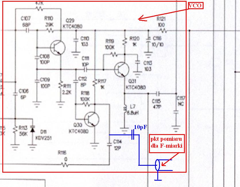
    Reasumując - sprawdź tą częstotliwość VCO w pkt (jak na obrazku) :

    CB Navia M 120 Plus - stałe napięcie 5,75V w TP-7, uszkodzona synteza PLL?

    Jeżeli częstotliwość VCO będzie "różna" od założonej f MHz - to już masz blisko do zweryfikowania "problemu".


    Pozdrawiam.
  • #3 11422585
    Adalbert23
    Poziom 11  
    Witam.
    Strach cokolwiek pisać bo znowu będą wytknięte błędy. Ja naukę gramatyki i pisowni
    zakończyłem w roku szkolnym 1965/1966.
    Dziękuję za podpowiedzi SP5ANJ ale ja wybrałem inny sposób na sprawdzenie vco.
    Przerwałem ścieżkę w punkcie tp7 i podałem napięcie z ogniwa 4,5 v przez potencjometr 50 kilo. Na wyjściu pojawiła się częstotliwość od 26 MHz do 30 MHz.
    Vco sprawne a syntezy nie mam. Wybiorę niektóre elementy a reszta do kosza.
    Zamykam temat.
    Moderowany przez Olek II:

    Za niepotrzebny komentarz i brak poprawienia pisowni, udzielam ostrzeżenia w/g punktu 3.3 regulaminu. W szkole nie uczyli czym zaczynamy zdanie, czym kończymy? Proszę sobie przypomnieć.

REKLAMA