Witam Wszystkich
Proszę o informację na temat czy dobrze jest zaprojetkowany układ pod względem odporności na zakłócenia, które mogą się pojawić na zasilaniu i porcie I/O.
Szczególnie chodzi mi o zakłócenia, które są generowane podczas badań na kompatybilność elektromagnetyczną ( oznaczenie CE ), w szczególności:
- impulsy typu BURST
- impulsy typu SURGE
- zakłocenia elektromacznetyczne przewodzone
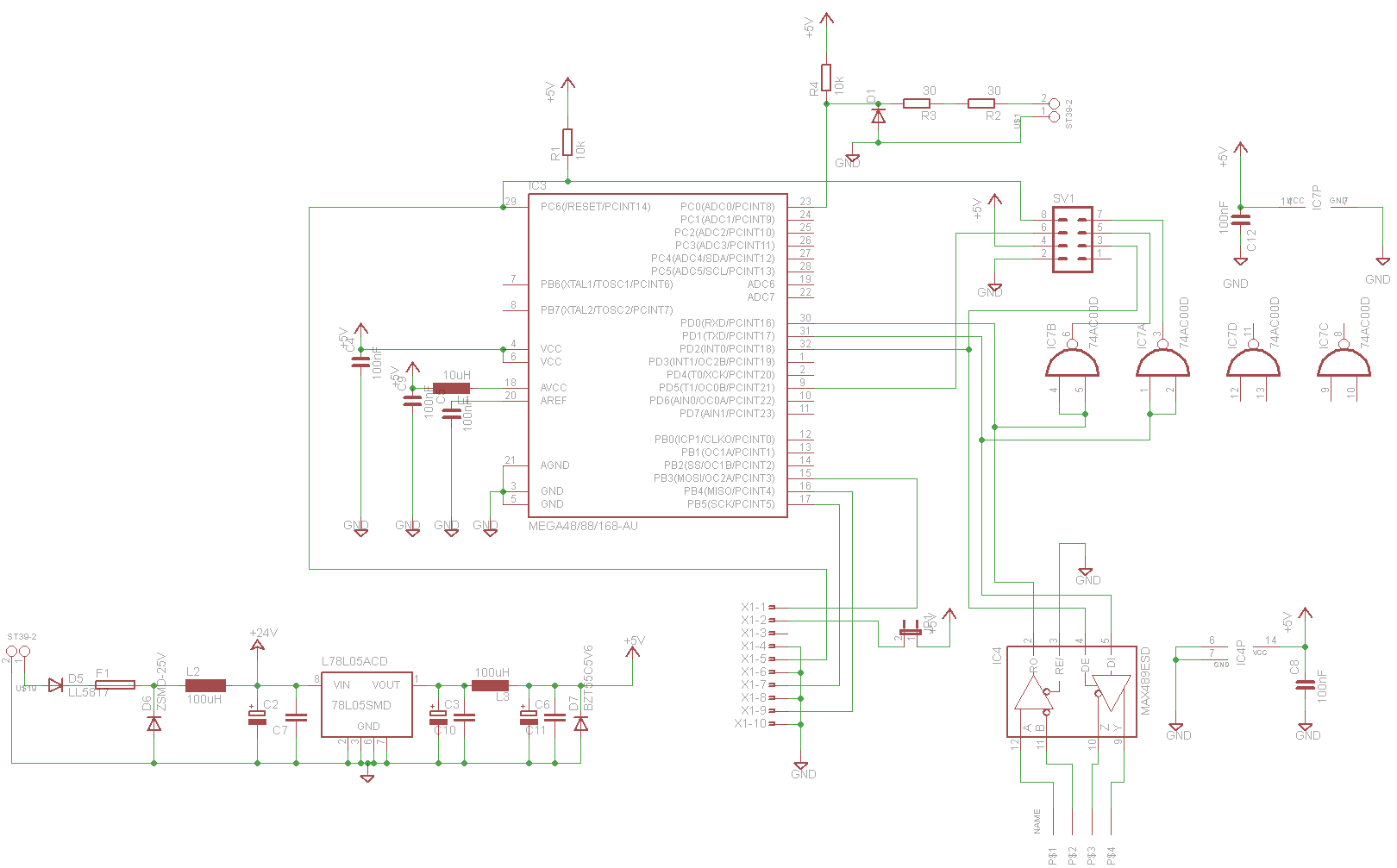
Opis układu:
Układ służy do badania natężenia oświetlenia za pomocą fotorezystowa podłączonego do ADC0 przez złącze ST39-2. Dioda D1 to transil jednokierunkowy na 6.0V. Długość kabla do fotorezystora to ok 20 metrów.
Złaczę SV1 służy do podłączenia diód sygnalizująch stan układu. Złacza X1-1..X1-10 służą do programowania, układ MAX489ESD do komunikacji po RS485 w trybie FULL DUPLEX.
Problem jaki mam to układ MAX489ESD do pracy zużywa ok 130mA, max 250mA z kolei dławik L3 w obudowie SMD ma max prąd ok 200mA. Dławików z większym prądem w takiej obudowie przy 100uH nie znalałem.
Czy dobrym rozwiązaniem byłoby podłączenie zasilania MAX przed dławikiem L3 ?
Jeżeli tak, to czy impulsy zakócejące np BURST mogą mieć wpływ na pracę tego układu ?
Ostatnia sprawa, czy układ stabilizujący zasilanie jest dobrze zaprojektowany? Może czegoś brakuje, może coś jest niepotrzebne.
Schemat układu:
Dzięki
mumin_80
Proszę o informację na temat czy dobrze jest zaprojetkowany układ pod względem odporności na zakłócenia, które mogą się pojawić na zasilaniu i porcie I/O.
Szczególnie chodzi mi o zakłócenia, które są generowane podczas badań na kompatybilność elektromagnetyczną ( oznaczenie CE ), w szczególności:
- impulsy typu BURST
- impulsy typu SURGE
- zakłocenia elektromacznetyczne przewodzone
Opis układu:
Układ służy do badania natężenia oświetlenia za pomocą fotorezystowa podłączonego do ADC0 przez złącze ST39-2. Dioda D1 to transil jednokierunkowy na 6.0V. Długość kabla do fotorezystora to ok 20 metrów.
Złaczę SV1 służy do podłączenia diód sygnalizująch stan układu. Złacza X1-1..X1-10 służą do programowania, układ MAX489ESD do komunikacji po RS485 w trybie FULL DUPLEX.
Problem jaki mam to układ MAX489ESD do pracy zużywa ok 130mA, max 250mA z kolei dławik L3 w obudowie SMD ma max prąd ok 200mA. Dławików z większym prądem w takiej obudowie przy 100uH nie znalałem.
Czy dobrym rozwiązaniem byłoby podłączenie zasilania MAX przed dławikiem L3 ?
Jeżeli tak, to czy impulsy zakócejące np BURST mogą mieć wpływ na pracę tego układu ?
Ostatnia sprawa, czy układ stabilizujący zasilanie jest dobrze zaprojektowany? Może czegoś brakuje, może coś jest niepotrzebne.
Schemat układu:
Dzięki
mumin_80