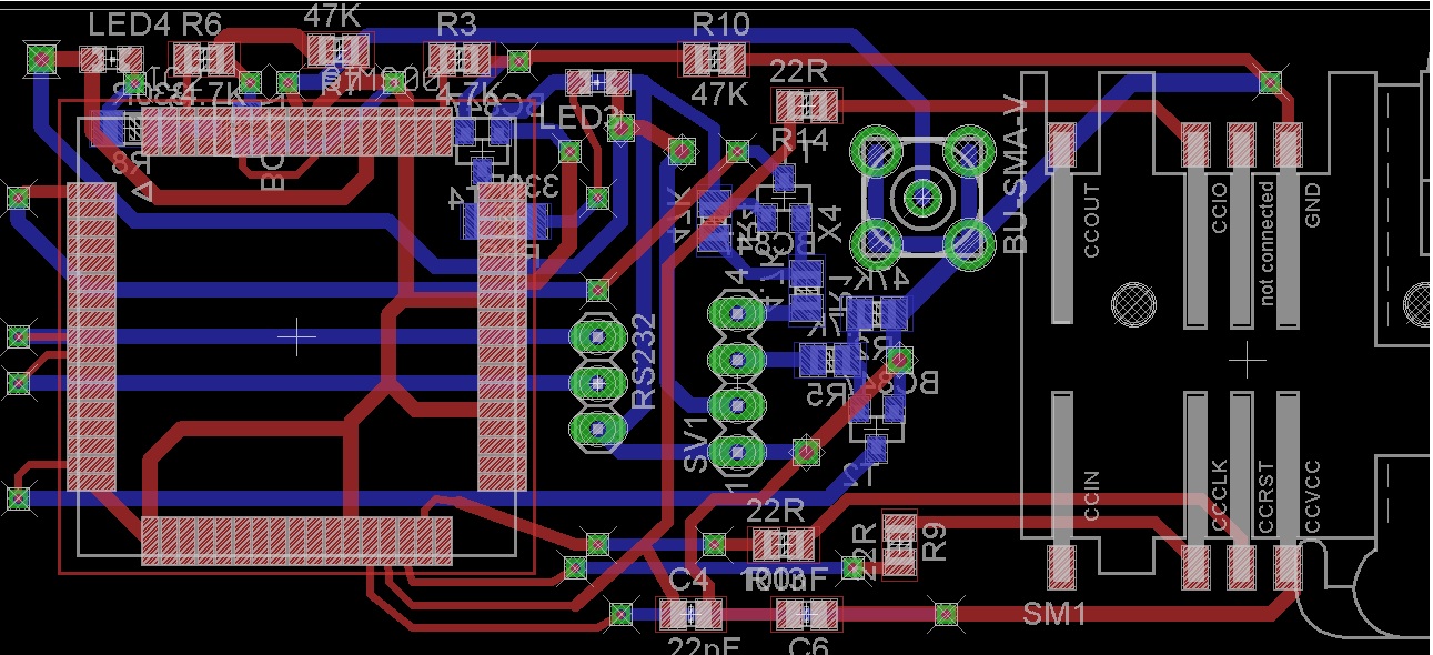
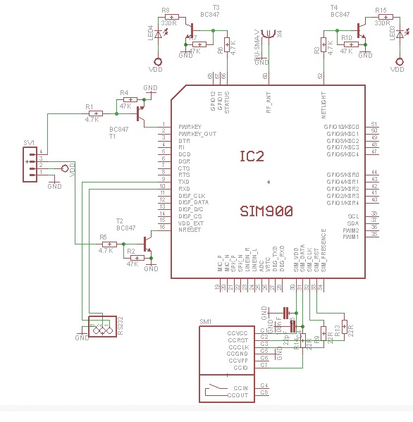
Witam, zaprojektowałem i wykonałem płytkę z modułem sim900. Niestety nie mam z tym modułem kontaktu gdyż nie reaguję on na zmianę stanu pwrkey. Diody przy pinie status oraz netlight są martwę nie wiem za bardzo czy moduł może być spalony czy też jest to efekt źle zaprojektowanej płytki. Poniżej zamieszczam schemat oraz projekt płytki.
z góry dziękuje za pomoc.

z góry dziękuje za pomoc.
