logo elektroda
logo elektroda
X
logo elektroda
REKLAMA
REKLAMA
Adblock/uBlockOrigin/AdGuard mogą powodować znikanie niektórych postów z powodu nowej reguły.

[Atmega_32][C] - Podłączenie źródła referencyjnego LM_385 1,2V do Atmegi_32

steter 18 Paź 2012 19:23 1236 5
REKLAMA
  • #1 11425600
    steter
    Poziom 9  
    Witam kolegów.
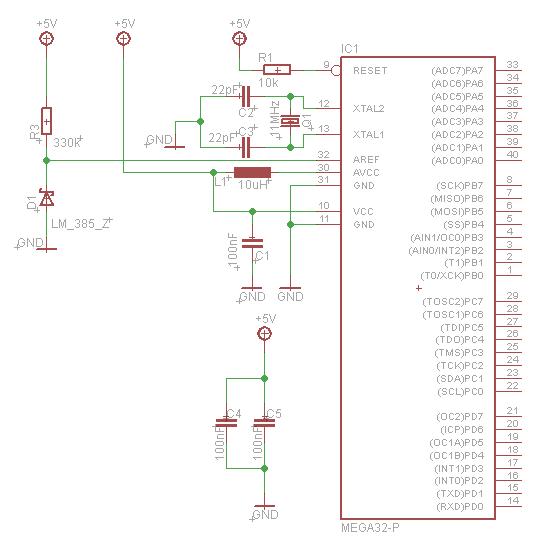
    Ostatnim czasem mam problem z podłączeniem zewnętrznego źródła napięcia odniesienia 1,2V do pinu AREF micro-kontrolera.
    Po podłączeniu wyjścia układu LM_385_1,2V do pinu AREF, następuje spadek napięcia do 0,41V i pomiar ADC jest niedokładny.
    Dodam że w programie bity REFS0 i REFS1 są wyzerowane
    Kod: C / C++
    Zaloguj się, aby zobaczyć kod

    W chwili obecnej pin AREF jest zasilony napięciem 1,2V z dzielnika napięcia(tak do testów programu), oraz jest podłączony przez kondensator ceramiczny 100nF do GND.

    Czy układ napięcia referencyjnego LM 385 należy podpinać do uC przez jakiś wzmacniacz?

    Gdy zacząłem naukę C i robiłem pierwsze próby z ADC to ustawiłem wewnętrzne źródło odniesienia i po chwili z niewiedzy przyłożyłem do pinu AREF 5V.
    Teraz wiem że taka próba kończy się zwarciem, ale nie wydaje mi się abym wtedy uszkodził uC ponieważ działa bez zarzutu gdy jest ustawione wewnętrzne napięcie odniesienia lub zewnętrzne i mam podłączone 1,2V z dzielnika napięcia.
  • REKLAMA
  • #2 11426270
    tmf
    VIP Zasłużony dla elektroda
    Są dwie możliwości:
    - gdzieś dalej w kodzie zmieniasz bity REFS.
    - źle podłączasz źródło referencyjne - dobrze zidentyfikowałeś piny? Pokaż schemat jego połączenia.
  • REKLAMA
  • #3 11426556
    zumek
    Poziom 39  
    steter napisał:
    ...
    Po podłączeniu wyjścia układu LM_385_1,2V do pinu AREF...


    Minimalne napięcie Vref ATMega32, to 2V.
  • REKLAMA
  • #4 11433687
    steter
    Poziom 9  
    zumek napisał:
    steter napisał:
    ...
    Po podłączeniu wyjścia układu LM_385_1,2V do pinu AREF...


    Minimalne napięcie Vref ATMega32, to 2V.


    Przeglądałem dziś notę katalogową Atmegi 32A w obudowie DIP (bo z takiej korzystam) i nigdzie nie znalazłem informacji na temat minimalnego napięcia referencyjnego ADC, czy kolega Zumek może mi wskazać taką informację.

    [Atmega_32][C] - Podłączenie źródła referencyjnego LM_385 1,2V do Atmegi_32

    Pozdrawiam.
  • REKLAMA
  • #5 11433868
    zumek
    Poziom 39  
    steter napisał:
    ...Przeglądałem dziś notę katalogową Atmegi 32A ...

    Ufff... Dobrze, że nie okazało się, że masz np. ATMega32u4 :D
    Na drugi raz jak będziesz zakładał temat, to w tytule podaj DOKŁADNIE, o jaki mikrokontroler Ci chodzi.
    A wracając do meritum... ATMega16/32A strona 304, Charakterystyka ADC.
  • #6 11433891
    steter
    Poziom 9  
    No racja, dziękuję za informację i pozdrawiam.
    Temat uważam za zamknięty.
REKLAMA