Sterowana komputerowo karta przekaźników, zaprezentowana w poniższym opisie, oprócz współpracy z komputerem PC przez interfejs szeregowy, może być konfigurowana ręcznie, z wykorzystaniem przycisków. Karta może również współpracować z adapterem USB-RS232. Sercem urządzenia jest mikroprocesor PIC, a oprogramowanie sterujące urządzeniem zostało napisane w języku C#, z wykorzystaniem .NET w wersji 4. Karta przekaźników może zostać także opcjonalnie wyposażona w interfejs klawiatury, sterowanie radiowe lub poprzez Internet. Urządzenie łatwo zaadoptować do choćby sterowania otwieraniem bram lub do pracy jako kontroler dodatkowej lampy (bądź lamp) błyskowej dla fotografów.
Główne cechy urządzenia:
- wykorzystano przekaźniki z łącznikiem typu SPDT, wytrzymującym prąd stały o natężeniu do 10 A (przy 14 V),
- stan każdego przekaźnika wskazuje dioda LED,
- stan każdego przekaźnika może być ręcznie zmieniony,
- pełna izolacja galwaniczna części sterującej i wykonawczej,
- wbudowany zasilacz / możliwość przyłączenia zewnętrznego, dodatkowego zasilacza,
- przycisk wyboru trybu pracy: sterowanie ręczne/sterowanie komputerem oraz dioda wskazująca tryb pracy.
Opis układu:
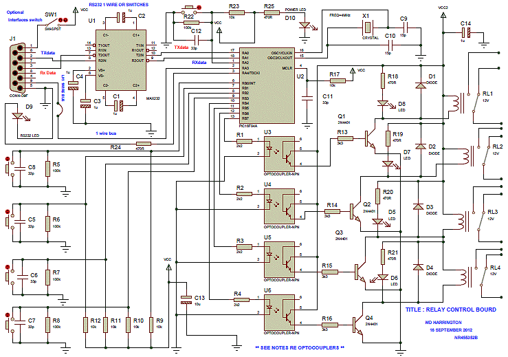
Do konwersji poziomów sygnałów z TTL do RS232 wykorzystano układ MAX232. Urządzenie wyposażono w pięć mikroprzełączników: 4 do kontroli stanu przekaźników i jeden do wyboru trybu pracy. Serce urządzenia – mikroprocesor – odpowiada za kontrolę stanu przycisków, przełączanie przekaźników i komunikację poprzez interfejs szeregowy. Sterowanie diodami LED odbywa się z wykorzystaniem buforów tranzystorowych, zaś przekaźniki są sterowane za pośrednictwem transoptorów zapewniających właściwą izolację galwaniczną. Na płytce umieszczono również diody LED wskazujące stan zasilania i tryb pracy.
Urządzenie obsługuje 3 tryby pracy:
1. Sterowanie ręczne
2. Sterowanie komputerowe przez interfejs szeregowy
3. Sterowanie magistralą kompatybilną z 1-wire (do zaimplementowania).
Autor sugeruje, że zamiast mikroprzełączników do sterowania ręcznego, można zastosować czujniki ruchu czy czujniki kontaktronowe w przypadku współpracy z systemami alarmowymi.
Wbudowany zasilacz (schemat poniżej) dostarcza napięć +5V (dla części cyfrowej) oraz +14V do sterowania przekaźnikami. Za pomocą przełącznika SW1 można wyprowadzić napięcie +5V na złącze D-SUB9, celem zasilania opcjonalnych zewnętrznych sterowników: klawiatury, odbiornika IR itp.
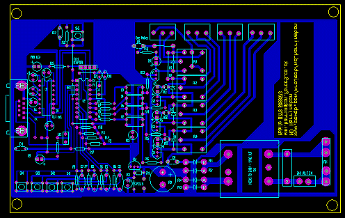
Płytka drukowana została zaprojektowana w programie Proteus 7 Professional (http://www.labcenter.co.uk/). Wzór ścieżek można zobaczyć poniżej.
Na stronie źródłowej dostępne są wszystkie materiały, wraz z projektem PCB i wsadem do mikroprocesora.
Fajne? Ranking DIY
