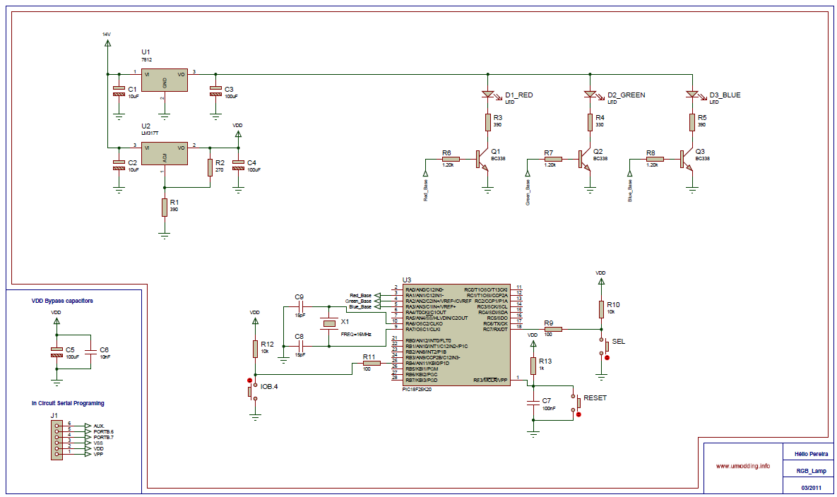
W poniższym projekcie zastosowano mikroprocesor PIC18F25K20 do sterowania diodami LED Super-Flux firmy Piranha ze wspólną anodą. Urządzenie może generować kombinację kolorów na podstawie danych zapisanych w pamięci mikrokontrolera lub na podstawie ręcznych nastaw – można wybrać jeden z siedmiu możliwych kolorów.
Schemat kontrolera diod RGB można zobaczyć poniżej. Diody sterowane są za pomocą PWM (modulacją szerokości impulsu) – ponieważ mikrokontroler PIC18F25K20 posiada jedynie dwa sprzętowe porty PWM, autor wykorzystał trzy programowe porty PWM wykorzystujące TIMER0 procesora. W trybie ręcznej nastawy wykorzystywana jest funkcja IOC (Interrupt On Change).
W urządzeniu, do ręcznego ustawiania wykorzystywane są mikroprzełączniki, które – poprzez drganie złącz – generują serię szpilek. Dlatego autor wykorzystał programowe odkłócanie drgań styków (debouncing) przycisków w miejsce klasycznych, sprzętowych rozwiązań – obwodu RC lub przerzutnika Schmitta, które powodują zwiększenie ceny urządzenia.
Oprócz procesora, w urządzeniu wykorzystano stabilizatory napięcia: 7812 (do zasilania diod) oraz LM713 (do zasilania procesora). Wartości rezystorów ograniczających prąd diody zostały wyliczone na podstawie odpowiednich wartości napięć wstecznych.
Całość została zmontowana na uniwersalnej płytce drukowanej. Na stronie projektu dostępne są: schemat w formacie PDF, wsad do procesora i film pokazujący działanie urządzenia.
Fajne? Ranking DIY
