Witam. Zbudowałem sobie zasilacz do modelarskiej świecy żarowej ze schematu:
http://www.teos.modelarstwo.org.pl/obrazki/schematcb.gif
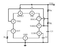
Układ działa w sumie poprawniej, przy maksymalnej wart. potencjometra P1 ma największy prąd/napięcie - niewiem (drucik spala się najszybciej) a przy R=0 drucik żarzy się dłużej.
Jak można dodatkowo ograniczyć prąd/napięcie podawane przez układ?? Tak jak teraz świeca jeszcze mi sie przepali bo dostaje za dużo. Która wartość rezystora decyduje w tym układzie?
Mam dość niedokłądne urządzenia pomiarowe ale napięcie na stykach świecy to ok 10V a prąd zależy jaki rodzaj drutu podłącze.
Nie chciał bym wstawiać opornika m-dzy układ a świece bo to będzie się grzało bez potrzeby a pewnie można czyms zmienić wysterowanie tego mosfet`a.
Dodano po 10 [godziny] 22 [minuty]:
Tak wogóle to ta regulacja chyba wogole nie działa. Zrobiłem jeszcze raz dużo pomiarów i na zwykłym unit-t nie widze różnic w prądzie (ten zalezy od druta jaki żarze ani w napięciu podczas kręcenia potencjometrem
(?) - ozdobnik? [h]
http://www.teos.modelarstwo.org.pl/obrazki/schematcb.gif
Układ działa w sumie poprawniej, przy maksymalnej wart. potencjometra P1 ma największy prąd/napięcie - niewiem (drucik spala się najszybciej) a przy R=0 drucik żarzy się dłużej.
Jak można dodatkowo ograniczyć prąd/napięcie podawane przez układ?? Tak jak teraz świeca jeszcze mi sie przepali bo dostaje za dużo. Która wartość rezystora decyduje w tym układzie?
Mam dość niedokłądne urządzenia pomiarowe ale napięcie na stykach świecy to ok 10V a prąd zależy jaki rodzaj drutu podłącze.
Nie chciał bym wstawiać opornika m-dzy układ a świece bo to będzie się grzało bez potrzeby a pewnie można czyms zmienić wysterowanie tego mosfet`a.
Dodano po 10 [godziny] 22 [minuty]:
Tak wogóle to ta regulacja chyba wogole nie działa. Zrobiłem jeszcze raz dużo pomiarów i na zwykłym unit-t nie widze różnic w prądzie (ten zalezy od druta jaki żarze ani w napięciu podczas kręcenia potencjometrem
(?) - ozdobnik? [h]
