#1 11481999 03 Lis 2012 01:00 SP8ILF SP8ILF Poziom 2 #1 11481999 03 Lis 2012 01:00 Trochę oczy juz nie te i lata wybierają łatwiznę więc mam pytanie co na 100 % muszę wymienić . Pozdrawiam i dziękuję
#2 11482007 03 Lis 2012 01:12 Interesant Interesant Poziom 34 Pomocny post? (0) #2 11482007 03 Lis 2012 01:12 ... Schematy: https://www.elektroda.pl/rtvforum/topic68126-30.html#184273#184273 https://www.elektroda.pl/rtvforum/topic68126-60.html#302964#302964 Podobny temat: https://www.elektroda.pl/rtvforum/topic1875142.html
#3 11485395 03 Lis 2012 22:24 sp3hbf sp3hbf Poziom 15 Pomocny post? (0) #3 11485395 03 Lis 2012 22:24 Witam. Na wejściu zasilania jest dioda zabezpieczająca jeżeli przepala bezpiecznik po włączeniu to ma zwarcie i ją wymienić. Po wymianie radio powinno się włączyć i działać jak przed uszkodzeniem. Pozdro.Ryszard.
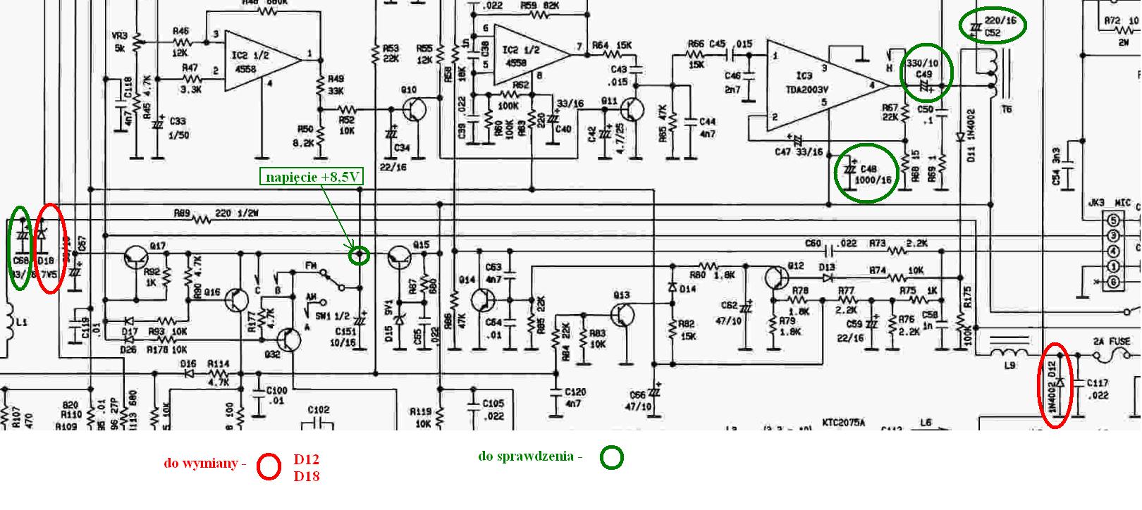
#4 11489672 04 Lis 2012 21:20 SP5ANJ SP5ANJ Spoczywaj w Pokoju Pomocny post? (0) #4 11489672 04 Lis 2012 21:20 Witam. SP8ILF napisał: Trochę oczy juz nie te i lata wybierają łatwiznę więc mam pytanie co na 100 % muszę wymienić . Aby się nie rozpisywać, to : Pozdrawiam. Adam