logo elektroda
logo elektroda
X
logo elektroda
REKLAMA
REKLAMA
Adblock/uBlockOrigin/AdGuard mogą powodować znikanie niektórych postów z powodu nowej reguły.

Atmega32 - Niewłaściwa obsługa dwóch przycisków na portach PC2 i PC7

Eres1989 08 Lis 2012 01:02 1341 3
REKLAMA
  • #1 11502786
    Eres1989
    Poziom 10  
    Witam,
    Piszę właśnie program, do którego niezbędna jest mi obsługa wielu przycisków. Pierwszym krokiem jaki zrobiłem, było napisanie prostego programu dla jednego przycisku - działa prawidłowo (dioda zmienia swoją jasność). Potem dołożyłem obsługę drugiego klawisza i pojawił się problem. Otóż po wgraniu poniższego kodu, podczas naciśnięcia klawisza nr 2 (port PC7) pojawia się napis, który powinien się pojawić przy naciśnięciu klawisza nr 1 (port PC2). Po zwolnieniu przycisku - na wyświetlaczu nic nie ma.
    Szukałem i sprawdzałem chyba z 5 czy 6 programów do obsługi dwóch klawiszy - żaden u mnie nie działa (tak jakby w ogóle nie następowało zczytywanie i analizowanie bitów z portu C lub następowało przeskakiwanie bez sprawdzania warunku - napisy się 'przemiatały wzajemnie'). Próbowałem oprzeć swoje 'menu' na switchu, komendzie 'else if' i nic.
    Kod: C / C++
    Zaloguj się, aby zobaczyć kod
  • REKLAMA
  • #2 11502998
    akajarz
    Poziom 23  
    Przyciski na PC7 i PC2 zwierają do masy, tak? Wydaje się być ok. Podaj schemat jak masz oraz info jak to zasilasz.
  • REKLAMA
  • Pomocny post
    #3 11503022
    landy13
    Poziom 31  
    Eres1989 napisał:
    żaden u mnie nie działa (tak jakby w ogóle nie następowało zczytywanie i analizowanie bitów z portu C
    JTAG wyłączony?
  • #4 11504490
    Eres1989
    Poziom 10  
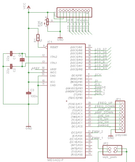
    Tak, podczas naciśnięcia danego przycisku, zostaje on zwarty do masy. Poniżej schematy, kolejno: moduł cyfrowy z Atmegą, oraz panel z przyciskami:
    Atmega32 - Niewłaściwa obsługa dwóch przycisków na portach PC2 i PC7
    Atmega32 - Niewłaściwa obsługa dwóch przycisków na portach PC2 i PC7

    Jeśli chodzi o fusebity to JTAG jest załączony i... właśnie teraz zaczynam się zagłębiać w to zagadnienie, bo widze, że niektórzy mieli problemy z niedziałającymi liniami właśnie przez JTAG.
REKLAMA