Witam
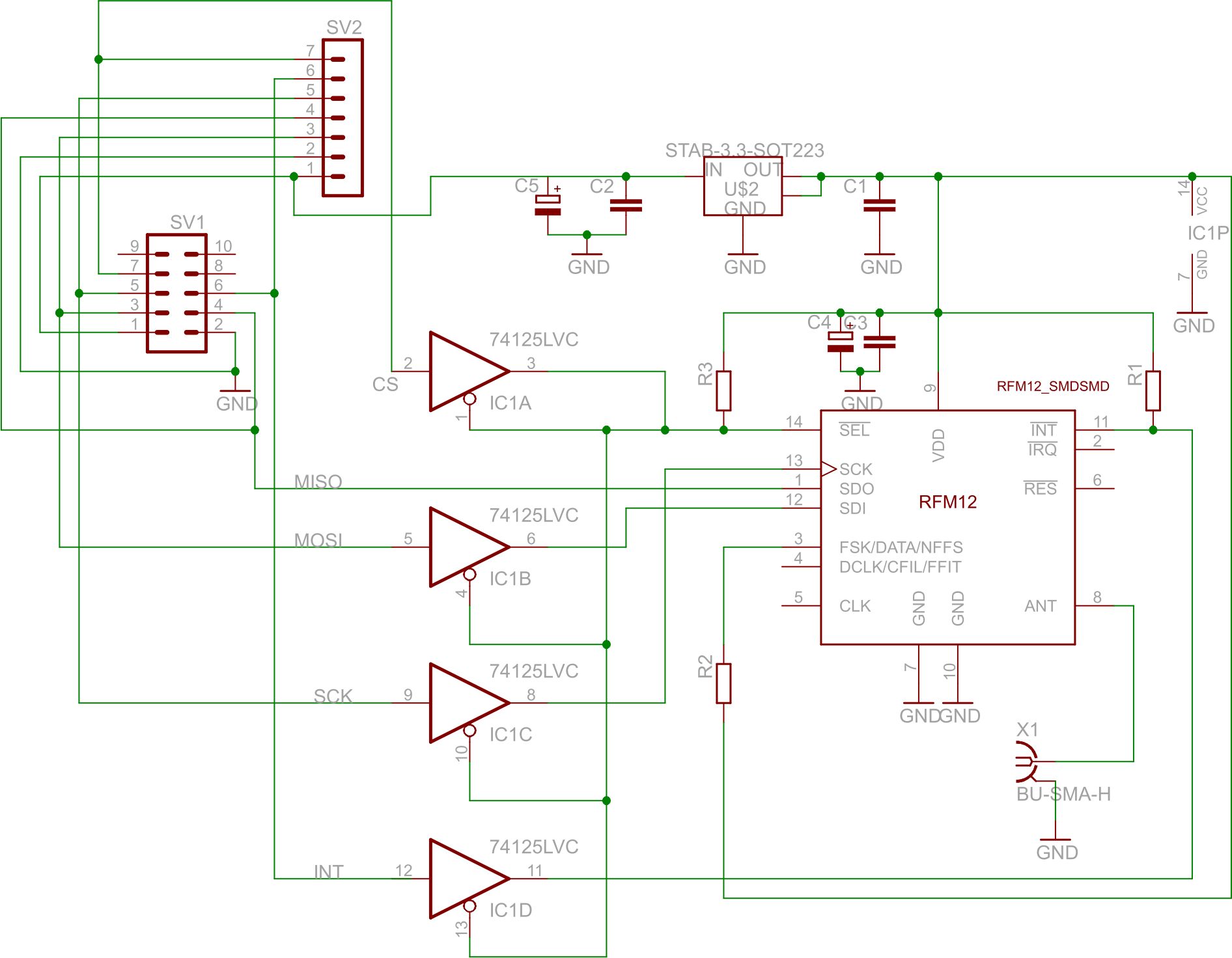
Potrzebuję podłączyć Atmega8 z modułem radia na 868 MHz. Układ już sobie działa i musi być na 5V, natomiast moduł RFM12B mam na 2,2 - 3,6 V.
Czy poniższy schemat jest poprawny i umożliwi komunikację pomiędzy Atmega a RFM ?
Wartości rezystorów to 10 k, ale bardziej interesuje mnie podłaćżenie do 74125LVC
Pozdrawiam
Piotr
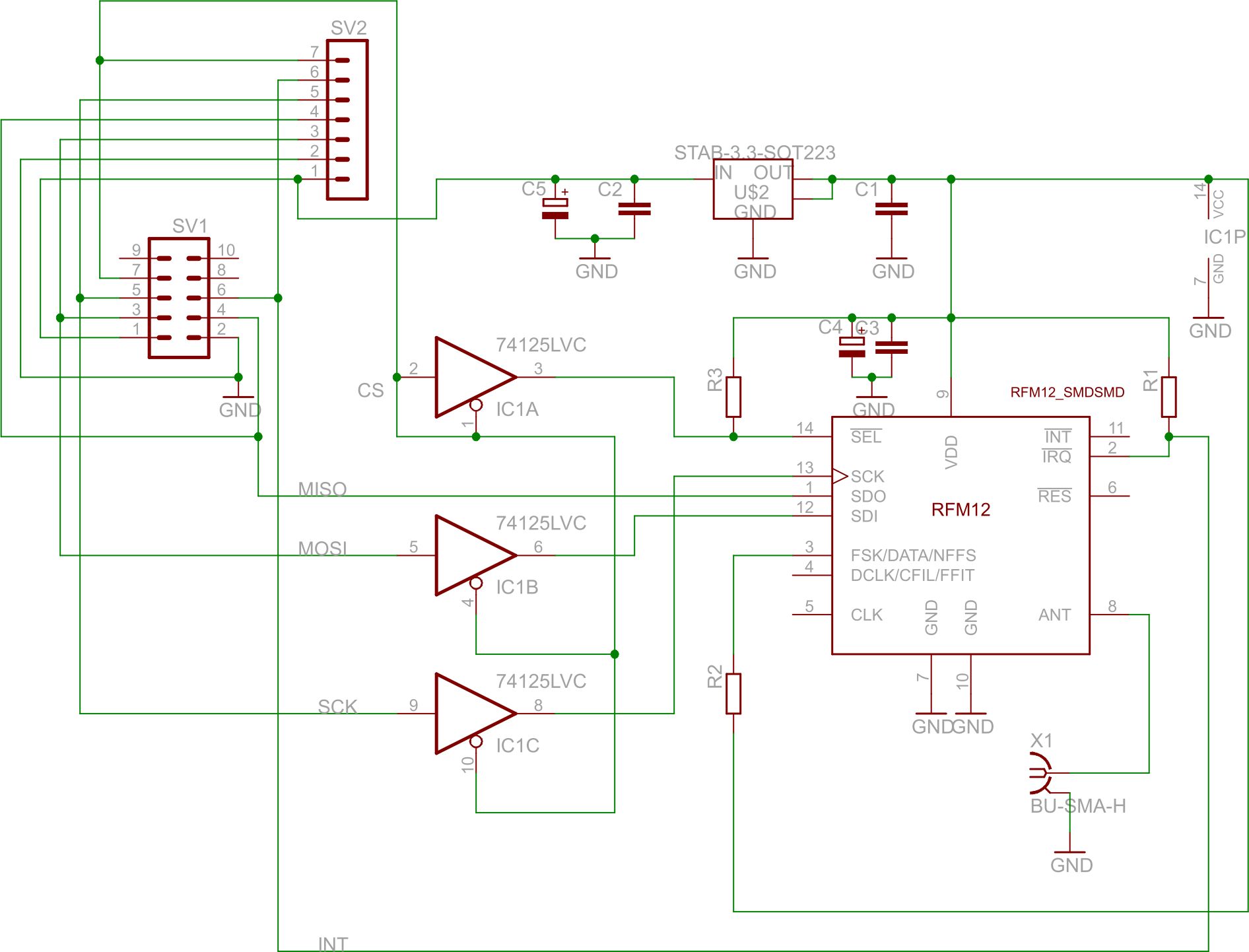
Potrzebuję podłączyć Atmega8 z modułem radia na 868 MHz. Układ już sobie działa i musi być na 5V, natomiast moduł RFM12B mam na 2,2 - 3,6 V.
Czy poniższy schemat jest poprawny i umożliwi komunikację pomiędzy Atmega a RFM ?
Wartości rezystorów to 10 k, ale bardziej interesuje mnie podłaćżenie do 74125LVC
Pozdrawiam
Piotr