logo elektroda
logo elektroda
X
logo elektroda
REKLAMA
REKLAMA
Adblock/uBlockOrigin/AdGuard mogą powodować znikanie niektórych postów z powodu nowej reguły.

[atmega8] Czy można podłączyć wyświetlacz VFD do ATmega8 bez użycia MAX232?

xifyh 13 Lis 2012 18:21 2103 4
REKLAMA
  • #1 11525106
    xifyh
    Poziom 20  
    Witam

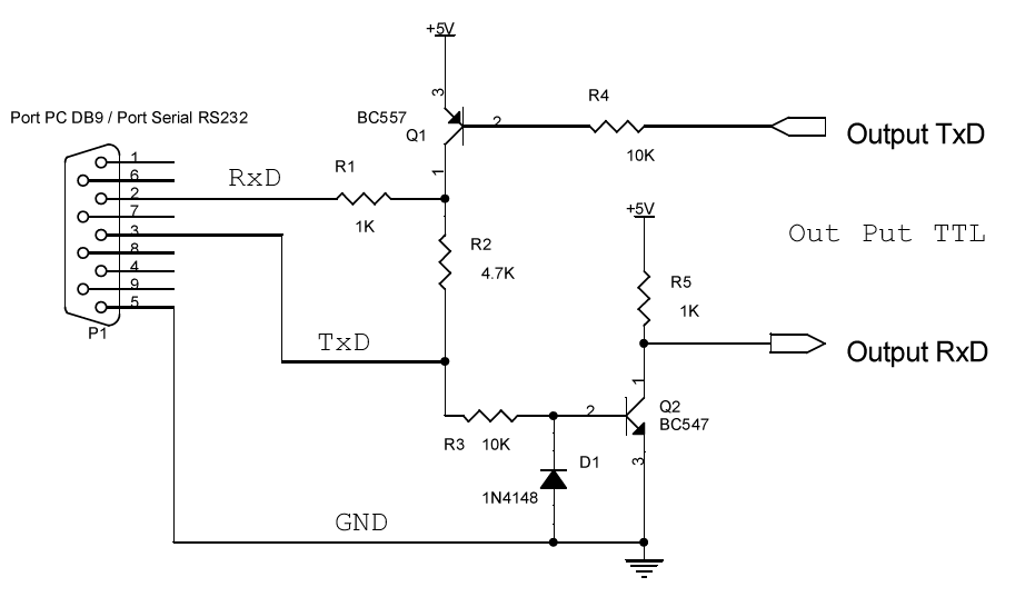
    Mam pytanie a w zasadzie to chciałem się upewnić. Sprawa wygląda tak: posiadam wyświetlacz vfd kasy fiskalnej, umiem go obsługiwać, testowałem go pod przejściówką usb>rs232 z chipem ftdi poprzez terminal. Teraz chcę ten wyświetlacz podłaczyc pod atmega8. Wypadałoby zastosowac więc max232 dobrze rozumiem? Komunikacja odbywa się w zasadzie tylko w jedną stronę więc trochę szkoda maxa do tego, czy taki układ jak poniżej będzie prawidłowo funkcjonował?

    [atmega8] Czy można podłączyć wyświetlacz VFD do ATmega8 bez użycia MAX232?
  • REKLAMA
  • REKLAMA
  • #3 11525368
    xifyh
    Poziom 20  
    Mam datasheet od tego wyświetlacza i interfejs to eia-232 czyli poziomy od -15v do -3v i 3v do 15v. Nie chce uszkodzić uC.

    Edit: Chodziło Ci o tio żeby na płytce wyswietlacza poszukać konwertera i wpiąć się do sterownika wyswietlaczem bezpośrednio? Hmm, dobra myśl :)
  • REKLAMA
  • #4 11525421
    mirekk36
    Poziom 42  
    xifyh napisał:

    Edit: Chodziło Ci o tio żeby na płytce wyswietlacza poszukać konwertera i wpiąć się do sterownika wyswietlaczem bezpośrednio? Hmm, dobra myśl :)


    No dokładnie o to bo sam tak nieraz robiłem.
  • #5 11526631
    xifyh
    Poziom 20  
    Znalazłem na płytce wyswietlacza układ Sipex SP232ECT i jest to konwerter do poziomu ttl :) Do tej pory nie oglądałem wyświetlacza bo był w obudowie. Wielkie dzięki za dobry pomysł !
REKLAMA