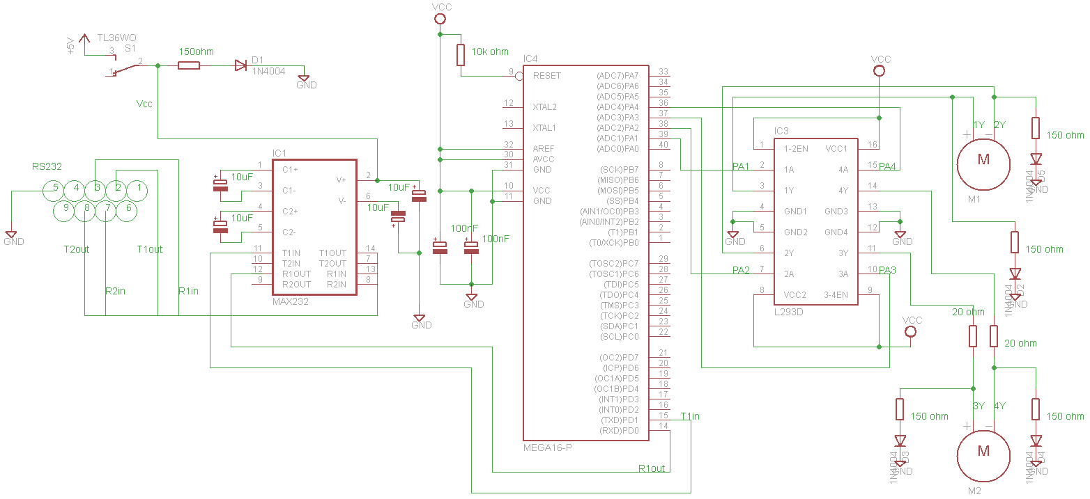
Witam, chciałbym stworzyć zdalnie sterowanego poprzez kabel RS232 robota mobilnego. Jestem niestety początkujący, przeglądając tematy i czytając udało mi się stworzyć schemat elektryczny, chciałbym jednak opinii na jego temat
Chciałbym się dowiedzieć czy jest całkowicie poprawny, oraz mam kilka pytań:
1. Czy połączenie RS232 z MAXEM jest poprawne
2. Czy kabel RS232 może być żeński-żeński
3. Czy diody sygnalizujące ruch silnika są odpowiednio umiejscowione
4. Czy liczba i połączenie kondensatorów jest wystarczająca do stabilnej pracy układu
5. Jakie byłyby ewentualne korzyści z dorzucenia kwarcu 16Mhz i czy jest on konieczny
6. Co zrobić z niepołączonymi pinami w atmedze (również Xtal1 i 2)
7. Czy rezystorki 20om na silniku M2 są potrzebne, jest to mały silniczek z zabawki i boje się go spalić, niestety nie znam parametrów tego silniczka
8. Jak skonfigurować wyjścia w atmedze (PA1-PA4) do sterowania mostkiem H
9. Czy jakbym miał problem z napisaniem programu sterującego, mam zakładać temat w innym dziale, czy po prostu napisać dodatkowego posta?

Chciałbym się dowiedzieć czy jest całkowicie poprawny, oraz mam kilka pytań:
1. Czy połączenie RS232 z MAXEM jest poprawne
2. Czy kabel RS232 może być żeński-żeński
3. Czy diody sygnalizujące ruch silnika są odpowiednio umiejscowione
4. Czy liczba i połączenie kondensatorów jest wystarczająca do stabilnej pracy układu
5. Jakie byłyby ewentualne korzyści z dorzucenia kwarcu 16Mhz i czy jest on konieczny
6. Co zrobić z niepołączonymi pinami w atmedze (również Xtal1 i 2)
7. Czy rezystorki 20om na silniku M2 są potrzebne, jest to mały silniczek z zabawki i boje się go spalić, niestety nie znam parametrów tego silniczka
8. Jak skonfigurować wyjścia w atmedze (PA1-PA4) do sterowania mostkiem H
9. Czy jakbym miał problem z napisaniem programu sterującego, mam zakładać temat w innym dziale, czy po prostu napisać dodatkowego posta?
