Wiele osób korzysta z mini wiertarek z silnikami prądu stałego. Napięcie zasilania takich silników wynosi zazwyczaj 27V. Skąd je wziąć? Od razu przychodzi nam do głowy przeróbka zasilacza do komputera. Nie jest to jednak wygodne rozwiązanie - zasilacz jest duży, a po przeróbce będzie co prawda miał 27V, ale obniży to jego funkcjonalność. Jest jeszcze inny wariant - można kupić transformator 230V/27V 6W, ale też jest trochę ciężki. Dlatego postanowiłem zrobić przetwornicę 12V/27V.
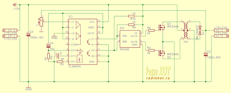
Przetwornica jest zbudowana na układzie scalonym TL494. Z droższych elementów to driver tranzystorów MOSFET - IR4426 i dwa tranzystory IRFZ44. Początkowo przejrzałem sporo schematów, w których przy MOSFET'ach nie występowały drivery do nich. Dlatego też wypróbowałem sterowanie tranzystorów bezpośrednio z TL494. Oczywiście, nic dobrego z tego nie wyszło, bo tranzystory bardzo się nagrzewały. Następnie próbowałem zrobić prosty sterownik na BC227/BC337. Też nic nie pomogło. Tranzystory co prawda mniej się nagrzewały, ale na pracę bez radiatorów nie było co liczyć. I tak powstał ostateczny wariant ze specjalizowanymi driverami. Mam nadzieję, że nie będziecie powtarzać moich błędów. Układ dobrze działa, a układy scalone i elementy przełączające nie nagrzewają się w czasie pracy.
Właściwie wszystko jest zrobione zgodnie z datasheet'em. Zrobiłem małą modyfikację w celu płynnego startu na elementach R7 - C4 i obwodu oscylatora R1 - C1. Sprzężenie zwrotne jest zrealizowane poprzez dzielnik na rezystorze nastawczym. Trzeba ustawić rezystor nastawczy tak, żeby uzyskać 27V na wyjściu, potem można zastąpić go rezystorami stałymi.
Transformator (rdzeń ferrytowy B=0,12T, 88kHz, НМ2000Н1) nawijałem licą na pierścieniu 20х12х6. Uzwojenie pierwotne - 1,2mm, wtórne - 0,8mm. Lica jest dobrym rozwiązaniem przy takich częstotliwościach (88kHz). Uzwojenie pierwotne nawijałem dwoma przewodami po 7 zwojów (2x7). Ponieważ jest to przetwornica dwutaktowa, początek drugiego przewodu należy połączyć z końcem pierwszego - to będzie punkt środkowy. Ja nic nie musiałem łączyć, bo zrobiłem to na płytce poprzez odpowiednie rozplanowanie ścieżek.
Zwoje należy rozmieszczać równomiernie wokół pierścienia. Uzwojenie wtórne 2x17 nawija się podobnie jak pierwotne - bifilarnie. Pomiędzy grubym zwojem uzwojenia pierwotnego wchodzą 2 zwoje uzwojenia wtórnego i jeszcze 3 zwoje zostają. Tak więc, aby całość wyszła symetrycznie, należy rozpocząć nawijanie uzwojenia wtórnego od punktu naprzeciwko końców uzwojenia pierwotnego, umieszczając początek nawijanego przewodu na jednym zwoju i nawijać w przeciwną stronę (wspomniane 17 - 2х7 = 3 zwoje). Widać to na zdjęciu.
Całość od razu zaczęła prawidłowo pracować. Właściwie to nie ma tu co uruchamiać. Mini wiertarka z silnikiem DPM25-Н3-05 jest wyposażona w uchwyt trójszczękowy z tuleją sprężynującą na wiertło 4mm. W laminat od starej płyty głównej (a tam w środku jest 12 warstw miedzi) wchodzi jak w masło. Wiertła <1,5mm zaś ze zwykłym tekstolitem radzą sobie znakomicie.
Źródło: http://radiokot.ru/circuit/power/converter/20/
Załączniki:
Schemat i płytka drukowana w formacie Eagle
Przetwornica jest zbudowana na układzie scalonym TL494. Z droższych elementów to driver tranzystorów MOSFET - IR4426 i dwa tranzystory IRFZ44. Początkowo przejrzałem sporo schematów, w których przy MOSFET'ach nie występowały drivery do nich. Dlatego też wypróbowałem sterowanie tranzystorów bezpośrednio z TL494. Oczywiście, nic dobrego z tego nie wyszło, bo tranzystory bardzo się nagrzewały. Następnie próbowałem zrobić prosty sterownik na BC227/BC337. Też nic nie pomogło. Tranzystory co prawda mniej się nagrzewały, ale na pracę bez radiatorów nie było co liczyć. I tak powstał ostateczny wariant ze specjalizowanymi driverami. Mam nadzieję, że nie będziecie powtarzać moich błędów. Układ dobrze działa, a układy scalone i elementy przełączające nie nagrzewają się w czasie pracy.
Właściwie wszystko jest zrobione zgodnie z datasheet'em. Zrobiłem małą modyfikację w celu płynnego startu na elementach R7 - C4 i obwodu oscylatora R1 - C1. Sprzężenie zwrotne jest zrealizowane poprzez dzielnik na rezystorze nastawczym. Trzeba ustawić rezystor nastawczy tak, żeby uzyskać 27V na wyjściu, potem można zastąpić go rezystorami stałymi.
Transformator (rdzeń ferrytowy B=0,12T, 88kHz, НМ2000Н1) nawijałem licą na pierścieniu 20х12х6. Uzwojenie pierwotne - 1,2mm, wtórne - 0,8mm. Lica jest dobrym rozwiązaniem przy takich częstotliwościach (88kHz). Uzwojenie pierwotne nawijałem dwoma przewodami po 7 zwojów (2x7). Ponieważ jest to przetwornica dwutaktowa, początek drugiego przewodu należy połączyć z końcem pierwszego - to będzie punkt środkowy. Ja nic nie musiałem łączyć, bo zrobiłem to na płytce poprzez odpowiednie rozplanowanie ścieżek.
Zwoje należy rozmieszczać równomiernie wokół pierścienia. Uzwojenie wtórne 2x17 nawija się podobnie jak pierwotne - bifilarnie. Pomiędzy grubym zwojem uzwojenia pierwotnego wchodzą 2 zwoje uzwojenia wtórnego i jeszcze 3 zwoje zostają. Tak więc, aby całość wyszła symetrycznie, należy rozpocząć nawijanie uzwojenia wtórnego od punktu naprzeciwko końców uzwojenia pierwotnego, umieszczając początek nawijanego przewodu na jednym zwoju i nawijać w przeciwną stronę (wspomniane 17 - 2х7 = 3 zwoje). Widać to na zdjęciu.
Całość od razu zaczęła prawidłowo pracować. Właściwie to nie ma tu co uruchamiać. Mini wiertarka z silnikiem DPM25-Н3-05 jest wyposażona w uchwyt trójszczękowy z tuleją sprężynującą na wiertło 4mm. W laminat od starej płyty głównej (a tam w środku jest 12 warstw miedzi) wchodzi jak w masło. Wiertła <1,5mm zaś ze zwykłym tekstolitem radzą sobie znakomicie.
Źródło: http://radiokot.ru/circuit/power/converter/20/
Załączniki:
Schemat i płytka drukowana w formacie Eagle
Fajne? Ranking DIY
