Witam. Mam problem z kompilacja programu. Posiadam gotowego maina i biblioteki tylko nie wiem czy to wszystko dobrze robie... Jest to program do wytrawiarki który steruje grzałka i wyświetlaczem LCD. Chciałbym go nieco przerobic. Tak wyglada main:
[/code]
Program korzysta z biblioteki RKlibAVR. Dodaje biblioteke lcd.h a ten potrzebuje bibliotek:
W RKlibAVR odnajduje te biblioteki ale przy config.h wyskakuje mi błąd:/ Moze mi ktoś podpowiedzieć jak ma wygladać ten config?
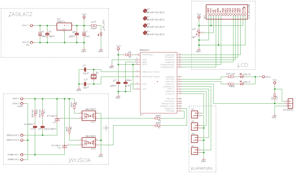
Schemat układu:
Kod: C / C++
[/code]
Program korzysta z biblioteki RKlibAVR. Dodaje biblioteke lcd.h a ten potrzebuje bibliotek:
Kod: C / C++
W RKlibAVR odnajduje te biblioteki ale przy config.h wyskakuje mi błąd:/ Moze mi ktoś podpowiedzieć jak ma wygladać ten config?
Schemat układu:
