logo elektroda
logo elektroda
X
logo elektroda
REKLAMA
REKLAMA
Adblock/uBlockOrigin/AdGuard mogą powodować znikanie niektórych postów z powodu nowej reguły.

Attiny2313 - wyświetlacz 7 segmentowy na dwa napięcia.

xtreme69 25 Lis 2012 16:50 7011 14
REKLAMA
  • #1 11573324
    xtreme69
    Poziom 13  
    Witam
    Jeżeli piszę nie w tym dziale co trzeba proszę moderatorów o przeniesienie do odpowiedniego działu.

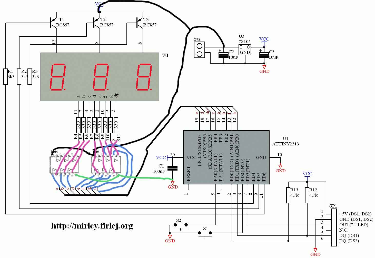
    Jestem na etapie budowy termometru wg tego schematu Attiny2313 - wyświetlacz 7 segmentowy na dwa napięcia.
    Zamiast BC857 zastosowałem BC557.
    Ogólnie jest wszystko ok tylko chce zastosować inne wyświetlacze, mianowicie 3 sztuki wyświetlaczy LTS-30801 w załączniku zamieszczam jego datasheet.

    Teraz do sedna, problem polega na tym iż pojedynczy wyświetlacz potrzebuje od 12,6 do 16,8V na segment, a "D.P. i Comma" potrzebuje od 4,2 do 5,6V .
    Katody każdego pojedynczego segmentu z 3 wyświetlaczy mam spięte razem i przez rezystor 330 do Attiny.
    D.P. i Comma nie mam podpięte bo nie wiem jeszcze jak.

    Cały układ chce zasilić 15V, z czego zasilanie procka będzie przez 78L05.
    Prośba do Was jak to ogarnąć tak na chłopski rozum, żeby to wszystko zadziałało.
    Jeżeli coś nie jasno opisałem, to postaram się to jakoś wytłumaczyć.
  • REKLAMA
  • #2 11573441
    Konto nie istnieje
    Poziom 1  
  • #3 11573566
    xtreme69
    Poziom 13  
    atom1477 napisał:
    Jeżeli chcesz wykorzystać te wyświetlacze to schemat musi być inny niż ten co zamieściłeś.
    Może być taki jak tutaj (na końcu):
    https://www.elektroda.pl/rtvforum/topic2423872.html
    Poza tym nie potrzeba 2 napięć zasilania do wyświetlacza. Wystarczy jedno, trzeba tylko dać inne rezystory do segmentów a inne do kropek (do kropek większe).
    Napięcie zasilania niestety musi być dość wysokie bo większe niż 16,8V. Pasowało by dać ze 20V.


    Czy Koledze chodzi o ten schemat Attiny2313 - wyświetlacz 7 segmentowy na dwa napięcia.

    Co do napięcia 16,8 to max wyświetalcza to czemu aż 20V ?
    Testowałem wyświetlacz na krótko i 15V + rezystor 330 i świecił dość ładnie.


    Dodano 27.11.12

    Po długim namyśle i przeanalizowaniu wielu postów z tego i innych forum
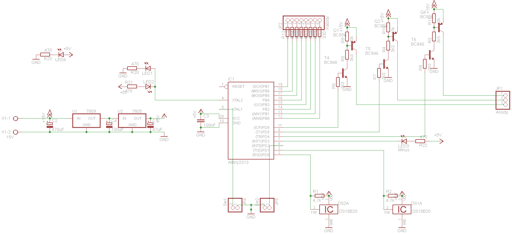
    wymyśliłem coś takiego Attiny2313 - wyświetlacz 7 segmentowy na dwa napięcia.

    Testowałem to jedynie na kilku LED załączając tranzystory ręcznie i o dziwo działało. Za nim to podłącze powiedzcie czy coś takiego ma prawo zadziałać z Attiny, gdyż nie chciałbym niczego spalić.
  • REKLAMA
  • #4 11584129
    hajy
    Poziom 21  
    Witam

    Tak prosto się nie da, zauważ że procesor jest zasilany z 5V i ma na wszystkich portach diody zabezpieczające wiec najwyższe napięcie na tych portach będzie ~5,7V. Spowoduje tobie to ze wszystkie segmenty będą się świeciły cały czas, najprościej będzie zastosować bufor typu 7407 (za prockiem przed rezystorami).

    Pozdrawiam Romek
  • REKLAMA
  • #5 11584228
    Konto nie istnieje
    Poziom 1  
  • #6 11584392
    hajy
    Poziom 21  
    Witam

    atom1477 napisał:

    hajy napisał:
    najprościej będzie zastosować bufor typu 7407 (za prockiem przed rezystorami).

    Lepiej jakiś ULN2008. 7407 ma tylko 6 buforów a trzeba 8.


    Ale zwróć uwagę na to że ULN neguje a 7407 nie, a wątpię by autor wątku sam pisał program. Wiec 7407 jest lepszym wyborem niż ULN poza tym proponuję użyć go do sterowania tranzystorów w anodach a wtedy potrzeba 11 driverów.

    Pozdrawiam Romek
  • #7 11584481
    xtreme69
    Poziom 13  
    atom1477 napisał:
    xtreme69 napisał:
    Czy Koledze chodzi o ten schemat Attiny2313 - wyświetlacz 7 segmentowy na dwa napięcia.

    Tak, ale chodziło mi też o ULN2003 który jest od strony katod wyświetlacza (w Twoim przypadku trzeba ULN2008).

    xtreme69 napisał:
    Co do napięcia 16,8 to max wyświetalcza to czemu aż 20V ?
    Testowałem wyświetlacz na krótko i 15V + rezystor 330 i świecił dość ładnie.

    Bo trochę napięcia musi zostać na rezystory.

    hajy napisał:
    najprościej będzie zastosować bufor typu 7407 (za prockiem przed rezystorami).

    Lepiej jakiś ULN2008. 7407 ma tylko 6 buforów a trzeba 8.


    Poszperałem troszkę w necie i nie znalazłem ULN2008, wiec do schematy wstawiłem ULN2803.
    Przerobiłem troszkę schemat wg wskazówek Attiny2313 - wyświetlacz 7 segmentowy na dwa napięcia.
    niestety nie wiem czy dobrze rozumuje.
    Jeszcze pozostaje jedna ważna rzecz, program do Attiny nie będzie modyfikowany( nie potrafię).
  • #9 11584596
    xtreme69
    Poziom 13  
    atom1477 napisał:
    No jak?
    Pierwszy wynik w google:
    http://www.google.pl/search?client=opera&rls=pl&q=uln2008&sourceid=opera&ie=utf-8&oe=utf-8

    No i na schemacie wciąż nie zastosowałeś tego schematu do zasilania anod.


    Może nie do końca jasno się wyraziłem jeśli chodzi szukanie w internecie, chodziło mi dokładniej, że nie znalazłem datasheet i sklepu w bym to dostał.

    Kolejna modyfikacja schematu:
    Zapomniałem zmazać te 3 rezystory 3k3.
    Attiny2313 - wyświetlacz 7 segmentowy na dwa napięcia. Nie wiem cały czas czy dobrze mi to wychodzi gdyż dopiero zaczynam zabawę z elektroniką.
  • #10 11584716
    hajy
    Poziom 21  
    Witam

    W oryginalnym układzie zapalenie segmentu jak i wybranie anody jest sterowane stanem niskim na wyjściu procesora. A zaproponowany przez kolegę atom1477 układ sterowania anod jak i ULN2008 będzie wymagało stanu wysokiego, wiec będzie potrzebne zanegowanie, lub zmiana w programie.
    Wiec układ w którym wstawi się pomiędzy procesor a wyświetlacz Bufor typu 7404 jest prostsze, może jeszcze będzie trzeba wstawić miedzy bazę a emiter rezystory przy tranzystorach.

    Pozdrawiam Romek
  • #11 11584796
    xtreme69
    Poziom 13  
    hajy napisał:
    Witam

    W oryginalnym układzie zapalenie segmentu jak i wybranie anody jest sterowane stanem niskim na wyjściu procesora. A zaproponowany przez kolegę atom1477 układ sterowania anod jak i ULN2008 będzie wymagało stanu wysokiego, wiec będzie potrzebne zanegowanie, lub zmiana w programie.
    Wiec układ w którym wstawi się pomiędzy procesor a wyświetlacz Bufor typu 7404 jest prostsze, może jeszcze będzie trzeba wstawić miedzy bazę a emiter rezystory przy tranzystorach.

    Pozdrawiam Romek


    Czy chodzi o coś takiego? Attiny2313 - wyświetlacz 7 segmentowy na dwa napięcia.
    Trochę niechlujnie narysowany ale myślę, że da się to odczytać.
  • Pomocny post
    #12 11585137
    hajy
    Poziom 21  
    xtreme69 napisał:


    Czy chodzi o coś takiego? Attiny2313 - wyświetlacz 7 segmentowy na dwa napięcia.


    No prawie, masz użyć 7407 a nie 7404, poza tym jeszcze musisz buforować sygnał dla anod czyli miedzy procka a R1,R2,R3 też musisz wstawić te bufory.

    Pozdrawiam Romek
  • REKLAMA
  • #13 11585309
    xtreme69
    Poziom 13  
    hajy napisał:


    No prawie, masz użyć 7407 a nie 7404, poza tym jeszcze musisz buforować sygnał dla anod czyli miedzy procka a R1,R2,R3 też musisz wstawić te bufory.

    Pozdrawiam Romek

    Prędzej pisałeś tylko o 7404.

    Poprawiłem schemat i mam nadzieję, że teraz już będzie prawidłowy. Attiny2313 - wyświetlacz 7 segmentowy na dwa napięcia.
    Pozdrawiam Michał
  • Pomocny post
    #14 11585412
    Konto nie istnieje
    Poziom 1  
  • #15 13450452
    xtreme69
    Poziom 13  
    Po wielu zmaganiach i pomocy użytkowników z innych portali powstał schemat finalny i działający.


    Attiny2313 - wyświetlacz 7 segmentowy na dwa napięcia.

    Temat zamykam.
REKLAMA