Elektroencefalografia jest nieinwazyjną metodą pozwalającą przyjrzeć się pracy mózgu. O ile sam narząd jest wielce skomplikowany, aktywność jego obszarów może być oceniana na podstawie charakterystycznych fal mózgowych, rejestrowanych za pomocą specjalnych urządzeń. Intensywność tych fal zależy także od stanu badanego. Najprostsze do rozróżnienia są fale typu alfa i beta – fale alfa mają częstość rzędu 8-12 Hz i rejestrowane w obszarze płata czołowego wskazują, jak bardzo zrelaksowany jest badany. Fale beta mają częstość 12-30 Hz i wskazują, czy badany znajduje się w stanie wzmożonej uwagi.
Intensywność każdej z badanych fal zależy zarówno od aktualnej aktywności mózgu jak i od miejsca pomiaru – przykładowo, fale alfa mierzone w obrębie lewej strony kory ruchowej wzmagają się, kiedy myślimy o ruchu prawą ręką.
W niniejszym opisie pokazano, jak samodzielnie zbudować prosty encefalograf. Poza rejestrowaniem fal mózgowych, gotowy układ może być także wykorzystany jako kardiograf. Urządzenie wykorzystuje 3 elektrody – dwie umieszczane na głowie i trzecią – elektrodę odniesienia potencjału masy. Koszt całego urządzenia zawiera się w granicy $10.
Większość elementów niezbędnych do budowy urządzenia jest łatwo dostępna. W układzie pracują dwa układy scalone: wzmacniacz instrumentacyjny AD620AN (najważniejszy i zarazem najdroższy układ; teoretycznie może być zbudowany w oparciu o 3 wzmacniacze operacyjne, ale nie zapewni to tak dobrych rezultatów, jak zastosowanie gotowego układu) oraz wzmacniacz operacyjny TL084CN (jakikolwiek inny wzmacniacz również się sprawdzi). Do tego potrzebna jest m.in. garść typowych rezystorów i kondensatorów, dwie 9-woltowe baterie, elektrody i żel do elektrod.
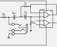
Kompletny schemat można zobaczyć na powyższym rysunku. Autor zamieścił również charakterystykę częstotliwościową (zebraną za pomocą urządzenia NI myDAQ) – urządzenie posiada wzmocnienie całkowite rzędu 90. Całość zasilana jest z dwu baterii 9V (wzmacniacze wymagają zasilania symetrycznego), a dodatkowo, do linii masy przyłączana jest elektroda odniesienia umiejscawiana na nodze (obecny tam potencjał nie jest zakłócany aktywnością fal mózgowych). Głównym „zadaniem” urządzenia jest rejestracja fal i usunięcie niepotrzebnych szumów z sygnału. Do wizualizacji mierzonych wartości stosowana jest karta muzyczna, dlatego napięcie na wyjściu układu zmieniać może się jedynie w zakresie -1 do +1V.
Całość można zbudować i przetestować na płytce stykowej.
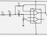
Pierwszym elementem urządzenia jest wzmacniacz instrumentacyjny – układ taki na wyjściu podaje różnicę napięć pomiędzy swoimi wejściami, pomnożoną o wartość wzmocnienia, G. W przypadku wzmacniacza idealnego, po podaniu na wejście napięć 2,1 oraz 2,2V napięcie na wyjściu powinno wynieść 0,1V*G. Niestety, na wyjściu wzmacniacza rzeczywistego wartość napięcia będzie nieco inna, ze względu na offset napięć na wejściach. Charakteryzujący każdy wzmacniacz współczynnik tłumienia sygnału współbieżnego (CMRR) wskazuje, jak dobrze wzmacniacz „ignoruje” offset napięć na wejściach. Czym wyższy współczynnik CMRR, tym lepiej i odpowiedź wzmacniacza będzie zbliżona do tej dla układu idealnego. W opisywanym układzie pracuje wzmacniacz AD620AN. Jego wzmocnienie ustalane jest za pomocą rezystora i w urządzeniu wynosi 89,2 (z rezystorem 560Ω). Elektrody podłączane są wprost do wejść wzmacniacza.
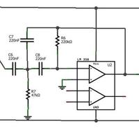
Tak wzmocniony sygnał poddawany jest dalszej obróbce w filtrze środkowozaporowym 60 Hz. Usuwa on interferencje związane z częstotliwością prądu przemiennego. Elementem determinującym częstotliwość pracy filtru jest rezystor 12Ω (dla częstości 50 Hz należy zastosować rezystor 15Ω). Poniżej można zobaczyć charakterystykę filtru.
Tak oczyszczony sygnał podawany jest na filtr górnoprzepustowy 7 Hz. Pozwala on usunąć interferencje związane z ładunkiem statycznym zebranym na skórze głowy, a także wyciąć sygnały pochodzące od fal delta i gamma (poniżej 8 Hz). W urządzeniu pracuje filtr o częstotliwości granicznej 7,23 Hz.
Kolejnym stopniem jest filtr dolnoprzepustowy 31 Hz – w opisywanym przypadku częstotliwość graniczna wynosi dokładnie 31,23 Hz; pozwala on usunąć niepotrzebne szumy sygnału, powyżej 30 Hz nie jest niesiona żadna informacja związana z falami mózgowymi.
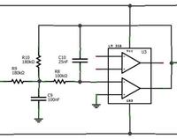
Następnie sygnał przechodzi przez kolejny filtr górnoprzepustowy o częstotliwości granicznej 1 Hz, celem jeszcze dokładniejszego stłumienia niepożądanych składowych sygnału. Dodatkowo, obecna w obwodzie szeregowo włączona rezystancja i pojemność tworzy filtr dolnoprzepustowy o częstotliwości granicznej 160 Hz. Głównym zadaniem tego zespołu filtrów jest, poza oczyszczeniem sygnału, dobór wzmocnienia od 83 do 455, za pomocą potencjometru. Spowodowane jest to faktem, że amplituda fal mózgowych u każdego jest inna i waha się zwykle w zakresie 10-30 µV. Obecność zespołu filtrów z regulacją wzmocnienia pozwala dostosować poziom napięcia wyjściowego do wartości amplitudy rejestrowanej fali i zapobiec przesterowaniom na wyjściu.
Dodatkowo, na wyjściu przewidziano jeszcze jeden filtr środkowozaporowy 60 Hz, identyczny, jak opisano powyżej. Odfiltrowany sygnał może być podany na kartę dźwiękową komputera.
Umieszczenie elektrod pomiarowych zależy od rodzaju pomiaru – dla pomiaru fal alfa wystarczy elektroda umieszczona w obrębie płata potylicznego – fale te są łatwe do pomiaru i mają stosunkowo dużą amplitudę. Do dokładniejszych pomiarów niezbędne jest zlokalizowanie lewego wyrostka sutkowatego, nosacza i inionu. W tym wypadku elektroda odniesienia umieszczana jest w okolicach wyrostka sutkowatego.
Na stronie projektu dostępne są dalsze szczegóły dotyczące pomiaru, zbierania i obróbki danych oraz możliwości zmian. Autor zaproponował także m.in. grę w ponga sterowaną falami mózgowymi.
Fajne? Ranking DIY
