Poniżej opisane urządzenie to nic innego, jak prosty immobiliser samochodowy zbudowany w oparciu o procesor PIC12629 i czytnik transponderów RFID ID-12. Całe urządzenie nie powinno kosztować więcej, niż $50.
Zaletą immobilisera jest fakt, że czytnik ID-12 może być zamontowany z dala od płytki z resztą elementów, łatwy do ukrycia za deską rozdzielczą samochodu. Urządzenie, jeśli nie odczyta uprzednio zarejestrowanego transpondera RFID, uniemożliwi uruchomienie pojazdu.
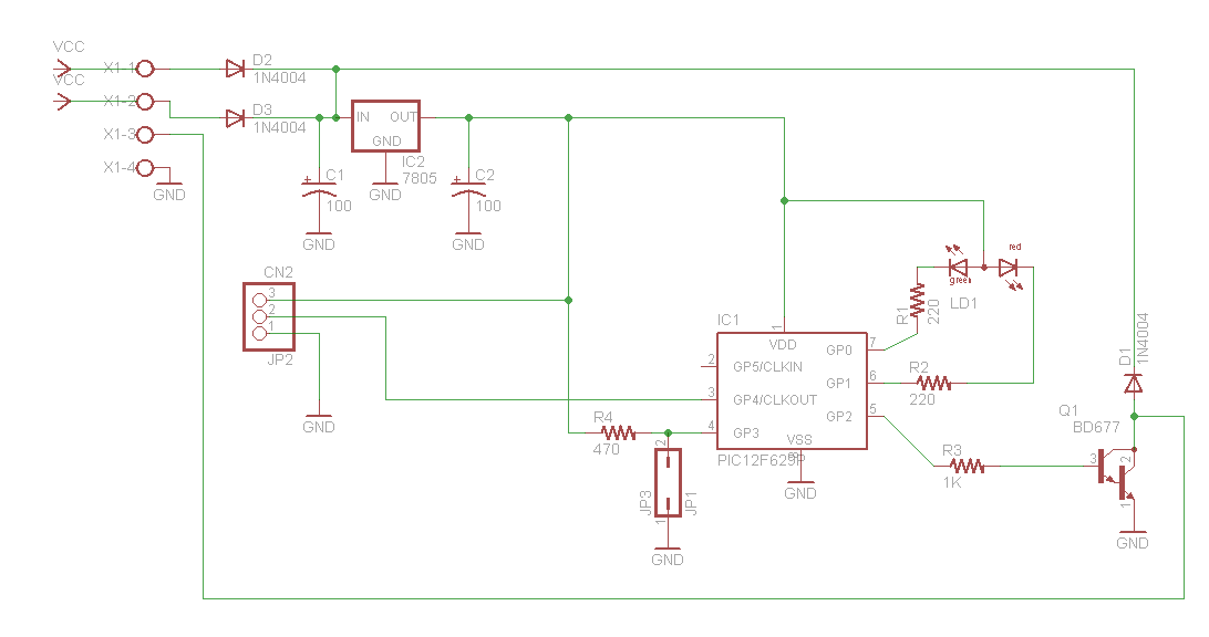
Na poniższym rysunku można zobaczyć schemat immobilisera.
Procesor i czytnik transponderów zasilane są napięciem +5V za pomocą typowego regulatora 7805. Procesor cały czas wykonuje nieskończoną pętlę programu, oczekując na dane z czytnika ID-12. W momencie odczytu transpondera RFID procesor porównuje otrzymany identyfikator z 10 zapisanymi uprzednio w pamięci EEPROM. Jeśli któryś identyfikator się zgadza, za pośrednictwem tranzystora uruchamiany jest przekaźnik; jeśli nie – program nie przerywa działania, oczekując na następne dane. Dwukolorowa dioda LED wskazuje status urządzenia.
Program pozwala na zapisanie 10 identyfikatorów transponderów RFID. Za każdym razem, po wejściu w tryb programowania, uprzednio zapisane dane są nadpisywane.
Sam czytnik ID-12 połączony jest z urządzeniem za pomocą jedynie 3 przewodów (+5V, GND oraz Data). W przypadku długich przewodów (powyżej 20 cm) autor zaleca użycie kabla ekranowanego. Działanie czytnika można sprawdzić, podłączając go po prostu do portu szeregowego komputera.
Montaż całości jest banalny, autor udostępnia wsady dla mikroprocesora. Po zmontowaniu całości urządzenie należy zaprogramować, zwierając odpowiednią zworę na płytce. W pamięci można zapisać do 10 transponderów, poprawny odczyt sygnalizowany jest pomarańczowym kolorem diody. Po zaprogramowaniu należy usunąć zworę, urządzenie przejdzie do normalnego trybu pracy – dioda będzie świeciła się na czerwono. Poprawny odczyt transpondera również sygnalizowany jest kolorem pomarańczowym. Jeśli transponder zostanie rozpoznany, dioda zaświeci się na zielono i przekaźnik zadziała. Po zaprogramowaniu i sprawdzeniu poprawności działania układ można zamontować w samochodzie.
Wzory płytki drukowanej, wsad do procesora i szczegóły dotyczące montażu dostępne są na stronie źródłowej.
