Witam
Mam pewien problem, a mianiowicie: nie umiem programować więc zleciłem napisanie oprogramowania do wymyślonego przeze mnie wskaźnika. Nie za bardzo się to powiodlo, być może z powodu braku czasu programisty, ale coś tam się narodziło. Większość założeń układ spełniał, tyle że przestał działać. Zarówno ja jak i programista nie wiemy co jest przyczyną. Gdyby znalazł się ktoś kto potrafiłby uruchomić w/w program oraz dopisać brakujące funkcje - zrekompensuję się.
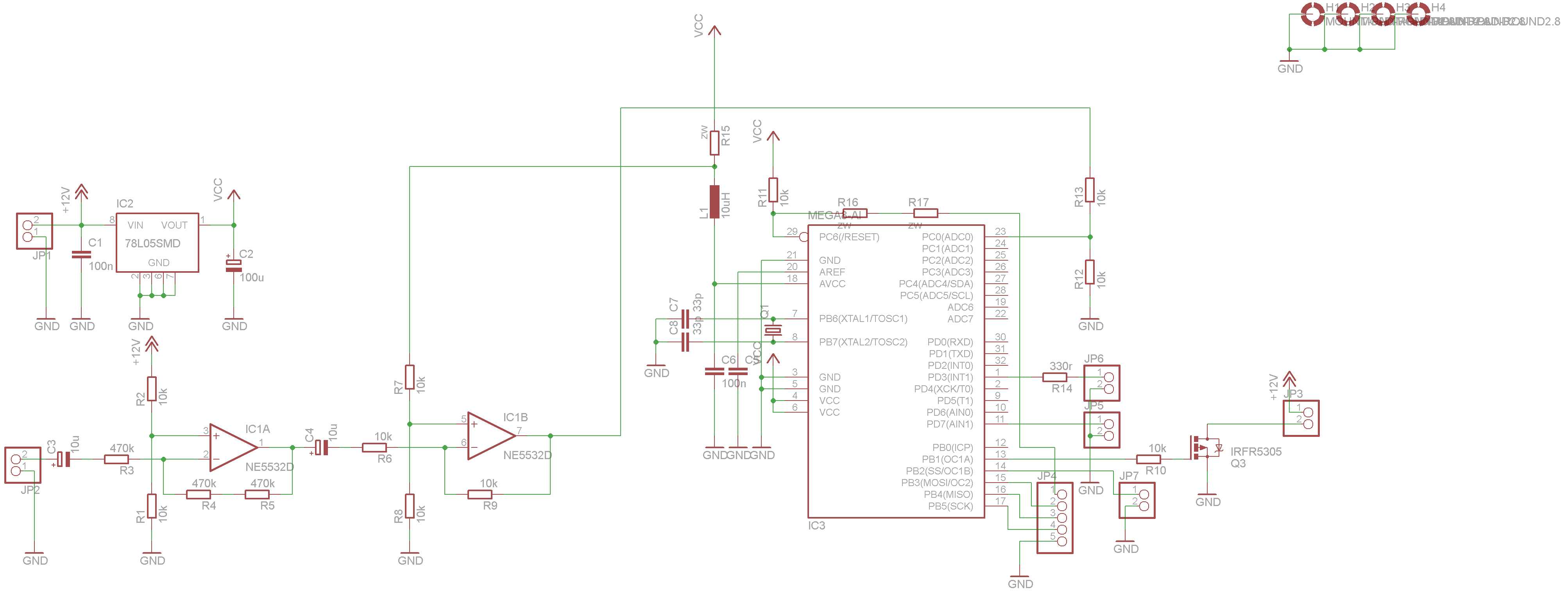
Ja nawet nie wiem jak ten program zamienić do postaci hex, więc proszę nie zadawać pytań, na które nie znam odpowiedzi. Poniżej spróbuję zamieścić program i schemat układu. Uklad ma mierzyć poziom sygnalu z zakresu częstotliwości audio tj 20Hz - 20kHz.
Po wielu bojach z wskaźnikami analogowymi i ciągłymi ich niedoskonałościami wymyśliłem coś co mialo te wszystkie problemy zniwelować. Największym chyba był problem diód prostowniczych stosowanych w takich układach do odwrócenia dolnej połówki. Okazało się dużym problemem to, że dioda ma ten "próg zadziałania". Trzeba więc sygnał dopasowywać żeby znowu móc zmierzyć ten najslabszy poziom... ale co z tym najmocniejszym? Z tego co sprawdzałem to u mnie wskaźniki całą skale zamykały przy napięciu trochę powyżej 1V (zastosowane wzmacniacze napięciowe).
Kolejny mankament diód to ich szybkość, standardowe są zbyt wolne i wskaźnik reaguje ospale lub w jakis dziwny sposób (rozmawiałem z producentem wskaźników VU i mówił mi, że stosowane sa drogie diody germanowe - najdroższe z całych wskaźników [producent z Tajwanu bodajże]). Wpadlem na pomysł, że przecież diody można wyeliminować stosując offset na przetworniku i tylko mierzyć wartość napięcia jaka sie pojawia. Resztą zajmie sie procesor o czym jak to ma dzialać poniżej. Niestety nie posiadam patentu ale Ameryki też nie odkryłem.
Urządzenie ma pobierać sygnał z wejścia ADC z dodanym offsetem 2,5V gdzie ADC ma rozdzielczość 5V i zamienia to wg algorytmu: sygnał - 2,5V = | wyjście |.
Wyjście jest modułem tj gdy stan wejścia przyjmuje wartość poniżej 0 np -1 to usuwany jest znak -. Taki odczyt jest dalej przetwarzany najpierw dopasowany wg tabeli zadanej wg 11 poziomów wskazań.
Chodzi o ścisłe dopasowanie wskazań do pomiarów ale też jest to pewien sposób na logarytm. Przy przekroczeniu pewnego poziomu i kolejnych stopni dioda sygnalizuje na różne sposoby poszczególne z nich np. kiedy caly zakres jest przekroczony to dioda miga/świeci bez przerwy. Pomiar na wyjściu podawany jest w postaci PWM co pozwala podpiąć bezpośrednio wskaźnik analogowy (każdy) i do niego dopasować wskazania. Brakuje natomiast funkcji presetów tj obwiedni w której byłyby dobrane różne czasy opadania wskazówki oraz podtrzymywania najwyzszych odczytów, chyba że pojawi się jeszcze wyższy - to wskaźnik ma ignorować spowolnione czasy opadania i czekania.
Wskazówka ma zmienić swoje położenie na wyższą odczytaną z ADC wartość natychmiast, niezależnie od wybranego presetu. Brakuje również podprogramu sterującego podświetlaniem wskaźnika tj płynne rozjaśnianie po wlączeniu urządzenia i pierwotnie zamysł był również dołożenie trybu "power safe" co przyciemnialoby wskaźnik po jakimś wybranym czasie. Brakuje też trybu demo uruchamiającego się po każdorazowym włączeniu urządzenia - to taki test pokazujący poprawność kalibracji.
Po modyfikacji kodu będę potrzebował od kogoś kto jej dokona zgody na jego używanie.
To chyba tyle.
Pozdrawiam
P.S. Przypomniało mi się, że na przednim panelu miał być przycisk który naciskając miał zmieniać presety ok 4-5 (na stałe wpisane do pamięci), a przytrzymanie go wchodzilo w tryb ustawiania podświetlania i klikając miało się wybierać jasność po czym przy kolejnym przytrzymaniu program miał przechodzić w ustawianie trybu "power safe". Klikanie pokazywałoby zmianą położenia wskazówki wskaźnika po jakim czasie włączy się ten tryb. Oczywiście wybranie 0dB nie wyłączałoby nigdy podświetlania. Podświetlanie jest na żarówce stad ten olbrzymi tranzystor na schemacie (do wymiany po przebadaniu innych).
P.S.2. Okazało się, że to jest bascom z czego chyba nie jestem zadowolony.
Mam pewien problem, a mianiowicie: nie umiem programować więc zleciłem napisanie oprogramowania do wymyślonego przeze mnie wskaźnika. Nie za bardzo się to powiodlo, być może z powodu braku czasu programisty, ale coś tam się narodziło. Większość założeń układ spełniał, tyle że przestał działać. Zarówno ja jak i programista nie wiemy co jest przyczyną. Gdyby znalazł się ktoś kto potrafiłby uruchomić w/w program oraz dopisać brakujące funkcje - zrekompensuję się.
Ja nawet nie wiem jak ten program zamienić do postaci hex, więc proszę nie zadawać pytań, na które nie znam odpowiedzi. Poniżej spróbuję zamieścić program i schemat układu. Uklad ma mierzyć poziom sygnalu z zakresu częstotliwości audio tj 20Hz - 20kHz.
Po wielu bojach z wskaźnikami analogowymi i ciągłymi ich niedoskonałościami wymyśliłem coś co mialo te wszystkie problemy zniwelować. Największym chyba był problem diód prostowniczych stosowanych w takich układach do odwrócenia dolnej połówki. Okazało się dużym problemem to, że dioda ma ten "próg zadziałania". Trzeba więc sygnał dopasowywać żeby znowu móc zmierzyć ten najslabszy poziom... ale co z tym najmocniejszym? Z tego co sprawdzałem to u mnie wskaźniki całą skale zamykały przy napięciu trochę powyżej 1V (zastosowane wzmacniacze napięciowe).
Kolejny mankament diód to ich szybkość, standardowe są zbyt wolne i wskaźnik reaguje ospale lub w jakis dziwny sposób (rozmawiałem z producentem wskaźników VU i mówił mi, że stosowane sa drogie diody germanowe - najdroższe z całych wskaźników [producent z Tajwanu bodajże]). Wpadlem na pomysł, że przecież diody można wyeliminować stosując offset na przetworniku i tylko mierzyć wartość napięcia jaka sie pojawia. Resztą zajmie sie procesor o czym jak to ma dzialać poniżej. Niestety nie posiadam patentu ale Ameryki też nie odkryłem.
Urządzenie ma pobierać sygnał z wejścia ADC z dodanym offsetem 2,5V gdzie ADC ma rozdzielczość 5V i zamienia to wg algorytmu: sygnał - 2,5V = | wyjście |.
Wyjście jest modułem tj gdy stan wejścia przyjmuje wartość poniżej 0 np -1 to usuwany jest znak -. Taki odczyt jest dalej przetwarzany najpierw dopasowany wg tabeli zadanej wg 11 poziomów wskazań.
Chodzi o ścisłe dopasowanie wskazań do pomiarów ale też jest to pewien sposób na logarytm. Przy przekroczeniu pewnego poziomu i kolejnych stopni dioda sygnalizuje na różne sposoby poszczególne z nich np. kiedy caly zakres jest przekroczony to dioda miga/świeci bez przerwy. Pomiar na wyjściu podawany jest w postaci PWM co pozwala podpiąć bezpośrednio wskaźnik analogowy (każdy) i do niego dopasować wskazania. Brakuje natomiast funkcji presetów tj obwiedni w której byłyby dobrane różne czasy opadania wskazówki oraz podtrzymywania najwyzszych odczytów, chyba że pojawi się jeszcze wyższy - to wskaźnik ma ignorować spowolnione czasy opadania i czekania.
Wskazówka ma zmienić swoje położenie na wyższą odczytaną z ADC wartość natychmiast, niezależnie od wybranego presetu. Brakuje również podprogramu sterującego podświetlaniem wskaźnika tj płynne rozjaśnianie po wlączeniu urządzenia i pierwotnie zamysł był również dołożenie trybu "power safe" co przyciemnialoby wskaźnik po jakimś wybranym czasie. Brakuje też trybu demo uruchamiającego się po każdorazowym włączeniu urządzenia - to taki test pokazujący poprawność kalibracji.
Po modyfikacji kodu będę potrzebował od kogoś kto jej dokona zgody na jego używanie.
To chyba tyle.
Pozdrawiam
P.S. Przypomniało mi się, że na przednim panelu miał być przycisk który naciskając miał zmieniać presety ok 4-5 (na stałe wpisane do pamięci), a przytrzymanie go wchodzilo w tryb ustawiania podświetlania i klikając miało się wybierać jasność po czym przy kolejnym przytrzymaniu program miał przechodzić w ustawianie trybu "power safe". Klikanie pokazywałoby zmianą położenia wskazówki wskaźnika po jakim czasie włączy się ten tryb. Oczywiście wybranie 0dB nie wyłączałoby nigdy podświetlania. Podświetlanie jest na żarówce stad ten olbrzymi tranzystor na schemacie (do wymiany po przebadaniu innych).
P.S.2. Okazało się, że to jest bascom z czego chyba nie jestem zadowolony.
Kod: text
