logo elektroda
logo elektroda
X
logo elektroda
REKLAMA
REKLAMA
Adblock/uBlockOrigin/AdGuard mogą powodować znikanie niektórych postów z powodu nowej reguły.

Alan 42 - brak dźwięku w głośniku, mimo działającej skali wyświetlacza

valdi77 11 Sty 2013 07:42 2463 9
REKLAMA
  • #1 11772185
    valdi77
    Poziom 11  
    witam mam prośbę do kolegów mam takie radio jak w temacie jak nadaję to mnie słychać elegancko w innym radiu natomiast ja nie słyszę innych w swoim radiu skala na wyświetlaczu działa a głosu nie ma. nie wiem co to może być może końcówka od głosu bo głośnik wlutowałem inny i nic. z góry dziękuję za odpowiedź

    3.1.13. /Olek II/
  • REKLAMA
  • #2 11772190
    sp4olh
    Poziom 24  
    Witam. Sprawdź przewód od mikrofonu i przełącznik n/o.

    Moderowany przez Olek II:

    3.1.11. Publikowanie wpisów nie zawierających merytorycznej treści, zawierających szkodliwe porady, porady nie będące próbą rozwiązania problemu oraz publikowanie identycznych wpisów następujących po sobie lub powtarzających informacje ujęte w toku dyskusji.

  • REKLAMA
  • REKLAMA
  • #4 11772335
    PDT
    Poziom 24  
    Witam,

    sp4olh napisał:
    Witam. Sprawdź przewód od mikrofonu i przełącznik n/o.

    Alan 42 to ręczniak, jakie przewody od mikrofonu?

    Kolega valdi77 wyeliminował głośnik, stwierdził też działające przy odbiorze korespondenta wskazania s-metra. Zatem uszkodzone mogą być:
    -gniazdo mikrofonosłuchawki nie łączy;
    -uszkodzony potencjometr siły głosu;
    -usterka wzmacniacza m.cz. (w tym radiu wzmacniacz modulacyjny jest na oddzielnym układzie). Ten głośnikowy mieści się na odwrocie płytki CPU pod blaszką ekranującą.

    Pozdrawiam
  • REKLAMA
  • #5 11773089
    green33

    Poziom 31  
    LM386, lub jego zasilanie kluczowane tranzystorem PNP. Zwróć uwagę na tantale przy m.cz.

    Marcin
  • #6 11776404
    multihunter
    Poziom 26  
    Panowie pomagacie-zgadujecie, czy naprawiacie ?

    Moderowany przez Olek II:

    Pewnie, że pomagamy, każdy który tu zabłądzi, oczekuje pomocy. Każdy pomaga jak umie. Ten wpis, nie jest na miejscu.
    3.1.14. Zabronione jest publikowanie wpisów niezgodnych z tematyką danego forum lub wątku dyskusji. No cóż, nie każdy jest taki mądry, jak......



    valdi77 napisał:
    Ja nie słyszę innych w swoim radiu. Skala na wyświetlaczu działa, a głosu nie ma.
    Kolejność czynności w wyniku zaniku dźwięku z głośnika w ręczniakach wygląda tak:

    1. Pod radio podłączyć zasilacz z ograniczeniem do 100mA, a pomiędzy włączyć miliampromierz.
    2. Obracać pokrętłem suelch, a z miernika odczytać wskazanie 3a, 3b.
    3. Różnica w zasilaniu IC3 .a otwarta/.b zamknięta blokada w tym radiu wynosi równo 10mA.
    4. Jedziemy dalej...
  • #7 11777965
    SP5ANJ
    Spoczywaj w Pokoju
    Witam.
    valdi77 napisał:
    nie wiem co to może być może końcówka od głosu bo głośnik wlutowałem inny i nic.

    Teraz musisz się poważnie zastanowić czy aby ten wlutowany głośnik jest sprawny. :?:

    valdi77 przypominam, że na tym Forum obowiązuje Regulamin i proszę poprawić wszystkie wpisy i pisać poprawnie w myśl Regulaminu pkt 3.1.13.
    _____

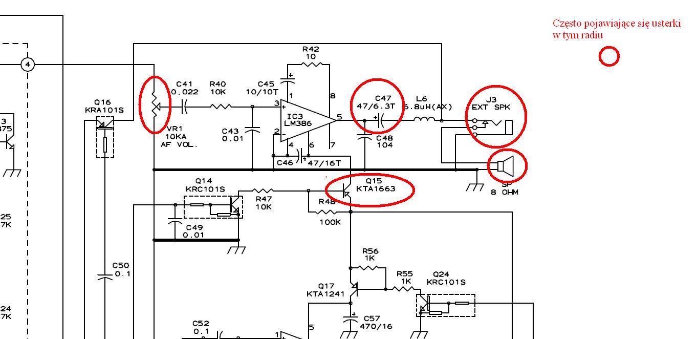
    Bardzo częste usterki w tym modelu :

    Alan 42 - brak dźwięku w głośniku, mimo działającej skali wyświetlacza



    Pozdrawiam.
  • #8 11779932
    valdi77
    Poziom 11  
    witajcie dzięki koledzy za pomoc przepraszam jeśli nie stosuję się do regulaminu
    pozdrawiam


    Tu nie ma co przepraszać tylko proszę ponownie o poprawienie wpisów aby były zgodne z regulaminem pkt 3.1.13.
    Ponowny brak reakcji i wpisanie postu z błędami będzie skutkowało z Ostrzeżeniem.
    [SP5ANJ]
  • #9 11780889
    multihunter
    Poziom 26  
    Sposób na pomiar prądu IC3, który podałem Ci jest prawidłowy i zrobić go może każdy bez rozbebeszania i zgadywania,
    co ułatwia sprawę zawiłości miniaturyzacji w ręczniakach podejrzenie uszkodzenia IC3 rozstrzyga właśnie ten pomiar.
  • #10 14849532
    marekj31
    Poziom 22  
    Witam mam podobną usterkę jak u autora tematu u mnie widac uszkodzony HY 732 , jaki zamiennik można wstawic.
    Alan 42 - brak dźwięku w głośniku, mimo działającej skali wyświetlacza
    Moderowany przez Olek II:

    3.1.19. Nie wysyłaj wiadomości w tematach archiwalnych, jeśli jest to kolejne pytanie, w szczególności inne niż osoby pytającej. Z racji szacunku do pytającego załóż własny temat. Możesz dopisać tylko sposób rozwiązania problemu.

REKLAMA