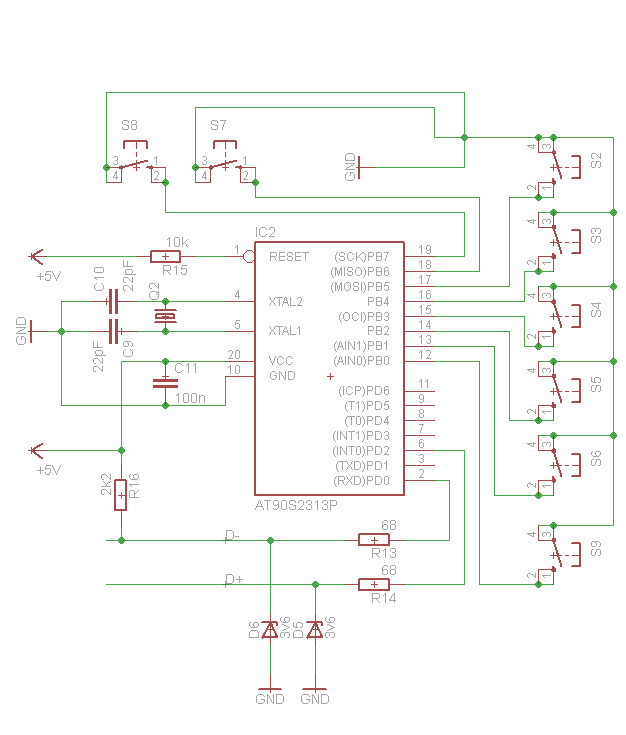
Mam mały problem z ostatecznym skleceniem programu realizującego działanie przycisków sterujących multimediami (np. takimi jak znajdują się w wielu klawiaturach). Schemat według którego wszystko jest złożone prezentuje się następująco:
Wsad z którym kombinuję bazuje na HIDKeys i został gdzieniegdzie zmodyfikowany przeze mnie:
No i mam z tym taki problem, że udaje mi się tylko uzyskać przypadkowe działanie wszystkiego, nie dla wszystkich podpiętych przycisków. Po prosru zdarzy się, że któryś z przycisków nawet ściszy dźwięk lub zrobi coś innego, ale reszta nie działa jak powinna. Prześledziłem już wiele specyfikacji HID, znalazłem nawet tu na forum podobny temat, ale nigdzie nie znalazłem ostatecznego rozwiązania problemu. Przypuszczalnie problem leży w deskryptorze HID, albo funkcji budowania raportu, tam są odkomentowane różne warianty jakie wypróbowywałem.
Odnośnie zmiany oryginalnego programu na wysyłający przyciski multimedialne sugerowałem się np tym, pozycja Media player:
Link
Tutaj np. jest napisane, że ma być jeden wysyłany bajt i każdy przycisk jako jeden z ośmiu bitów - 0x01, 0x02 ale tak to też nie chce działać.
Liczę na pomoc, bo na pewno ktoś z Was to już przerabiał. Z góry dzięki.
Wsad z którym kombinuję bazuje na HIDKeys i został gdzieniegdzie zmodyfikowany przeze mnie:
Kod: text
No i mam z tym taki problem, że udaje mi się tylko uzyskać przypadkowe działanie wszystkiego, nie dla wszystkich podpiętych przycisków. Po prosru zdarzy się, że któryś z przycisków nawet ściszy dźwięk lub zrobi coś innego, ale reszta nie działa jak powinna. Prześledziłem już wiele specyfikacji HID, znalazłem nawet tu na forum podobny temat, ale nigdzie nie znalazłem ostatecznego rozwiązania problemu. Przypuszczalnie problem leży w deskryptorze HID, albo funkcji budowania raportu, tam są odkomentowane różne warianty jakie wypróbowywałem.
Odnośnie zmiany oryginalnego programu na wysyłający przyciski multimedialne sugerowałem się np tym, pozycja Media player:
Link
Tutaj np. jest napisane, że ma być jeden wysyłany bajt i każdy przycisk jako jeden z ośmiu bitów - 0x01, 0x02 ale tak to też nie chce działać.
Liczę na pomoc, bo na pewno ktoś z Was to już przerabiał. Z góry dzięki.