logo elektroda
logo elektroda
X
logo elektroda
REKLAMA
REKLAMA
Adblock/uBlockOrigin/AdGuard mogą powodować znikanie niektórych postów z powodu nowej reguły.

LCD Samsung 710V - TOP246YN zamiast TOP246F, uszkodzenia po wymianie

upior 15 Sty 2013 16:49 3147 2
REKLAMA
  • #1 11792766
    upior
    Poziom 12  
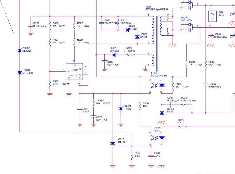
    Witam, dostałem do naprawy monitor jak wyżej,

    Uszkodzony TOP246F, ZD111 -15V,1A, dwie diody prostownicze D322, D320, elektrolity po pierwotnej 47/63, 10/63, element OPTO,

    To wszystko za sprawą uwalonego SB10100CT po wtórnej.

    SB10100CT - wymieniony na MBR10100CT - używany ale sprawny
    OPTO - również na używane też sprawne

    Pozostałe elementy łącznie z kondkami na wtórnej dałem nowe, jedyna różnica to taka że zastosowałem w miejsce TOP246F (niedostępny) na TOP246YN

    Monitor po włączeniu mruga chwilę diodą i strzela TOP246 (tak że mu noga oznaczona jako "D" odpada)

    Wszystko przeanalizowałem jeszcze raz, wymieniłem ponownie to co mogłem na nowe i znowu dałem TOP246YN. Włączenie nr 2 i mały wybuch ;)

    Proszę o pomoc, może ktoś już coś takiego przerobił.

    Zastanawia mnie czy ta drobna różnica F na YN nie robi "kreciej roboty"
  • REKLAMA
  • Pomocny post
    #2 11793628
    lisek
    Serwisant RTV
    Wymień jeszcze ten elektrolit sieciowy , na 450V !
    On jest przyczyna nieszczęścia.
    I wszystkie eleki po pierwotnej ! (bez pomiarów wymień)

    Problemem kolejnym może być potem .. procek na main znanej firmy Novatek ?!

    Oczywiście elementy wokoło TOP sprawdzone łacznie z R=9.1k (5.6K) z pin."X"

    LCD Samsung 710V - TOP246YN zamiast TOP246F, uszkodzenia po wymianie


    p.s
    Te IC z indeksem YN na końcu to "poprawione wersje" poprzedników (z indeksem Y)
    tam dobzre chodza TOP247Y
  • #3 11807445
    upior
    Poziom 12  
    Jak się okazuje TOP246F różni się od TOP246YN jedynie obudową.

    Pomocne okazały się sugestie Liska. Miał rację że to elektrolit sieciowy (u mnie 100µF/500V) powodował efekty fajerwerków na TOP246F.

    Po wymianie na nowy oraz po wymianie większości elementów po pierwotnej stronie monitor ruszył i działa już kilka godzin bez zarzutu.

    Dziękuję za pomoc (Liskowi) i zamykam temat.

    Dodam na koniec że profilaktycznie sprułem wszystkie elektrolity po wtórnej.
REKLAMA