logo elektroda
logo elektroda
X
logo elektroda
REKLAMA
REKLAMA
Adblock/uBlockOrigin/AdGuard mogą powodować znikanie niektórych postów z powodu nowej reguły.

RCI 2950 - Jak sprawdzić IC5 i IC7 przy braku nadawania i odbioru?

Dzidzia85 16 Sty 2013 13:12 2613 8
REKLAMA
  • #1 11796493
    Dzidzia85
    Poziom 12  
    Witam!
    W radio działa tylko PA, na AM/FM/SSB brak nadawania i odbioru. Znalazłem service manual na: http://www.cbtricks.com/radios/rci/rci_2950/index.htm
    Na dwóch układach scalonych mam inne napięcia niż podane na stronie:
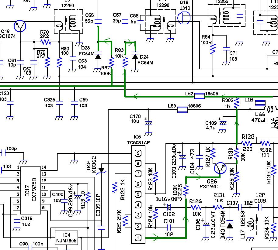
    IC5
    1. 7,6V
    2. 0V
    3. 0V
    4. 0V
    5. 7,6V
    6. 7,2V
    7. 2,5V
    8. 1,9V (po odlutowaniu D42 7,7V)
    9.0V

    IC7
    1. 1,5V
    2. 3,3V
    3. 0,4V
    4. 0,6V
    5. 0,2V
    6. 0,4V
    7. 0,7V
    8. 0,3V
    9. 0,3V
    10. 0,1V
    11. 0,2V
    12. 3,7V
    13. 0,1V
    14. 0V
    Napięcie różni się także na Q26, ale sam tranzystor jest dobry. Jak sprawdzić czy IC5 i IC7 są dobre?
  • REKLAMA
  • #2 11796874
    radio-service
    Poziom 35  
    A jakie masz napięcia na stabilizatorach IC4 i IC6 ?
  • #3 11796919
    Dzidzia85
    Poziom 12  
    Stabilizatory sprawne IC6 8V, IC4 5V. IC4 trochę się grzeje, ale to chyba przez to, że nie jest przykręcony do obudowy.
  • REKLAMA
  • #4 11799612
    radio-service
    Poziom 35  
    Ja bym się przyjrzał jeszcze diodzie D42 .
  • REKLAMA
  • #5 11800334
    Dzidzia85
    Poziom 12  
    D42 to KB362, zwarcia nie ma, ale nie wiem jaki zamiennik zastosować aby sprawdzić???
  • #6 11802087
    radio-service
    Poziom 35  
    Zamiennikiem jest MA27W-A . Z opisu wynika że jest to dioda zenera 6V .
  • REKLAMA
  • #7 11805286
    Dzidzia85
    Poziom 12  
    Zamieniłam D42 z D75 (taka sama dioda) i nie ma żadnej różnicy.
  • #9 11807632
    SP5ANJ
    Spoczywaj w Pokoju
    Dzidzia85 napisał:
    IC5
    1. 7,6V
    2. 0V

    Widac jak na "dłoni", że ten układ porównania nie chodzi. :!:

    Układ porównania powinien na n. 1 IC5 dać napięcie pomiędzy +1V a +4V .

    RCI 2950 - Jak sprawdzić IC5 i IC7 przy braku nadawania i odbioru?

    Cytat:
    IC7
    12. 3,7V

    Podobnie - wyjaśnienie na zdjęciu wyżej.

    Cytat:
    Napięcie różni się także na Q26, ale sam tranzystor jest dobry.

    To jest wtórnik emiterowy (czytaj : separator) dla napięć strojących warikapy na VCO (D43) i obwody rezonansowe w funkcji napięcie/częstotliwość.

    RCI 2950 - Jak sprawdzić IC5 i IC7 przy braku nadawania i odbioru?

    Cytat:
    Jak sprawdzić czy IC5 i IC7 są dobre?

    Jeżeli zobaczysz jaka jest częstotliwość wzorca [10,240 : n] i częstotliwość VCO - to sam dojdziesz do właściwego wniosku.

    Cytat:
    Zamieniłam D42 z D75 (taka sama dioda) i nie ma żadnej różnicy.

    RCI 2950 - Jak sprawdzić IC5 i IC7 przy braku nadawania i odbioru?

    Przypomnę, że jest to dział serwisowy.
    Zastanów się i zobacz jak wygląda TC-5081.


    Pozdrawiam.
REKLAMA