Witam,
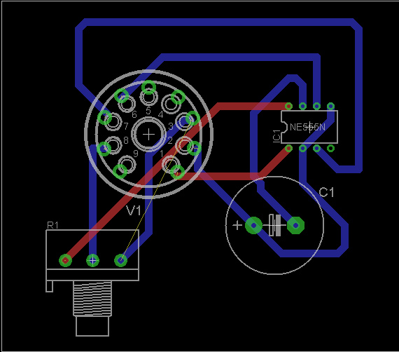
Eagle nie chce mi łączyć lamp elektronowych z biblioteki tubes.lbr pobranej ze strony Cadsoftu ani potencjometrów obrotowych z innemi elementami. miał ktoś może podobny problem i jak go rozwiązał?
Eagle nie chce mi łączyć lamp elektronowych z biblioteki tubes.lbr pobranej ze strony Cadsoftu ani potencjometrów obrotowych z innemi elementami. miał ktoś może podobny problem i jak go rozwiązał?
