logo elektroda
logo elektroda
X
logo elektroda
REKLAMA
REKLAMA
Adblock/uBlockOrigin/AdGuard mogą powodować znikanie niektórych postów z powodu nowej reguły.

Bascom - Zapis zawartości portu do wewnętrznego eeprom

jokari 27 Sty 2013 12:41 1644 9
REKLAMA
  • #1 11847805
    jokari
    Poziom 11  
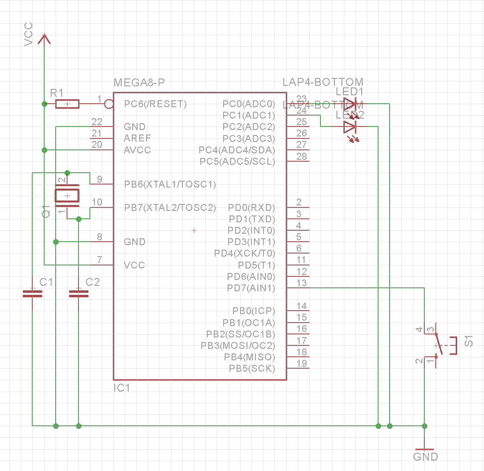
    Witam, Próbuję zapisać zawartość portu do eeprom.
    Niestety nie działa.
    Założenie jest takie że po wciśnięciu przycisku PORTD.7
    nastąpi zapis zawartości POTRC do eeprom
    Po restarcie zawartość eeprom zostanie wpisana ponownie do PORTC
    Proszę o jakieś wskazówki co robię źle.

    Kod: text
    Zaloguj się, aby zobaczyć kod
    Bascom - Zapis zawartości portu do wewnętrznego eeprom
  • REKLAMA
  • #2 11848023
    netotron
    Poziom 26  
    Witam
    Używasz Config Portc = &B0111111 - 7bitów, Portd to samo.
    Celowo pomijasz ósmy bit portu?
    Jeśli tak to "If S = 0 And Portd.7 = 0 Then" - Portd.7 będzie zawsze 0 (L)
  • REKLAMA
  • #3 11849063
    NaglyAtakStolca
    Poziom 2  
    netotron napisał:
    Witam
    Używasz Config Portc = &B0111111 - 7bitów, Portd to samo.
    Celowo pomijasz ósmy bit portu?
    Jeśli tak to "If S = 0 And Portd.7 = 0 Then" - Portd.7 będzie zawsze 0 (L)


    licząc od 0 faktycznie wychodzi 7 bitów więc nie wiem w czym pr0blem?
  • REKLAMA
  • #4 11849322
    jokari
    Poziom 11  
    To tylko literówka poprawiłem,
    ale w dalszym ciągu nie ma możliwości zapisu.
    Po starcie obie diody są zgaszone, zapalam je przez rs232 próbuję zapisać przyciskiem PD.7 i resetuje.
    Po uruchomieniu powinny być włączone jeśli udało się zapisać /odczytać eeprom
    niestety są wygaszone.
  • #5 11851956
    Konto nie istnieje
    Poziom 1  
  • Pomocny post
    #6 11852952
    Konto nie istnieje
    Poziom 1  
  • REKLAMA
  • #7 11852990
    Konto nie istnieje
    Poziom 1  
  • Pomocny post
    #9 11853225
    Konto nie istnieje
    Poziom 1  
REKLAMA