logo elektroda
logo elektroda
X
logo elektroda
REKLAMA
REKLAMA
Adblock/uBlockOrigin/AdGuard mogą powodować znikanie niektórych postów z powodu nowej reguły.

8-bitowy kalkulator dwójkowy

Kubald 28 Sty 2013 20:15 14121 4
REKLAMA
  • 8-bitowy kalkulator dwójkowy

    Ponieważ działań w systemie dwójkowym nie można wykonywać „od tak” na większości kalkulatorów, a takie obliczenia na programowych, wbudowanych w system, kalkulatorach są najczęściej męczące, autor postanowił zbudować swój kalkulator dwójkowy. Pozwala on na wykonywanie następujących działań: dodawania, odejmowania, mnożenia, dzielenia i modulo oraz operacji logicznych: NOT, OR, AND i XOR. Taki kalkulator jest doskonałym wprowadzeniem w świat zer i jedynek – z łatwym do odczytania rezultatem, prezentowanym z użyciem diod LED. Kalkulator pracuje ze słowem 8-bitowym.

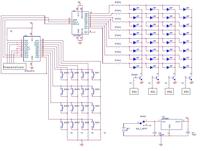
    Do budowy kalkulatora będą potrzebne m.in. 32 diody LED, rejestr przesuwny 74HC595, kilka tranzystorów 2N4401, garść mikroprzycisków, procesor ATTiny2313 i kilka podstawowych elementów elektronicznych. Całość można łatwo zmontować na płytce uniwersalnej.

    Autor w projekcie wykorzystał procesor ATTiny2313 – nie było to wybór celowany pod dany projekt, a jedynie skorzystanie ze „zbywających” elementów. Problemem jest jedynie w tym przypadku fakt, że procesor wyposażony jest w 17 wyjść (15, jeśli podłączony jest zewnętrzny rezonator kwarcowy). Do sterowania diodami LED, ułożonymi w matrycę 8 rzędów x 4 kolumny, wykorzystano więc rejestr przesuwny 74HC595 (który wykorzystuje tylko 3 wyprowadzenia mikrokontrolera) do sterowania rzędami diod oraz 4 tranzystory do sterowania kolumnami diod. Odczytywanie stanu mikroprzycisków jest również multipleksowane, a same przyciski ułożone w matrycę 4x4, co wymaga 8 wyprowadzeń mikrokontrolera do odczytu stanu przycisków. Dzięki temu wykorzystuje się wszystkie 15 dostępnych wyprowadzeń mikroprocesora.

    Wszystkie operacje logiczne na wprowadzonych danych wykonywane są programowo przez procesor, a kod dla niego został napisany w języku C – może być więc łatwo przeniesiony na inne procesory o co najmniej 15 wyprowadzeniach.

    Schemat urządzenia można zobaczyć poniżej. Należy pamiętać, że w zależności od koloru wykorzystanych diod należy dobrać rezystory ograniczające prąd.

    8-bitowy kalkulator dwójkowy

    Szczegóły dotyczące montażu na płytce uniwersalnej pokazano na poniższych zdjęciach.

    8-bitowy kalkulator dwójkowy
    8-bitowy kalkulator dwójkowy

    Łączenie diod LED jest w tym wypadku bardzo proste – wystarczy połączyć katody diod, aby utworzyć kolumnę. Dodatkowe szczegóły dotyczące dobrego wykonania wszystkich połączeń można odnaleźć na stronie projektu.

    8-bitowy kalkulator dwójkowy

    Autor udostępnia również na stronie projektu kod źródłowy dla procesora i gotowy plik wsadowy. Przy programowaniu należy jedynie pamiętać o ustawieniu fusebitów – należy wybrać taktowanie wbudowanym oscylatorem 8 MHz. Wygląd i działanie gotowego kalkulatora można zobaczyć na poniższym filmie.
    [youtube]http://www.youtube.com/watch?v=ZMkiyMTLeOY#at=53[/youtube]

    Źródło

    Fajne? Ranking DIY
    O autorze
    Kubald
    Poziom 15  
    Offline 
    Specjalizuje się w: spektroskopia exafs/xanes, uc, it
    Kubald napisał 188 postów o ocenie 112. Mieszka w mieście Kraków. Jest z nami od 2004 roku.
  • REKLAMA
  • #2 11857966
    michal-michalik
    Poziom 23  
    Brakuje mi tylko możliwości przepisania wyniku do pierwszej linijki.

    I tak pomyślałem, jak by spróbować zastosować LED jako fotodiodę i zapalać te diodki dotykiem? Bardzo ciekawe nieurządzonko.
  • REKLAMA
  • #3 11859055
    Damian_Max
    Poziom 17  
    Jeżeli celem projektu nie była nauka elektroniki, programowania itp., tylko stworzenie urządzenia ułatwiającego pracę to jest to jakiś absurd. Kalkulator za około 80zł już coś takiego ma, maże nawet są tańsze. Kalkulator systemowy nie jest jakoś skomplikowany i nie utrudnia pracy. Napisanie tego w dowolnym języku programowania (C, C++, PHP, js, pascal, ... ) jest co najmniej łatwe (banalne).
  • REKLAMA
  • #4 11859212
    michal-michalik
    Poziom 23  
    Damian_Max napisał:
    Jeżeli celem projektu nie była nauka elektroniki, programowania itp., tylko stworzenie urządzenia ułatwiającego pracę to jest to jakiś absurd. Kalkulator za około 80zł już coś takiego ma, maże nawet są tańsze. Kalkulator systemowy nie jest jakoś skomplikowany i nie utrudnia pracy. Napisanie tego w dowolnym języku programowania (C, C++, PHP, js, pascal, ... ) jest co najmniej łatwe (banalne).


    Chciał bym zobaczyć ten kalkulator za 80zł tak obrazowo prezentujący wynik.
    Systemowy? No z wygodą i jakimś sensownym przyswojeniem tego ma niewiele wspólnego. Program w C ? Nie ma nic gorszego niż nauka z kompa... ;)
  • #5 11859377
    Damian_Max
    Poziom 17  
    Np: Casio FX-570ES, po wpisaniu frazy: "FX-570" na znanym portalu aukcyjnym razem z przesyłką można go nabyć na <73zł. Tak obrazowo to on wyniku nie pokazuje, w sieci znalazłem jakiś przykładowy filmik:




    Systemowy, nie uważam że jest taki kiepski:
    8-bitowy kalkulator dwójkowy.
    Zgodzę się z tym że nauka z kompa jest ciężka, choć do tego też idzie się przyzwyczaić.
REKLAMA