Witam
Na wstępie zaznacze że w Eaglu jestem zielony:/
Przejżałem już wiele instrukcji/tematów na ten temat ale nic mi sie nie udaje
Mam problem mianowicie musze zrobić do szkoły na zaliczenie płytke
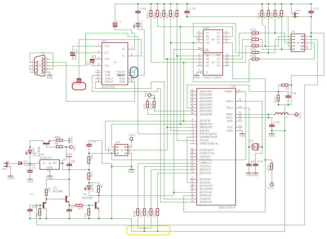
Dostałem schemat:interfejsu JTAG do procesorów AVR z EP 6/2004
Stworzyłem już w eaglu Schemat ideowy i teraz musze do tego zrobić płytke.
I tu zaczyna sie mój problem bo nie chce mi nic wyjść.
Czy ktoś byłby w stanie mi pomóc??
Byłbym bardzo dzwieczny:)
Pozdrawiam
Na wstępie zaznacze że w Eaglu jestem zielony:/
Przejżałem już wiele instrukcji/tematów na ten temat ale nic mi sie nie udaje
Mam problem mianowicie musze zrobić do szkoły na zaliczenie płytke
Dostałem schemat:interfejsu JTAG do procesorów AVR z EP 6/2004
Stworzyłem już w eaglu Schemat ideowy i teraz musze do tego zrobić płytke.
I tu zaczyna sie mój problem bo nie chce mi nic wyjść.
Czy ktoś byłby w stanie mi pomóc??
Byłbym bardzo dzwieczny:)
Pozdrawiam
