Witam
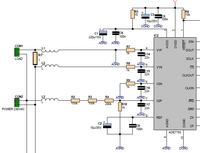
Złożyłem układ na przetworniku ADE7763 lecz mam problem ponieważ przy napięciu sieci ale bez obciążenia co kilka sekund mam piki prądu i nalicza mi energię. Próby kalibracji rejestrami przynoszą chwilowy efekt. Gdy niby wszystko jest w porządku to po kilku wyłączeniach i załączeniach znów te piki. Zauważyłem, że jak przyłożę jedną sonde od miernika do wejścia V1N to naliczanie energii ustaje, może to wina kondensatorów niewiem. Zamieszczam schemat jak mam to podłączone. Elementy smd. Próbowałem dodawać pojemności kondensatorów z 22nF na 44nF C14-C17 ale efekt nie ustąpił, chociaż piki prądu były trochę rzadsze.

Złożyłem układ na przetworniku ADE7763 lecz mam problem ponieważ przy napięciu sieci ale bez obciążenia co kilka sekund mam piki prądu i nalicza mi energię. Próby kalibracji rejestrami przynoszą chwilowy efekt. Gdy niby wszystko jest w porządku to po kilku wyłączeniach i załączeniach znów te piki. Zauważyłem, że jak przyłożę jedną sonde od miernika do wejścia V1N to naliczanie energii ustaje, może to wina kondensatorów niewiem. Zamieszczam schemat jak mam to podłączone. Elementy smd. Próbowałem dodawać pojemności kondensatorów z 22nF na 44nF C14-C17 ale efekt nie ustąpił, chociaż piki prądu były trochę rzadsze.
