Witam,
Mam zamiar wyświetlać informacje na LCD 20x4 zgodnym z HD44780, ale niestety napotkał na problem z którym nie potrafię wygrać
Kod
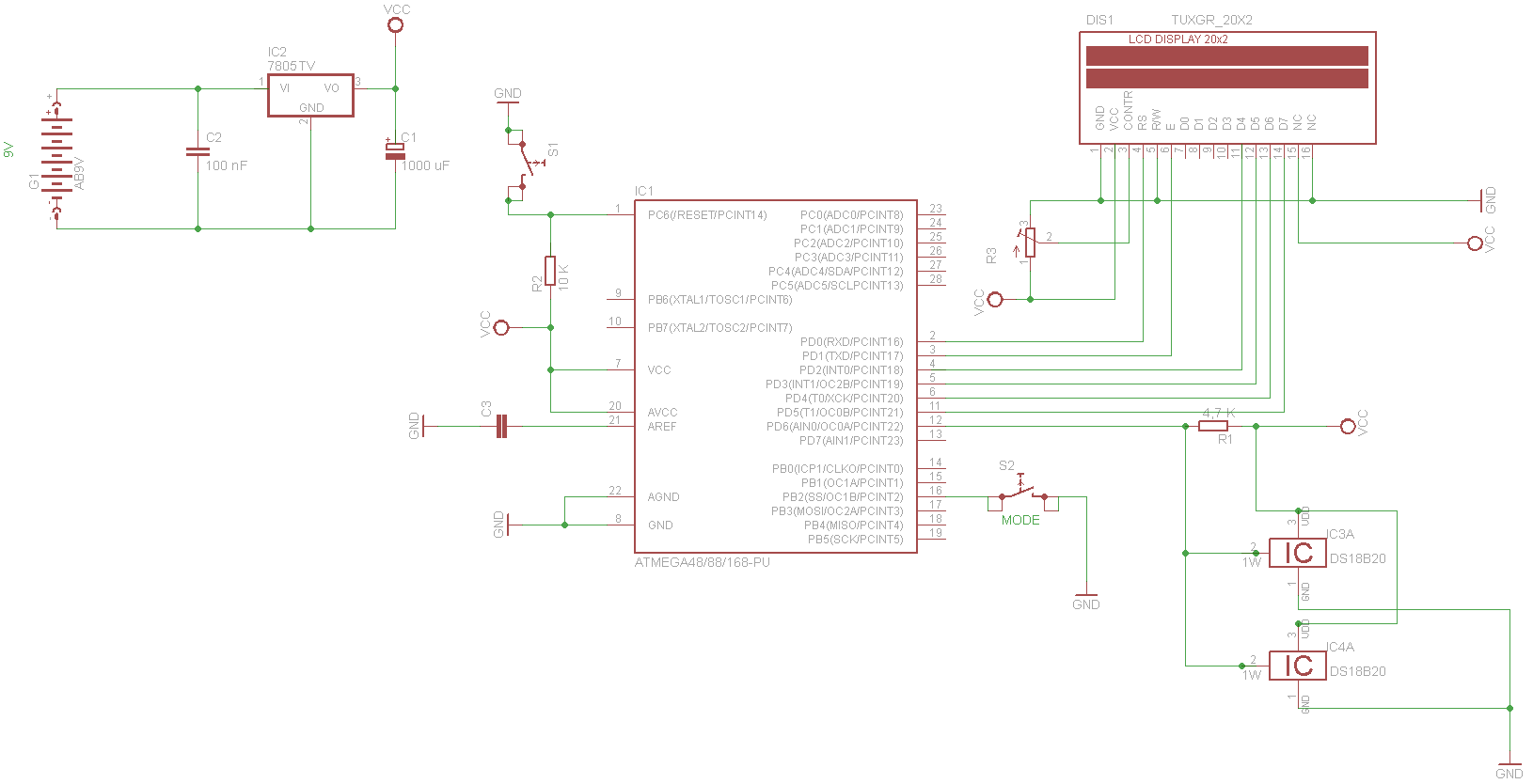
Schemat:
Mianowicie kod ma wyświetlić tylko i wyłącznie napis Orestes wyczyścić i powtórzyć operację, niestety na wyświetlaczu nie pojawiają się żadne znaki (jak ATmega jest pusta widzę "kratki" wgrywam program i widzę tylko czyszczenie LCD.
Sprawdziłem połączenia kilkukrotnie ale nie znalazłem żadnego błędu między połączeniami na płytce stykowej. Może wy znajdziecie gdzieś błąd w schemacie/ programie lub doradzicie mi jakąś mądrą radą.
Pozdrawiam Orestes.
PS. Pisze post bo przeglądając forum nie znalazłem rozwiązania mojego problemu
Mam zamiar wyświetlać informacje na LCD 20x4 zgodnym z HD44780, ale niestety napotkał na problem z którym nie potrafię wygrać
Kod
Kod: C / C++
Schemat:
Mianowicie kod ma wyświetlić tylko i wyłącznie napis Orestes wyczyścić i powtórzyć operację, niestety na wyświetlaczu nie pojawiają się żadne znaki (jak ATmega jest pusta widzę "kratki" wgrywam program i widzę tylko czyszczenie LCD.
Sprawdziłem połączenia kilkukrotnie ale nie znalazłem żadnego błędu między połączeniami na płytce stykowej. Może wy znajdziecie gdzieś błąd w schemacie/ programie lub doradzicie mi jakąś mądrą radą.
Pozdrawiam Orestes.
PS. Pisze post bo przeglądając forum nie znalazłem rozwiązania mojego problemu