Witam !
Walczę od pewnego czasu z Atmega 128 z samoczynnymi resetami. Może ktoś coś podpowie.
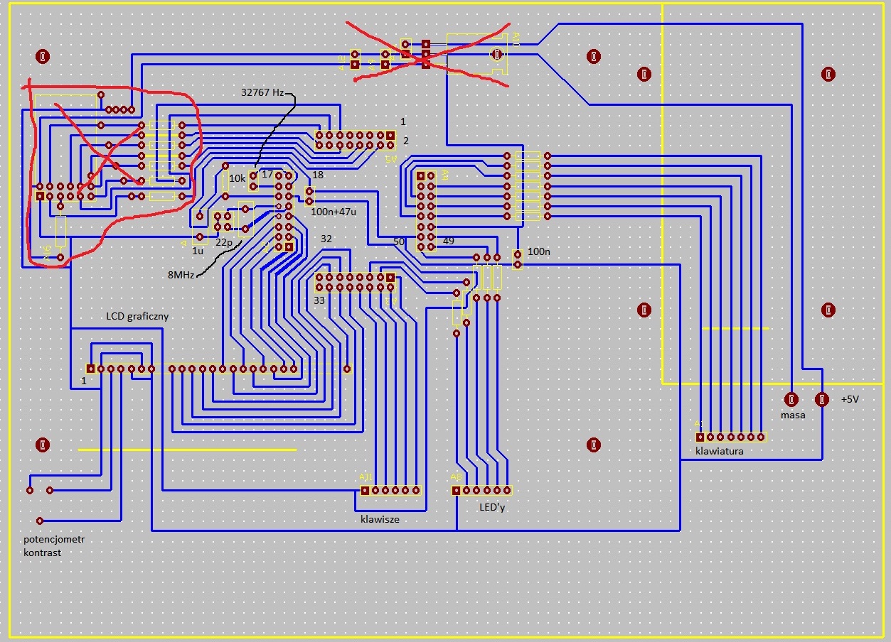
Układ jest bardzo prosty. Atmega podłączony ma wyświetlacz graficzny LCD, parę klawiszy, dwie diody LED. Całość zamknięta jest w obudowie aluminiowej. Zdarza się, że po dotknięciu obudowy procesor się resetuje. Dzieje się tak tylko gdy jest zasilany z zasilacza sieciowego, obojętne jakiego, poróbowałem wielu. Nie zdarzyło mi się to zjawisko podczas zasilania z akumulatora poprzez 7805. Wystarczy również wyłączyć stację lutowniczą wpiętą do tego samego gniazdka co zasilacz i reset natychmiastowy.
Piny zasilające procesora posiadają 100 nF i 47 uF, reset posiada 10 kOhm do plusa i 1uF do masy. Poprowadziłem już zasilanie zupełnie poza płytką przewodami wprost od miejsca przyłączenia zasilacza, ale sytuacja bez zmian.
Zauważyłem, że łatwiej wywołać reset dotykając ramki wyświetlacza, która z kolei dotyka obudowy. Wyświetlacz ma przetwornicę 19V na własne potrzeby. Może tu leży jakaś przyczyna.
Natomiast najbardziej ewidentne jest to, że podczas pracy z akumulatora resetów nie ma.
Prosze o wspacie i pozdrawiam !
PL
Walczę od pewnego czasu z Atmega 128 z samoczynnymi resetami. Może ktoś coś podpowie.
Układ jest bardzo prosty. Atmega podłączony ma wyświetlacz graficzny LCD, parę klawiszy, dwie diody LED. Całość zamknięta jest w obudowie aluminiowej. Zdarza się, że po dotknięciu obudowy procesor się resetuje. Dzieje się tak tylko gdy jest zasilany z zasilacza sieciowego, obojętne jakiego, poróbowałem wielu. Nie zdarzyło mi się to zjawisko podczas zasilania z akumulatora poprzez 7805. Wystarczy również wyłączyć stację lutowniczą wpiętą do tego samego gniazdka co zasilacz i reset natychmiastowy.
Piny zasilające procesora posiadają 100 nF i 47 uF, reset posiada 10 kOhm do plusa i 1uF do masy. Poprowadziłem już zasilanie zupełnie poza płytką przewodami wprost od miejsca przyłączenia zasilacza, ale sytuacja bez zmian.
Zauważyłem, że łatwiej wywołać reset dotykając ramki wyświetlacza, która z kolei dotyka obudowy. Wyświetlacz ma przetwornicę 19V na własne potrzeby. Może tu leży jakaś przyczyna.
Natomiast najbardziej ewidentne jest to, że podczas pracy z akumulatora resetów nie ma.
Prosze o wspacie i pozdrawiam !
PL
