logo elektroda
logo elektroda
X
logo elektroda
REKLAMA
REKLAMA
Adblock/uBlockOrigin/AdGuard mogą powodować znikanie niektórych postów z powodu nowej reguły.

Uniden 880 - Uniden bearcat 880 przestrojenie w zera

maqudj 20 Lut 2013 21:11 2937 5
REKLAMA
  • #1 11963072
    maqudj
    Poziom 11  
    Witam, przerabiał już ktoś problem przestrojenia Unidena 880 w zera?

    Ma ktoś sprawdzoną metodę?
  • REKLAMA
  • REKLAMA
  • #3 11979974
    maqudj
    Poziom 11  
    Radio z USA, na 100% pracuje w "5", fajnie by było żeby na wyświetlaczu też pojawiała się częstotliwość w zerach, no ale jak nie to trudno, grunt co by pracowało fizycznie w zerach,

    president George daje możliwość pracy w zerach i to się programowo ustawia, kombinacją klawiszy na panelu przednim i może coś takiego jest też możliwe w tym modelu
  • REKLAMA
  • #4 11986517
    maqudj
    Poziom 11  
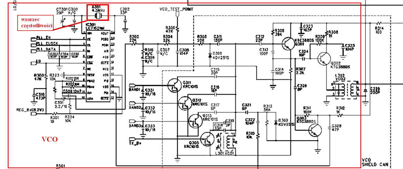
    Dla potomnych, w środku siedział kwarc 10.2419, kwarc do góry, w szereg dławik osiowy 6,8uH i radio pracuje w zerach, na mierniku częstotliwość kanału 19 to 27.180 MHz czyli książkowo, a dokładniej 27.180.100

    Tylko wada jest to iż na wyświetlaczu nadal widniej 27,185 czyli "5"
  • REKLAMA
  • #5 11986603
    SP5ANJ
    Spoczywaj w Pokoju
    Witam.
    maqudj napisał:
    Dla potomnych, w środku siedział kwarc 10.2419 ...


    Czy aby na 100% myślimy o tym samym radiu Uniden 880. :?:

    U mnie jest tak :

    Uniden 880 - Uniden bearcat 880 przestrojenie w zera

    A sam kwarc 10,240 MHz jako generator przemiany dla 455kHz :

    Uniden 880 - Uniden bearcat 880 przestrojenie w zera


    Pozdrawiam.
  • #6 11988777
    maqudj
    Poziom 11  
    Temat uważam za zamknięty. Dzięki za podpowiedzi.
REKLAMA