Niniejsze urządzenie zostało zaprojektowane do rejestrowania poziomu promieniowania jądrowego. Sercem urządzenia jest mikroprocesor Atmel ATmega 168 i niewielki, ale precyzyjny zegar czasu rzeczywistego typu RV3029. Dodatkowo w urządzeniu pracuje pamięć flash typu AT45DB41. Autor także opracował także oprogramowanie do komunikacji z urządzeniem.
Układ został zaprojektowany jako kompaktowe, niewielkie urządzenie – wykorzystuje nowoczesną lampę Geigera-Müllera typu LND712. Tego rodzaju lampy są używane także w nowoczesnych dozymetrach, lampa dodatkowo jest czuła względem promieniowania alfa. Jedyną wadą lampy LND712 jest jej wysoka cena – egzemplarz w prezentowanym urządzeniu kosztował około 100 euro.
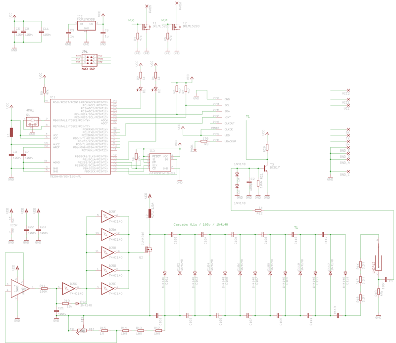
Generator wysokiego napięcia został zaprojektowany w oparciu o rozwiązania przedstawione w notach aplikacyjnych firmy Maxim. Jest to bardzo wydajny obwód niskiej mocy, pobiera jedynie kilka mikroamperów prądu.
Sygnał wyjściowy z lampy Geigera-Müllera podawany jest na stopień tranzystorowy, który służy translacji napięć na poziom 3,3 V – zgodny ze specyfikacją mikrokontrolera.
Pracujący w układzie zegar czasu rzeczywistego pozwala także na generowanie sygnałów synchronizacji (timing) i alarmu, które są połączone z wejściami przerwań INT0 i INT1 procesora ATmega 168.
Mierzone wartości mogą być zapisywane w pamięci flash lub transmitowane bezpośrednio np. do komputera PC (w celu zdobycia odpowiedniego oprogramowania można skontaktować się z autorem). Interfejs komputerowy może być zrealizowany np. w oparciu o konwerter USB-UART (układ FT232RL sprawdzi się idealnie).
Pobór prądu przez układ jest bardzo niski, ze względu na wykorzystanie trybów obniżonego poboru prądu procesora ATmega. W zależności od optymalizacji oprogramowania mikrokontrolera, pobór prądu można ograniczyć nawet do wartości 10 mikroamperów. Dzięki temu opisane urządzenie może posłużyć do długotrwałego pomiaru i rejestracji wyników. Dodatkowo, do układu można przyłączyć inne czujniki z wykorzystaniem magistrali I²C, więc urządzenie może stać się bardzo dobrym punktem wyjścia do stworzenia własnego układu rejestracji i zbierania danych.
Na poniższym rysunku można zobaczyć schemat urządzenia:
Projekt płytki drukowanej:
Gotowe urządzenie wraz z bateriami:
Dodatkowe materiały (projekt PCB, oprogramowanie) mogą być udostępnione przez autora.
Źródło
Fajne? Ranking DIY
