logo elektroda
logo elektroda
X
logo elektroda
REKLAMA
REKLAMA
Adblock/uBlockOrigin/AdGuard mogą powodować znikanie niektórych postów z powodu nowej reguły.

Atmega - Czy ADC wymaga bufora do pomiaru sygnału audio?

rafikAVR 26 Lut 2013 13:14 6012 23
REKLAMA
  • REKLAMA
  • #2 11988977
    Steryd3
    Poziom 33  
    Bufor i zabezpieczenie wejścia ADC w AVR są zawsze wskazane. A co do samego pomiaru poziomu sygnału audio... Trzeba wiedzieć jakiego zakresu napięć spodziewasz się na wejściu ADC i ewentualnie dobrać jego wzmocnienie lub tłumienie. Dobrze jest założyć też jakiś filtr dolnoprzepustowy i ograniczyć pasmo choćby tylko tyle by spełnić twierdzenie o próbkowaniu. Dodatkowa kwestia to to, że sygnał audio jest względem swojej masy dodatni i ujemny więc i ten fakt przy kondycjonowaniu sygnału trzeba uwzględnić. Wydaje mi się, że temat nie jest trudny ale kilka wspomnianych kwestii trzeba przemyśleć.

    Dodano po 4 [minuty]:

    Co do schematu- można go do wspomnianego celu wykorzystać.
  • #4 11989044
    BlueDraco
    Specjalista - Mikrokontrolery
    A skąd miałoby się wziąć napięcie ujemne przy zasilaniu wzmacniacza z tego samego źródła, co uC?
  • #5 11989116
    M. S.
    Poziom 34  
    W tym przypadku ujemne napięcie się nie pojawi, ale wystarczy wyjście wzmacniacza podłączyć do obciążenia przyłączonego do masy przez kondensator i już masz na gorącej końcówce obciążenia napięcie ujemne, pomimo że sam wzmak jest zasilany napięciem dodatnim.
  • #6 11989161
    BlueDraco
    Specjalista - Mikrokontrolery
    Zrozumiałem , że wyżej była mowa o ujemnym napięciu ZA wzmacniaczem i potrzebie użycia diod na wejściu ADC ATmega, który zresztą zapewne będzie za wolny do tego zastosowania.
  • REKLAMA
  • #8 11989190
    BlueDraco
    Specjalista - Mikrokontrolery
    No i skąd na wyjściu wzmacniacza miałoby się wziąć napięcie poza zakresem napięć zasilania wzmacniacza? Przecież to jakaś bzdura... Co te dwie diody "pionowe" miałyby przycinać?
  • #9 11989585
    Dar.El
    Poziom 41  
    :arrow: rafikAVR
    Popraw rysunki w pierwszym poście, mają być miniaturki.
    Napisz dokładnie co chcesz zrobić.
  • REKLAMA
  • #10 11989602
    Tomasz Gumny
    Poziom 28  
    rafikAVR napisał:
    Czy podłączając do wejścia ADC w AVR sygnał audio ,będę mógł mierzyć jego poziom ,czy może potrzebny będzie dodatkowy bufor wejściowy ?
    Co rozumiesz pod pojęciem "poziom sygnału audio": amplitudę napięcia? moc średnią/szczytową/skuteczną sygnału? W jakiej skali zamierzasz to wyświetlać: liniowej? logarytmicznej? Proponuję zerknąć na: http://sklep.avt.pl/photo/_pdf/AVT5318.pdf
  • #12 11991511
    nproton
    Poziom 12  
    BlueDraco napisał:
    No i skąd na wyjściu wzmacniacza miałoby się wziąć napięcie poza zakresem napięć zasilania wzmacniacza? Przecież to jakaś bzdura...

    Elektronika analogowa rządzi się swoimi prawami, wszystko zależy od transmitancji układu, zobacz jak może się kształtować odpowiedź impulsowa i skokowa.
  • #13 11991554
    BlueDraco
    Specjalista - Mikrokontrolery
    Bez pojemności na wyjściu zasilania nie przestrzeli. Czyżby istniał jakiś analogowy podwajacz napięcia bez elementów gromadzących energię (L i C)? No to musiałem coś przespać...
  • #15 11992614
    BlueDraco
    Specjalista - Mikrokontrolery
    Tak, jak jest to napisane w każdym wprowadzeniu do wzmacniaczy operacyjnych - poczytaj, to nie będziesz zadawał podstawowych pytań. W tej konfiguracji wzmocnienie zależy od stosunku dwóch rezystancji w ujemnym sprzężeniu zwrotnym
  • #16 11994373
    WOBI
    Poziom 19  
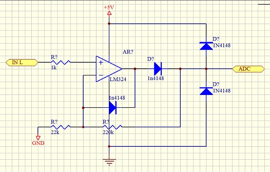
    Jeśli chcesz mierzyć sygnał audio prawidłowo to powinieneś użyć takiego układu który potrafi zmierzyć obwiednie sygnału audio (dodatnią wartość i ujemną), sygnał audio nie zawsze jest symetryczny. Tu masz układ aktywnego prostownika dwupołówkowego (symetrycznego) takiego jakiego używa się w sprzęcie audio. Potencjometrem kalibrujesz poziom napięcia na wyjściu (poziom odniesienia) tzw "0" UV, które przyjmiesz w Swoim układzie (przetworniku adc) za poziom nominalny. Dodatkowo masz tu przełącznik z pomiaru UV do PPM. Dioda zenera dobrana do max poziomu jaki może przyjąć wejście ADC, zabezpiecza tylko przed uszkodzeniem. Oczywiście dla Swojego zastowowania możesz zmniejszyć napięcie zasilania tego układu do +-5V.

    Atmega - Czy ADC wymaga bufora do pomiaru sygnału audio?
  • #17 11994577
    Tomasz Gumny
    Poziom 28  
    WOBI napisał:
    [...] Tu masz układ aktywnego prostownika dwupołówkowego (symetrycznego) takiego jakiego używa się w profesjonalnym sprzęcie audio.
    Do kompletu napisz za ile kPLN... Nawet jeśli w sygnale audio wystąpi chwilowo jakaś asymetria, to nie jest powód do prostowania dwupołówkowego. Już prędzej może to wynikać z niestabilności wskazań dla najniższych częstotliwości sygnału audio. Niekonsekwencją jest stosowanie wprowadzających spory błąd diod, nawet jeśli są germanowe, w układzie z WO, gdzie wystarczyłyby krzemowe, ale objęte sprzężeniem zwrotnym. Układ całkujący na wyjściu powinien mieć jak najmniejszą stałą czasową, aby umożliwić programową interpretację obwiedni a dodatkowa pojemność tylko to utrudni. Zastosowanie współczesnego wzmacniacza operacyjnego R2R In/Out pozwoliłoby zasilać prostownik (nawet dwupołówkowy) z pojedynczego napięcia +5V.

    Dodane: Wypadałoby podać źródło schematu: http://sound.westhost.com/project55.htm
  • #18 11998921
    WOBI
    Poziom 19  
    Tomasz Gumny napisał:
    Do kompletu napisz za ile kPLN...


    Niestosowne i niepotrzebne, co to wogle ma być? Pominę to milczeniem... pisałem do autora postu a nie dla głupich odzywek...

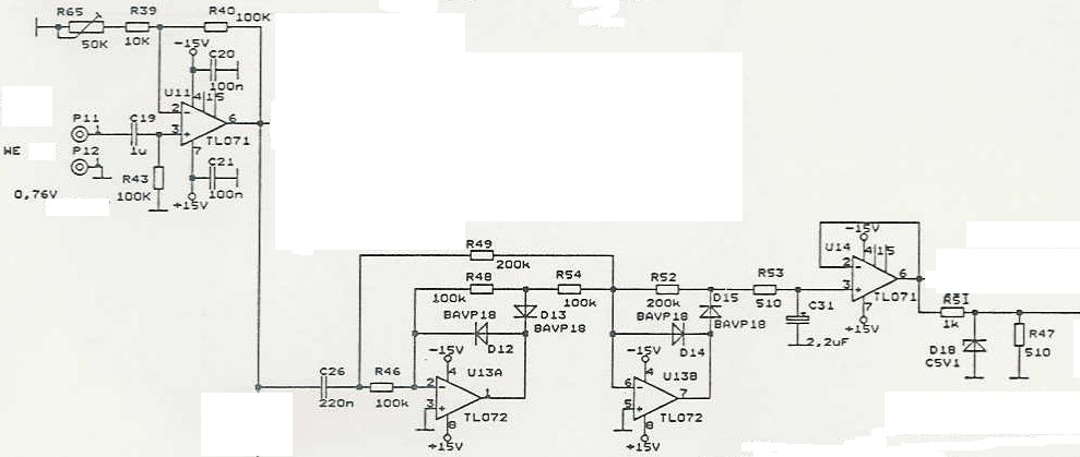
    Do autora postu. Tu masz drugi schemat bo przecież zaraz mnie zjedzą... i posypią się gromy... niestety to jest język forum, zamiast coś podesłać, odpowiedzieć na pytanie to wyskakują z docinkami...
    Fragment schematu pochodzi z mojego większego projektu, był to pomiar sygnału audio, zamawiający miał konkretne wymagania co do obwiedni. Na podstawie tego fragmentu możesz sobie zmodernizować Swój schemat. Dodaj wzmacniacz na wejściu, o regulowanym wzmocnieniu, a na wyjściu daj bufor. Jeśli nie potrzebujesz połówkowego prostowania to tylko użyj Swojego jednopołówkowego.

    Atmega - Czy ADC wymaga bufora do pomiaru sygnału audio?
  • #19 12002481
    Tomasz Gumny
    Poziom 28  
    Masz rację - przepraszam, ale zdrzaźnił mnie ten "sprzęt profesjonalny" w połączeniu ze stosunkowo miernym projektem.
  • #20 12002666
    Konto nie istnieje
    Konto nie istnieje  
  • REKLAMA
  • #21 12005627
    WOBI
    Poziom 19  
    Macie rację, ale miałem na myśli sprzęt audio a nie miałem pod ręką mojego schematu.
    Chciałem tylko pokazać, nakierować autora na przykład dodania na wejściu wzmacniacza, by mógł regulować poziom sygnału.
    Chciałem też pokazać że, sygnał audio nie jest symetryczny.
    Pewnie że do zastosowań autora postu wystarczy jak najprostszy układ, bo to pewnie jak sądze tylko nauka, ale niech wie przynajmniej coś w tym temacie, po to jest forum by dzielić sie wiedzą i by inni też coś wynieśli z wymiany poglądów.

    Projekt który kiedyś robiłem był dla studia radiowego, pokazano mi jakie są wymagania co do pomiaru fonii, jak potrafi być niesymetryczna muzyka elektroniczna (piszę o obwiedni) do tego pomiar sygnału stereo i zależności fazowych (ale to nie w ramach tego postu).
    Wartość postu forumowicza Tomasz Gumny jest jak najbardziej wporządku, prócz tych PLN ;)
    Pozdrawiam wszystkich.
  • #24 12676086
    BlueDraco
    Specjalista - Mikrokontrolery
    Zasadniczo multiplekser służy właśnie do wyboru jednego z wielu wejść, a odpowiedź na wszystkie nurtujące Cię pytania znajdziesz w ogólnie dostępnej karcie katalogowej.
REKLAMA