Wiele urządzeń elektronicznych zawiera wbudowane wyjście słuchawkowe, jednakże jego jakość pozostawia często wiele do życzenia. Dzięki opisowi wzmacniacza słuchawkowego opartego o układ OPA2134 – czyli jeden z najlepszych wzmacniaczy audio z dostępnych na rynku – można łatwo zbudować niezawodne urządzenie, które pozwoli cieszyć się muzyką najwyższej jakości i usłyszeć wszystkie niuanse dźwięku .
Opisany moduł wzmacniacza może też posłużyć do naprawy lub usprawnienia posiadanego odtwarzacza CD czy karty muzycznej.
Schemat został stworzony na podstawie rozwiązań prezentowanych w notach aplikacyjnych. Jako wzmacniaczy można użyć także zamienników wykorzystanego układu, jednym z nich może być kostka NE5532.
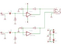
Wzmocnienie wzmacniacza ustalono na 10, wartość tę można zmienić, zmieniając stosunek oporności rezystorów R5/R3 lub R4/R6 w pętli sprzężenia zwrotnego. Sygnał wejściowy sprzężony jest przez kondensator i rezystor (filtr RC), co pozwala usunąć z niego niskie częstotliwości. Schemat urządzenia pokazany jest poniżej:
Napięcie zasilania dzielone jest na dzielniku rezystorowym R8/R7, aby wytworzyć punkt wirtualnej masy dla wzmacniacza operacyjnego. Takie rozwiązanie sprawdza się w praktyce. Kondensatory filtrujące zasilanie (C3 i C4) powinny mieć możliwie duże pojemności.
Do wzmacniacza można bezpośrednio podłączać posiadane słuchawki – przy zasilaniu z baterii 9V urządzenie oferuje całkiem niezłą moc.
Autor zaprojektował dla urządzenia dwie płytki – dla montażu powierzchniowego i przewlekanego (w źródle [2]):
Zgodnie z kartą katalogową wzmacniacza, układ oferuje następujące parametry:
- zniekształcenia: 0,00008%
- szum: 8 nV/√Hz
- prąd polaryzujący: 5 pA
- maksymalna szybkość zmian sygnału wyjściowego (slew rate): 20 V/µS
- pasmo przenoszenia: 8 MHz
- wzmocnienie z otwartą pętlą sprzężenia zwrotnego: 120 dB (600 Ω)
- napięcie zasilania: od ± 2,5V do ± 18V
Sygnał wejściowy (prostokąt, 20 kHz, amplituda 100 mV, żółty) i wzmocniony (niebieski) można zobaczyć na poniższym oscylogramie:
Źródło: [1], [2]
Fajne? Ranking DIY
