logo elektroda
logo elektroda
X
logo elektroda
REKLAMA
REKLAMA
Adblock/uBlockOrigin/AdGuard mogą powodować znikanie niektórych postów z powodu nowej reguły.

Ranger RCI2950 - jak naprawić problem z częstotliwością po włączeniu?

nicoll 10 Mar 2013 12:27 2298 9
REKLAMA
  • #1 12040813
    nicoll
    Poziom 11  
    Witam
    Nabyłem radio ja w temacie, które okazał się uszkodzone, bo po włączeniu stoi ono w zupełnie innej częstotliwości, niż ta co jest wyświetlana na wyświetlaczu - np. 27.1800. Nie jestem w stanie, stwierdzić na jakiej jest częstotliwości, po włączeniu jest to radio, bo nie posiadam obecnie miernika częstotliwości, ale wiem, że jest to daleko od podstawowej czterdziestki, bo rośnie strasznie SWR. Na początku myślałem, że nic już nie da się zrobić, aby radio wróciło do wskazywanej na wyświetlaczu częstotliwości, ale po kilkunastu minutach znalazłem na to sposób.
    Wystarczy zejść z wyświetlanej częstotliwości np. 27.1800 w okolice 26.1800 (czasami jeszcze trzeba wcisnąć kilka razy TX), a radio wraca do normy i można już na nim normalnie przez wiele godzin pracować, aż do wyłączenia, bo po włączeniu oczywiście trzeba od nowa przeprowadzić całą procedurę. Dodam jeszcze, że wszystkie funkcje w radiu działają bez zarzutu.
    Co może być tego przyczyną?
  • REKLAMA
  • #2 12049465
    radio-service
    Poziom 35  
    nicoll napisał:
    Nie jestem w stanie, stwierdzić na jakiej jest częstotliwości, po włączeniu jest to radio, bo nie posiadam obecnie miernika częstotliwości, ale wiem, że jest to daleko od podstawowej czterdziestki, bo rośnie strasznie SWR.


    Pytanie zasadnicze , jak zamierzasz naprawić to radio nie mając podstawowego zaplecza pomiarowego ? Zakładam że posiadasz multimetr ?
  • REKLAMA
  • #3 12049796
    nicoll
    Poziom 11  
    Nie posiadam obecnie miernika częstotliwości, bo go pożyczyłem, ale za 1-2 tygodnie będę miał go z powrotem w domu.
    Oczywiście że posiadam multimetr.
  • #4 12049821
    sp6
    Poziom 23  
    Prawdopodobnie VCO nie wskakuje na żądaną częstotliwość zadaną przez procesor.Oddaj radio do strojenia.
  • #5 12050731
    SP5ANJ
    Spoczywaj w Pokoju
    Witam.

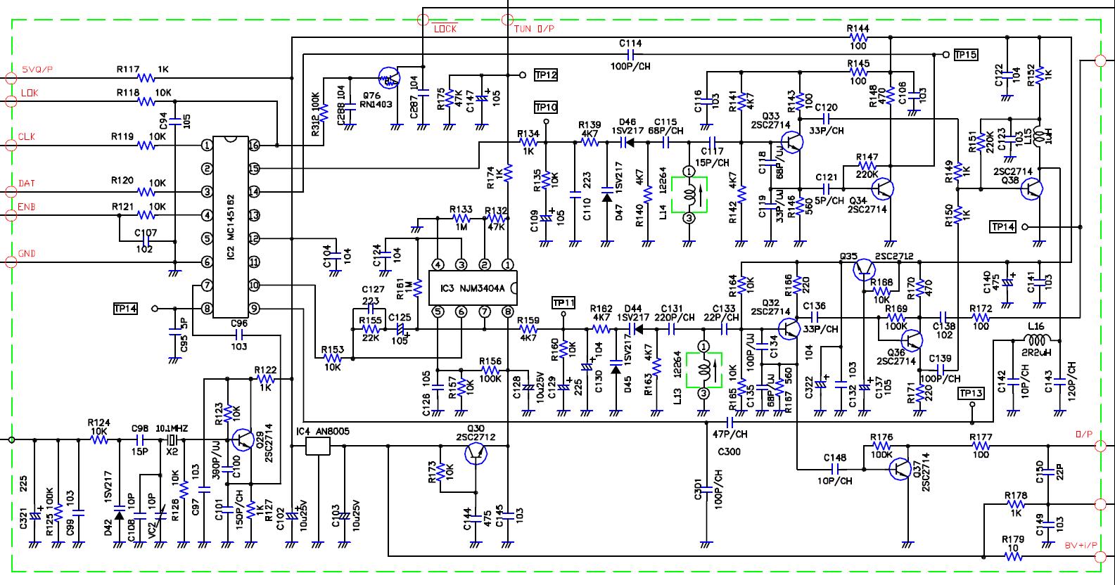
    Zobacz z czym musisz sobie poradzić w naprawie i strojeniu płyty PLL.

    Blokowy z podanymi częstotliwościami - dla pomocy w zrozumieniu tych PLL jako całości :

    Ranger RCI2950 - jak naprawić problem z częstotliwością po włączeniu?

    Oddałbym radio do naprawy do "dobrego" serwisu radiowego.
    _____

    Poprawiam wpis ze schematem PLL dla RCI-2950 :

    Ranger RCI2950 - jak naprawić problem z częstotliwością po włączeniu?

    Ranger RCI2950 - jak naprawić problem z częstotliwością po włączeniu?



    Pozdrawiam.
  • #6 12054062
    PDT
    Poziom 24  
    Hi,

    A ten powyższy schemat blokowy PLL to nie jest aby z Uniden HR lub Presidenta Lincolna?
    Co to ma do RCI2950?

    Pzdr
  • REKLAMA
  • #7 12059370
    nicoll
    Poziom 11  
    Kolego radio-service możesz dać mi jakieś konkretne wskazówki jak naprawić to ratio, czy tylko będziesz nabijał posty?

    Moderowany przez Olek II:

    3.1.17. Zabronione jest publikowanie wpisów obniżających ogólny poziom dyskusji, wynikających z lenistwa lub zawierających roszczeniowy charakter wypowiedzi.
    3.1.13. Zabronione jest publikowanie wpisów naruszających zasady pisowni języka polskiego, niedbałych i niezrozumiałych.

  • REKLAMA
  • #8 12059379
    SP5IT
    VIP Zasłużony dla elektroda
    nicoll napisał:
    Kolego radio-service możesz dać mi jakieś konkretne wskazówki jak naprawić to ratio, czy tylko będziesz nabijał posty?
    Co prawda nie radio service ale podpowiem.
    Ze strony cbtricks trzeba pobrać sobie schematy i serwisówkę i posprawdzać przy pomocy opisanych tam przyrządów w sposób tam opisany.
    M
  • #9 12059461
    radio-service
    Poziom 35  
    nicoll napisał:
    Kolego radio-service możesz dać mi jakieś konkretne wskazówki jak naprawić to ratio, czy tylko będziesz nabijał posty?


    Znów jakiś atak na mnie ? Potwierdzę zdanie moich "przedpiśców" , oddać radio do dobrego serwisu bo bez podstawowego sprzętu pomiarowego nie musisz , ale możesz pogorszyć sprawę .
  • #10 12059825
    nicoll
    Poziom 11  
    To nie był atak, tylko pytanie.
    Założyłem temat i opisałem w nim mój problem. Na koniec mojego pierwszego postu zadałem konkretne pytanie i oczekiwałem odpowiedzi np. takiej jaką otrzymałem od kolegi sp6.

    Dziękuje bardzo Wszystkim.
REKLAMA