logo elektroda
logo elektroda
X
logo elektroda
REKLAMA
REKLAMA
Adblock/uBlockOrigin/AdGuard mogą powodować znikanie niektórych postów z powodu nowej reguły.

Przerobienie wentylatora 3pin na 4pin, czyli sterowanie PWM

elektryku5 10 Mar 2013 20:57 41709 21
REKLAMA
  • Przerobienie wentylatora 3pin na 4pin, czyli sterowanie PWM

    Witam.

    Jako, że udało mi się zdobyć nie do końca kompletne chłodzenie, to chciałem dać tam jakiś wentylator, płyta główna ma złącze 4-pinowe, czyli poza zasilaniem jest jeszcze sygnalizacja prędkości i regulacja obrotów. 3-pinowe wentylatory nie mają wejścia na regulację obrotów, więc trzeba je dorobić, w przeciwnym razie wentylator będzie kręcił się na pełnych obrotach lub będzie trzeba podłączyć regulator obrotów, który nie jest już tak wygodny, jak automatyczna regulacja z płyty głównej.
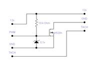
    Po wpisaniu w wyszukiwarkę grafiki "cpu fan pwm" ujrzał się moim oczom taki oto schemat:

    Przerobienie wentylatora 3pin na 4pin, czyli sterowanie PWM

    Sprawa jest prosta, baza npn spolaryzowana jest przez rezystor 10k, kolejny 10k prowadzi do wyjścia PWM z płyty, po zwarciu końcówki do masy uzyskujemy nieco mniej niż połowę napięcia zasilania, są to minimalne obroty, jakie uzyskać może wentylator, reszta jest oczywista - sygnał PWM przełącza tranzystor pomiędzy stanem połowy napięcia a stanem maksymalnego napięcia na silniku. Oczywiście nie jest to dokładna połowa i dokładne napięcie zasilania, gdyż na tranzystorze występuje spadek napięcia.
    Tutaj opis działania po angielsku http://www.techpowerup.com/forums/showthread.php?t=107135
    Zdjęcia urządzenia mojej roboty, użyty został tranzystor BDX33, gdyż taki był pod ręką.
    Do podłączenia została użyta łamana listwa o rastrze 2.54mm (widać, że troszkę się ułamało, bo kruchy materiał).

    Przerobienie wentylatora 3pin na 4pin, czyli sterowanie PWM Przerobienie wentylatora 3pin na 4pin, czyli sterowanie PWM Przerobienie wentylatora 3pin na 4pin, czyli sterowanie PWM Przerobienie wentylatora 3pin na 4pin, czyli sterowanie PWM

    Zrobione metodą montażu przestrzennego, gdyż to tylko 3 elementy, a płytka byłaby przerostem formy nad treścią dla tak prostego urządzenia, oczywiście w normalnej produkcji byłaby wskazana, ale jeśli robi się to na szybko, to można się bez niej obejść.
    Tak zrobił to autor z zagranicznego forum, moja wersja ma tą zaletę, że tranzystor nie wisi w powietrzu.

    Przerobienie wentylatora 3pin na 4pin, czyli sterowanie PWM

    Do tego jeszcze ciekawostka, miałem wentylator bez żółtego przewodu, ale dla chcącego nic trudnego, niektóre wentylatory mają wyjście z sygnałem prędkości, ale przewód nie jest przylutowany, akurat miałem szczęście, że w tym wypadku tak się stało, wystarczyło przylutować.

    Przerobienie wentylatora 3pin na 4pin, czyli sterowanie PWM Przerobienie wentylatora 3pin na 4pin, czyli sterowanie PWM

    Fajne? Ranking DIY
    O autorze
    elektryku5
    Poziom 39  
    Offline 
    elektryku5 napisał 6138 postów o ocenie 961, pomógł 438 razy. Mieszka w mieście Górny Śląsk. Jest z nami od 2009 roku.
  • REKLAMA
  • #2 12044057
    lekto
    Poziom 35  
    Z tego co się orientuje w komercyjnych konstrukcjach jest tranzystor jfet, jedyne co bym zrobił dodatkowo to wyczyścił wentylator i zabezpieczył elementy rurką termokurczliwą.
  • #3 12044295
    Eufor
    Poziom 17  
    Kiedyś zmontowałem prosty układzik na tranzystorze, potencjometrze i rezystorkach którego zadaniem była regulacja obrotów silniczka dc, ale zauważyłem że kiedy potencjometr był odkręcony na maksa i silniczek powinien pobierać maksymalną moc ze źródła zasilania wcale tak się nie działo bo kiedy zbocznikowałem cały układ to silniczek znacznie zwiększał obroty, czy w tym przypadku nie ma podobnego efektu?
  • REKLAMA
  • #4 12044367
    maniek1818
    Poziom 22  
    A gdyby tak to zrobić na tranzystorze N-MOSFET, to sprawniejsza byłaby regulacja.
  • #5 12044405
    elektryku5
    Poziom 39  
    Na tranzystorze zniknie może z 2V, u mnie to akurat nie stanowiło problemu, gdyż wentylator dawał ponad 3kRPM i strasznie wył, teraz jest maks. 2.9kRPM, co i tak robi troszkę hałasu, normalnie idzie około 1.3kRPM.

    Podobne sterowanie mam do grafiki, tylko że z potencjometrem (jak w poście wyżej), też gubi się może z 2V, ale w niczym to nie przeszkadza, bo nawet po zrzuceniu kilku volt nieźle wieje.

    Druga sprawa jest taka, że użyłem darlingtona, bo akurat taki miałem, ale na zwykłym tranzystorze spadnie może z 1V, problemem będzie tylko większy prąd bazy.

    Nad fetem pomyślę, puki co zrobiłem taki układzik na szybko (dłużej chyba zajęło pisanie artykułu) i działa jak należy. Oczywiście wyczyszczone będzie, reszta chłodzenie też jest do przedmuchania, więc jak będzie chwila to kompresorem potraktuję, dziś to jeszcze nie było konieczne, bo chciałem tylko sprawdzić jak spisze się taka regulacja. (Cooler jeszcze nie siedzi w komputerze.)

    Swoją drogą spotkałem kiedyś taką płytę która miała 4pin, ale bez PWM, tzn wentylator kręcił powoli, a po przekroczeniu chyba 80st. wentylator dostawał 3kRPM.

    Co do n-feta, to też przetestuję, ale mam głównie mos-fety mocy (45A itp), więc troszkę ich szkoda.
  • REKLAMA
  • #6 12045538
    szymon122
    Poziom 38  
    Nie wiem jaki jest sens robienia czegoś takiego, nowsze płyty główne mają możliwość zmienienia sterowania wentylatora w biosie z PWM na voltage, wtedy płyta przy przegrzewaniu się sama zwiększy napięcie dla wentylatora. Wtedy wystarczy wentylator bez pwm, bez licznika obrotów.
  • #7 12045655
    Karaczan
    Poziom 41  
    Sens jest, bo nie każda nowsza płyta oferuje taką funkcję by sterować napięciem.
    Też myślałem kiedyś o takim układziku, ale na szczęście udało mi się bardzo okazyjnie kupić wentylatory Noctua 12cm z PWM. Więc się długo nie zastanawiałem i wymieniłem ;)
  • #8 12046404
    elektryku5
    Poziom 39  
    W sytuacji kiedy nie ma się akurat takiego wentylatora pod ręką jest to dość przydatne, praktycznie chwila zabawy i mamy gotowe sterowanie.

    Jeśli o sterowanie wentylatora bez PWM chodzi, to moje płyty niestety tego nie mają, więc kombinację są przydatne.


    Poszukanie w jakich szpargałach/kupienie tych kilku podzespołów może być czasem łatwiejsze niż znalezienie odpowiadającego nam wentylatora, który akurat będzie miał 4 piny.
  • #9 12376470
    Paco52327
    Poziom 11  
    Ja zaś nie spotkałem się z wentylatorem 40mm x 40mm z PWM, a takowy potrzebuję. Chciałbym, żeby to było jakie ma być (nie mam nic pod ręką) i pytanie, jaki kupić tranzystor jfet i czy w tym wypadku mam się odnieść tak samo do schematu? Druga sprawa jak rozumiem z jednym rezystorem mamy opcję, wentylator wyłączony albo włączony 100%. Ciekaw jestem jak to normalnie wygląda w BIOS'ach bywają nawet czterostopniowe regulacje prędkości.
  • REKLAMA
  • #10 12623598
    oink
    Poziom 1  
    maniek1818 napisał:
    A gdyby tak to zrobić na tranzystorze N-MOSFET, to sprawniejsza byłaby regulacja.


    To jaki tranzystor najlepiej dobrac do takiego ukladu?
    Bipolarny czy mosfet?
    Na ktorym beda mniejsze straty energii, ktory bedzie sie mniej grzal?

    Czy ma znaczenie jesli zamiast npn / n-mosfeta dam pnp / p-mosfet?
  • #11 12623803
    elektryku5
    Poziom 39  
    Można by zaprojektować inny układ, wiedząc że przy małych obrotach płyta podaje stan niski na pin sterowania obrotami. Obserwując zachowanie swojego komputera z gotowym wentylatorem 4pin mam wrażenie, że po osiągnięciu pewnej temperatury wentylator wchodzi na większe obroty, a normalnie dostaje coś koło połowy napięcia (tak jak wynika z tego schematu, w fabrycznym będzie podobnie).

    Nawet na tym Darlingtonie co dałem grzania ogromnego nie było, ale w tej chwili mam inne chłodzenie założone. Jeśli sprawdzi się to, że płyta zmniejsza napięcie wymienionym sposobem, to straty i tak będą. By to sprawdzić trzeba oscyloskop wpiąć na 4 pin gdy wentylator nie jest na pełnych obrotach i jak będzie sygnał PWM rzeczywiście to można myśleć dalej.
  • #12 15651687
    bpjl
    Poziom 12  
    Witajcie,

    Pozwolę sobie odkopać ten temat. Padło mi ostatnio łożysko w jednym z wentylatorów na karcie graficznej. Oczywiście jako że jest to słynne Twin Frozr II takie wiatraki można kupić tylko za granicą co trochę potrwa.

    Zastanawiam się zatem nad założeniem czegoś zastępczego. Wentylatory 70mm z PWM (4pin) w przyrodzie chyba nie występują dlatego właśnie zainteresowałem się przeróbką 3pin.

    W sieci znalazłem jeszcze taki schemat:
    Przerobienie wentylatora 3pin na 4pin, czyli sterowanie PWM

    Do takiego układu chciałbym podłączyć 2 takie same wentylatory. Albo PAPST (70x70x15mm, 5300 obr./min., 25,9 CFM-44m3/h, 3pin) albo AKASA AK-179BKT-C (70x70x15mm, 6000 obe./min., 79m3/h, pin).

    I teraz seria pytań:
    1. Który układ sprawdzi się lepiej? Ten z 1 postu czy ten który ja przytoczyłem?
    2. Czy takie układy będą współpracowały z dwoma wentylatorami połączonymi równolegle?
    2. Czy to musi być konkretnie taki tranzystor czy można go zastąpić czymś mniejszym?
  • #13 15651793
    Karaczan
    Poziom 41  
    Lepiej sprawdzi się schemat z postu nr1 choć go nie wykonywałem osobiście.
    Wykonywałem za to ten schemat który ty zamieściłeś i jak dla mnie ma jedną wadę, której nie posiada układ z 1szego postu.

    Mianowicie sterowanie PWM jest na GND(-), a to powoduje że niektóre wentylatory i płyty główne błędnie odczytują obroty, z kartą graficzną będzie pewnie to samo.
    Mnie płyta cały czas piszczała podczas POSTu: CPU FAN Fail!

    Przy sterowaniu plusem zasilania ten problem nie występuje.

    Tranzystory można wstawić inne, byle by większej mocy niż wentylatory.
  • #14 15651950
    bpjl
    Poziom 12  
    Dowolny NPN (np.: BD135 albo BDP947) czy może ze względu na jakieś parametry jedne spiszą się lepiej a drugie gorzej?
  • #15 19191234
    marek817
    Poziom 10  
    Cytat z Wikipedji -" PWM (ang. Pulse-Width Modulation) – metoda regulacji sygnału prądowego lub napięciowego, o stałej amplitudzie i częstotliwości, polegająca na zmianie wypełnienia sygnału"
    Proponowane rozwiązania zasilenia wentylatora 4pin (płyta główna) na 3pin (wentylator) prowadzą do zmiany napięcia zasilania, jest to marna namiastka PWM. Na tranzystorze zawsze będzie spadek napięcia, wentylator nie osiągnie parametrów. Czym mocniejszy wentylator tym spadek będzie większy nawet kilka woltów. PWM w specyfikacji ma max 5mA napięcie zależy również od bety tranzystora. Na typowym złączu molex jest 5V, 12V i 7V wystarczy tylko odpowiednio połączyć wentylator. Natomiast do procesora należy użyć wentylator 4pin, należy pamiętać, aby w biosie włączyć opcje zarządzania energią wentylatorów. Uważam, że oszczędność 30zł na wentylatorze 4pin przy cenie zestawu komputerowego za kilka tysięcy jest porażką. Proponowane tanie rozwiązania nie będą działać dobrze.

    Dodano po 21 [minuty]:

    Mam od 10 lat nie produkowaną płytę główną MSI B75A-G43 ma jedno złącze PWM, dwa złącza 4pin z regulowanym napięciem wystarczy wejść do biosu. Na typowym złączu molex jest 5, 7, 12V wystarczy przelutować aby obniżyć obroty wentylatora bez możliwości regulacji. Złącze PWM – masa, +12V, pomiar obrotów, sygnał sterowania PWM, można podłączyć do niego wtyk 3pin, wentylatorek będzie pracował bez regulacji obrotów.
  • #16 19191716
    ArturAVS
    Moderator
    marek817 napisał:
    Na typowym złączu molex jest 5V, 12V i 7V

    A skąd tam te 7V się wzięło?
  • #17 19193761
    marek817
    Poziom 10  
    Złącze mole są to cztery przewody: żółty +12V, czarny - 0V, czarny - 0V, czerwony +5V. 7V jest pomiędzy przewodem żółtym a czerwonym, przy małych obciążeniach jakim jest wentylator będzie działać (7V -żółty, 0V – czerwony). Sposób sprawdzony u mnie, proponuje go tylko do jednego góra trzech wentylatorków, należy korzystać z niego z umiarem, wszystko zależy od ich mocy. U mnie pracowały 3 sztuki 92mm o obniżonej mocy w sumie 0,3A. W tym czasie zasilacz był obciążony komputerem.

    Dodano po 12 [minuty]:

    BitFenix adapter Molex do 3x 3-Pin 7V 20cm - czarno czarny
    Do kupienia w Komputroniku - 31zł, ja zrobiłem go w 5 minut samemu za darmo

    Dodano po 6 [minuty]:
  • #18 19194082
    Karaczan
    Poziom 41  
    Owszem można tak podłączyć wentylatory, jednak nie jest to sposób polecany, bo bywa zwyczajnie niebezpieczny!
    W przypadku zwarcia na wentylatorze na linię +5V idzie +12V skutecznie niszcząc zasilane urządzenia.
    A nie każdy zasilacz jest zabezpieczony na wypadek tego typu zwarć. Nawet jak jest, i nie uszkodzi się on, to ten ułamek sekundy i tak może popalić urządzenia zasilane +5V.
    Równie dobrze możemy uzyskać 8,7V łącząc +12V z +3.3V, albo 24V z +12V i -12V.
    Jak i każde inne napięcie wynikające z sumy odpowiednich linii.
    I są tak samo niebezpieczne.

    Po za tym co to wnosi do tematu w którym omawiano sposoby sterowania prędkością wentylatora 3pin, a nie ustawianiem jej na sztywno?!
  • #19 19195112
    marek817
    Poziom 10  
    Proszę przeczytać mój post z 17 stycznia na temat PWM

    Dodano po 20 [minuty]:

    +12V i +5V zasilacza są kilku dziesięcino amperowi pobranie 0.3A nie zakłutej pracy całości. Łączenie +12V z czymś o małej wydajności może być fatalne w skutkach. Przewody gotowe molex na 3pin 7V są sprzedawane przez sklepy komputerowe. Komputerami bawię się 40 lat zaczynałem od spektrum i nigdy nie spotkałem, żeby wentylator zrobił zwarcie, prędzej się zatrze i zacznie głośno pracować, po prostu trzeba go wtedy wymienić. Uważam, że wentylator procesora musi mieć PWM - 4pin. W obudowie mam jeszcze dwa inne 3pin ustawiłem na nich 50% w biosie.
  • #20 19580560
    malik123
    Poziom 17  
    trochę odkopie.
    Zastanawiam się jak spiąć trzy wentylatory 3pinowe, do jednego gniazda na płycie. Płyta będzie sterowała przez napięcie.

    Składam obudowę (sharkoon tg5) na froncie 3 wentylatory każdy z wyjściami 3pin plus każdy z molex. ale tu tylko dwie żyły, piny 1 i 2 i to spięte w całość (jeden molex jest jakiś przegubowy ;)
    Tu jakieś foto tego https://linustechtips.com/topic/838610-weird-fanmolex-connector-setup-please-help/
    Podpięte przez Molex będą pracowały na full, niepotrzebnie hałasując. Chyba że zastosuje rozwiązanie jak pisze marek817 przez molex dla 7V, tyle że moc wentylatorów to 12v (DC), 0.25 A więc może być za dużo.
    Albo spiąć w pary.
    Płyta nie ma tylu wyjść na wentylatory aby bez mostkowania wpiąć wszystki.
  • #21 19581913
    marek817
    Poziom 10  
    Mam B75a-g43 gdzie są 3 gniazda z PWM (w tym wentylatora procesora), plus dwa trzy pinowe, wszystkie do ustawienia w biosie. Sterowanie PWM jest najlepsze. W przypadku braku podłączenia można obniżyć napięcie do 7V. 5V może być za mało wentylatory nie wystartują lub będą za mało wydajne. Gotowe przejściówki 7V są do kupienia. Można je w kilka minut samemu zrobić. Można również spiąć dwa wentylatory jako jeden, wydaje mi się, że użyć tylko jeden z sygnałów tachometru, drugi zaizolować, należy w specyfikacji płyty sprawdzić czy się nie przekroczy się obciążenia dla gniazda połączeniowego. U siebie zastosowałem wentylatory o niskim poborze prądu 17db i 12 dba cztero pinowe. Jest jeszcze jedno rozwiązanie, które widziałem kiedyś, przejściówka z elektroniczna z potencjometrem i termikiem w której można było płynnie regulować moc wentylatorów zależnie od temperatury

    Dodano po 29 [minuty]:

    marek817 napisał:
    Mam B75a-g43 gdzie są 3 gniazda z PWM (w tym wentylatora procesora), plus dwa trzy pinowe, wszystkie do ustawienia w biosie. Sterowanie PWM jest najlepsze. W przypadku braku podłączenia można obniżyć napięcie do 7V. 5V może być za mało wentylatory nie wystartują lub będą za mało wydajne. Gotowe przejściówki 7V są do kupienia. Można je w kilka minut samemu zrobić. Można również spiąć dwa wentylatory jako jeden, wydaje mi się, że użyć tylko jeden z sygnałów tachometru, drugi zaizolować, należy w specyfikacji płyty sprawdzić czy się nie przekroczy się obciążenia dla gniazda połączeniowego. U siebie zastosowałem wentylatory o niskim poborze prądu 17db i 12 dba cztero pinowe. Jest jeszcze jedno rozwiązanie, które widziałem kiedyś, przejściówka z elektroniczna z potencjometrem i termikiem w której można było płynnie regulować moc wentylatorów zależnie od temperatury


    Wtyk 3 przewodowy wentylatora zawiera, +, - zasilenia i pomiar obrotów (tachometr), brak czwartego przewodu PWM. U mnie można go podpiąć na gniazdo 4 pinowe, w biosie można nastawić skokowo obroty wentylatorów w procentach. Na zdjęciu kolegi jest jeszcze duży wtyk typu molex gdzie jest tylko plus i minus 12V. W przypadku braku tego trzy przewodowego, można go przerobić wystarczy stary wtyk 3 przewodowy. Lepiej się nie pomylić, wymagane minimalne wiadomości z zakresu elektryki i instrukcja płyty głównej.
  • #22 19582609
    malik123
    Poziom 17  
    W sumie najlepsza opcja to spiąć dwa w jeden, zoastanie zachowane sterowanie. One mają po 0.15A więc gniazdo wytrzyma. Zastanawiałem się właśnie jak z tachem, ale dałeś rozwiązanie, podłączyć tylko z jednego wentylatora. Dzięki.
REKLAMA