Prezentuję tłumaczenie projektu "Czujnik odbiciowy w podczerwieni na ATtiny13".
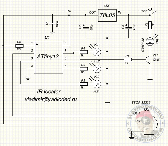
Projekt przedstawia projekt czujnika/bariery w podczerwieni, zrealizowany na mikrokontrolerze AVR ATtiny13. Nadajnik (dioda IR) wysyła krótkie serie impulsów w zakresie długości fal podczerwonych, które są odbierane przez odbiornik podczerwieni po odbiciu od powierzchni. Odebrane sygnały odbite są przetwarzane i jeśli zostaną przyjęte, wówczas zaświeci się dioda LED.
Kluczowym założeniem było wyeliminowanie przypadkowych błędów. Przede wszystkim urządzenie powinno selektywnie odbierać sygnały, czyli tylko własne odbite impulsy, i nie reagować na te z innych źródeł. Po wielu testach udało się napisać algorytm naprawy w przypadku wystąpienia błędu.
W efekcie powstało takie oto całkiem sprawnie działające urządzenie. Projekt został zrealizowany na mikrokontrolerze ATtiny13 taktowanym wewnętrznym generatorem o częstotliwości 4,8MHz. Z tej częstotliwości uzyskano pakiety impulsów przesyłane podczerwienią o częstotliwości 36kHz, która leży w zakresie najlepiej odbieranym przez odbiornik IR TSOP36. Impulsy emitowane przez diodę nadawczą odbijają się od powierzchni przeszkody, następnie są odbierane, liczone, odszyfrowywane i filtrowane, a efekt jest sygnalizowany przez zaświecenie się diody HL3. Ta dioda określa poprawność odbitego sygnału. Diody HL1 i HL2 są zamontowane jedynie dla orientacji czy zostały podjęte próby odbioru słabych sygnałów.
Bardzo ważne jest odpowiednie rozplanowanie położenia nadajnika i odbiornika podczerwieni - nawet nieznaczna ilość światła może spowodować nieprawidłowe funkcjonowanie urządzenia. Dlatego należy odizolować optycznie nadajnik i odbiornik.
Najprostszy sposób to rozplanowanie obu elementów w jednej linii, obok siebie. Odległość między nimi powinna wynosić więcej niż 10cm.
W przypadku tego projektu nadajnik IR został umieszczony w rurce o średnicy ok. 6cm (tak żeby soczewka diody podczerwieni też się zmieściła w środku, a odległość od końców rurki wynosiła 1cm) i długości ok. 5cm. Można ją zrobić z różnych materiałów, np. folii aluminiowej. Podobnie należy wykonać obudowę odbiornika IR.
W czasie eksploatacji urządzenia otrzymano następujące parametry:
Całkowity pobór prądu ze źródła zasilania 12V to 40mA, najwięcej pobiera nadajnik podczerwieni.
Odległość, na jaką jest przekazywany odbity sygnał (wartości uśrednione) to 0,5-1m (w dużej mierze zależy to od odpowiedniego rozmieszczenia elementów w urządzeniu, a także parametrów diody nadawczej i odbiornika IR).
Urządzenie można również wykorzystać jako „fotokomórkę” – kiedy ustawimy odbiornik IR naprzeciwko nadajnika, można otrzymać odległość rzędu 3m. W momencie przerwania strumienia światła, urządzenie reaguje zgaszeniem diody HL3.
Bardzo ważne jest, aby przy próbach osiągnięcia maksymalnej odległości nie doprowadzać do zwiększenia poboru prądu przez promiennik podczerwieni - w danym przypadku jako ograniczenie autor zastosował rezystor 30Ω. Zastosowanie elementu o mniejszej wartości może doprowadzić do uszkodzenia diody podczerwieni. Można również zmniejszyć odległość reagowania na przeszkodę, montując szeregowo z rezystorem R2 potencjometr 470Ω. I poprzez zmianę jego wartości odpowiednio zmniejszyć odległość.
Urządzenie może mieć wiele różnych zastosowań - w systemach bezpieczeństwa, robotyce, czy nawet, jeśli trochę się poeksperymentuje, jako urządzenie reagujące na przeszkody podczas parkowania samochodu.
Programowanie mikrokontrolera
Częstotliwość taktowania wynosi 4,8MHz. Osiąga się to za pomocą ustawienia FUSE bitów w czasie programowania jak przedstawiono na obrazku:
Firmware w załączniku.
Autor: Władimir Naumienko, vladimir(_at_)radioded.ru
Link do tłumaczonego tekstu: http://radioded.ru/skhema-na-mikrokontrollere/ik-lokator-na-mikrokontrollere-attiny13
Projekt przedstawia projekt czujnika/bariery w podczerwieni, zrealizowany na mikrokontrolerze AVR ATtiny13. Nadajnik (dioda IR) wysyła krótkie serie impulsów w zakresie długości fal podczerwonych, które są odbierane przez odbiornik podczerwieni po odbiciu od powierzchni. Odebrane sygnały odbite są przetwarzane i jeśli zostaną przyjęte, wówczas zaświeci się dioda LED.
Kluczowym założeniem było wyeliminowanie przypadkowych błędów. Przede wszystkim urządzenie powinno selektywnie odbierać sygnały, czyli tylko własne odbite impulsy, i nie reagować na te z innych źródeł. Po wielu testach udało się napisać algorytm naprawy w przypadku wystąpienia błędu.
W efekcie powstało takie oto całkiem sprawnie działające urządzenie. Projekt został zrealizowany na mikrokontrolerze ATtiny13 taktowanym wewnętrznym generatorem o częstotliwości 4,8MHz. Z tej częstotliwości uzyskano pakiety impulsów przesyłane podczerwienią o częstotliwości 36kHz, która leży w zakresie najlepiej odbieranym przez odbiornik IR TSOP36. Impulsy emitowane przez diodę nadawczą odbijają się od powierzchni przeszkody, następnie są odbierane, liczone, odszyfrowywane i filtrowane, a efekt jest sygnalizowany przez zaświecenie się diody HL3. Ta dioda określa poprawność odbitego sygnału. Diody HL1 i HL2 są zamontowane jedynie dla orientacji czy zostały podjęte próby odbioru słabych sygnałów.
Bardzo ważne jest odpowiednie rozplanowanie położenia nadajnika i odbiornika podczerwieni - nawet nieznaczna ilość światła może spowodować nieprawidłowe funkcjonowanie urządzenia. Dlatego należy odizolować optycznie nadajnik i odbiornik.
Najprostszy sposób to rozplanowanie obu elementów w jednej linii, obok siebie. Odległość między nimi powinna wynosić więcej niż 10cm.
W przypadku tego projektu nadajnik IR został umieszczony w rurce o średnicy ok. 6cm (tak żeby soczewka diody podczerwieni też się zmieściła w środku, a odległość od końców rurki wynosiła 1cm) i długości ok. 5cm. Można ją zrobić z różnych materiałów, np. folii aluminiowej. Podobnie należy wykonać obudowę odbiornika IR.
W czasie eksploatacji urządzenia otrzymano następujące parametry:
Całkowity pobór prądu ze źródła zasilania 12V to 40mA, najwięcej pobiera nadajnik podczerwieni.
Odległość, na jaką jest przekazywany odbity sygnał (wartości uśrednione) to 0,5-1m (w dużej mierze zależy to od odpowiedniego rozmieszczenia elementów w urządzeniu, a także parametrów diody nadawczej i odbiornika IR).
Urządzenie można również wykorzystać jako „fotokomórkę” – kiedy ustawimy odbiornik IR naprzeciwko nadajnika, można otrzymać odległość rzędu 3m. W momencie przerwania strumienia światła, urządzenie reaguje zgaszeniem diody HL3.
Bardzo ważne jest, aby przy próbach osiągnięcia maksymalnej odległości nie doprowadzać do zwiększenia poboru prądu przez promiennik podczerwieni - w danym przypadku jako ograniczenie autor zastosował rezystor 30Ω. Zastosowanie elementu o mniejszej wartości może doprowadzić do uszkodzenia diody podczerwieni. Można również zmniejszyć odległość reagowania na przeszkodę, montując szeregowo z rezystorem R2 potencjometr 470Ω. I poprzez zmianę jego wartości odpowiednio zmniejszyć odległość.
Urządzenie może mieć wiele różnych zastosowań - w systemach bezpieczeństwa, robotyce, czy nawet, jeśli trochę się poeksperymentuje, jako urządzenie reagujące na przeszkody podczas parkowania samochodu.
Programowanie mikrokontrolera
Częstotliwość taktowania wynosi 4,8MHz. Osiąga się to za pomocą ustawienia FUSE bitów w czasie programowania jak przedstawiono na obrazku:
Firmware w załączniku.
Autor: Władimir Naumienko, vladimir(_at_)radioded.ru
Link do tłumaczonego tekstu: http://radioded.ru/skhema-na-mikrokontrollere/ik-lokator-na-mikrokontrollere-attiny13
Fajne? Ranking DIY