logo elektroda
logo elektroda
X
logo elektroda
REKLAMA
REKLAMA
Adblock/uBlockOrigin/AdGuard mogą powodować znikanie niektórych postów z powodu nowej reguły.

Przekaźnik do otwierania bagażnika po 2 impulsach z pilota - jak to zrobić?

brzozek91 14 Mar 2013 19:33 1728 15
REKLAMA
  • #1 12060668
    brzozek91
    Poziom 10  
    witam panowie mam taki problem mianowicie, potrzebowal bym jakis przekaznik (nie wiem czy taki istnieje )

    ogolnie to ma to slozyc do otwierania bagaznika bo przerobilem z mechanicznego na silownik elektryczny i do tego wlasnie ma to slozyc zeby po podwojnym otworzeniu dzwi z pilota otworzyl sie bagaznik czyli po 2 impulsach dopiero puscil by swoj impuls ktory to dopiero by ruszyl silownik,


    sa takie przekazniki? albo moze jakis uklad?

    jesli macie jakis pomysl to byl bym wdzieczny
    pozdrawiam
  • REKLAMA
  • #2 12060814
    pietia434
    Poziom 22  
    A ile masz kanałów w tym sterowaniu(pilocie)?
    Jak dobrze zrozumiałem to trzeba by dwa razy otworzyć drzwi(pilotem) i drugi impuls ma otworzyć bagażnik, tak?
  • #3 12060832
    brzozek91
    Poziom 10  
    na pilocie mam tylko otworz zamknij dzwi bagaznika nie mam i chce wlasnie podwojnym otworzeniem dzwi otwierac bagaznik wlasnie

    Dodano po 1 [minuty]:

    tym bardziej ze zostaly mi kable po oryginalnym zamku od silownika zamka i mozna to jakos wykozystac
  • #4 12060845
    pietia434
    Poziom 22  
    Można by użyć, np CMOS 4017 do zliczenia.
  • REKLAMA
  • #5 12060849
    brzozek91
    Poziom 10  
    i nie musial bym nic ciagnac nowego

    Dodano po 2 [minuty]:

    wiesz ja odnosnie nazw jestem zielony tyle co tam sobie umiem polutowac itd, i jak to by mialo dzialac? i jak to podlaczyc?
    ten CMOS 4017 to jest scalak nie?
  • #6 12060877
    pietia434
    Poziom 22  
    Zaraz, po kolei...
    Masz centralny zamek normalnie i chcesz żeby po dwukrotnym wciśnięciu na pilocie otworzył się bagażnik, tak?
  • #7 12060882
    brzozek91
    Poziom 10  
    dokladnie tak zzeby po 2 sygnalach z otwarcia dopiero sie otworzyl bagaznik
  • #8 12060933
    pietia434
    Poziom 22  
    Teraz tak pomyślałem, że 4017 tak na dwa razy, bo:
    Zliczyłby dwa impulsy, ale niezależnie po jakim czasie by nastąpiły.
    Ale za to przyszło mi do głowy coś innego;)
    Że tak powiem z innej beczki:
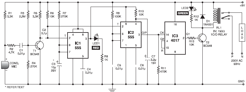
    Możesz(po małej modyfikacji) wykorzystać ten układ:
    Przekaźnik do otwierania bagażnika po 2 impulsach z pilota - jak to zrobić?

    Jest to tzw klaskacz na dwa klaśnięcia.
    W Twoim przypadku byłyby to dwa impulsy.
    Oczywiście czas pomiędzy impulsami musiałbyś dopasować.
  • #9 12060955
    brzozek91
    Poziom 10  
    troche to skaplikowane a nie a takich przekaznikow poprostu?

    Dodano po 3 [minuty]:

    a na 555 nie mozna cos wykabinowac?
  • REKLAMA
  • #10 12060979
    pietia434
    Poziom 22  
    Wiesz...do Twojego celu ten układ by się uprościł.
    Praktycznie zostały by tylko 2xNE555 (licznik tu już by był zbędny).

    Dodano po 1 [minuty]:

    Oczywiście mikrofon też by odpadł, elementy przy nim też.
  • REKLAMA
  • #11 12060990
    brzozek91
    Poziom 10  
    musial by on zliczac do 2 nie? i kazda 2 byla dopiero by puszczana dalej. tylko ja za bardzo nie wiem jak to wykabinowac heh.

    Dodano po 2 [minuty]:

    dal bys rade ogarnoac jakis schemat konkretnie do tego?
  • #12 12061039
    pietia434
    Poziom 22  
    Ale podałem Ci schemat.
    Wymaga tylko modyfikacji:)
  • #13 12061075
    brzozek91
    Poziom 10  
    no wiem wiem tylko ja za bardzo nie wiem jakiej heh ;) ogolnie to myslalem ze bedzie jakis przekaznik
  • #14 12061104
    pietia434
    Poziom 22  
    Przekaźnik, który akurat zliczyłby do 2 a potem się zresetował?
    Jak mogłem tak pomogłem.
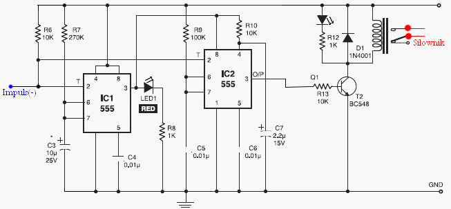
    Tu masz taką szybką modyfikację:
    Przekaźnik do otwierania bagażnika po 2 impulsach z pilota - jak to zrobić?

    Dodano po 3 [minuty]:

    Ewentualnie pomiędzy wyjściem IC2 a tranzystorem można dać raptem dwa dodatkowe oporniki i kondensator, co by podtrzymało przekaźnik sekundę lub dwie.
  • #15 12061230
    brzozek91
    Poziom 10  
    myslisz ze to bedzie smigac tak jak powinno?
  • Pomocny post
    #16 12061274
    pietia434
    Poziom 22  
    Gwarancji nie wystawiam;)
    Koszt wykonania niewielki, a dopiero w praktyce byłaby pewność i ewentualne korekty.
REKLAMA