Witam.
Buduję stację lutowniczą na bazie tych materiałów:
http://ep.com.pl/files/3471.pdf
http://ep.com.pl/files/3500.pdf
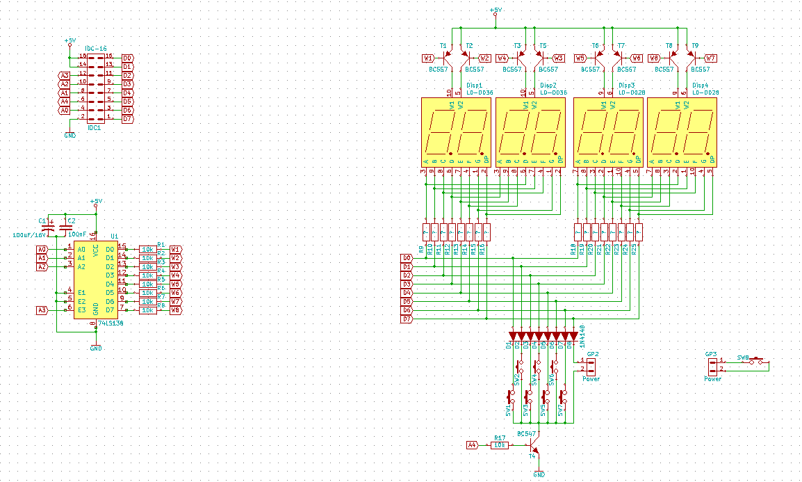
W moim przypadku zamiast wyświetlacza LCD jest 8 wyświetlaczy 7-segmentowych LED. Do tego 8 przycisków sterujących. Schemat panela wygląda tak:
Złącze IDC1 służy do połączenia z drugą płytką gdzie jest Atmega8. Atmega jest będzie podłączona w taki sposób że
A0 -> PB2 D0 -> PC2 D4 -> PD5
A1 -> PB3 D1 -> PC3 D5 -> PD4
A2 -> PB4 D2 -> PC4 D6 -> PD1
A3 -> PB5 D3 -> PD6 D7 -> PD0
A4 -> PC1
Przy czym A0..4 to sygnały adresowe które służą do załączania tranzystorów (A3 ustawia na wyjściach dekoder 74LS138 stany wysokie aby wyłączyć wszystkie segmenty), z kolei D0..7 to sygnały służące do zapalania odpowiednich segmentów wyświetlaczy LED a także służące do odczytywania klawiatury.
I mam zawias, bo nie wiem jak to obsłużyć. Wydawać by się mogło że należy wyświetlanie realizować za pomocą Timera aby były równe odstępy pomiędzy zapalaniem kolejnych wyświetlaczy. Jednak nie wiem czy takie częste wywoływanie przerwania nie wpłynie na działanie reszty, tzn załączanie grzałki w kolbie itp?
Buduję stację lutowniczą na bazie tych materiałów:
http://ep.com.pl/files/3471.pdf
http://ep.com.pl/files/3500.pdf
W moim przypadku zamiast wyświetlacza LCD jest 8 wyświetlaczy 7-segmentowych LED. Do tego 8 przycisków sterujących. Schemat panela wygląda tak:
Złącze IDC1 służy do połączenia z drugą płytką gdzie jest Atmega8. Atmega jest będzie podłączona w taki sposób że
A0 -> PB2 D0 -> PC2 D4 -> PD5
A1 -> PB3 D1 -> PC3 D5 -> PD4
A2 -> PB4 D2 -> PC4 D6 -> PD1
A3 -> PB5 D3 -> PD6 D7 -> PD0
A4 -> PC1
Przy czym A0..4 to sygnały adresowe które służą do załączania tranzystorów (A3 ustawia na wyjściach dekoder 74LS138 stany wysokie aby wyłączyć wszystkie segmenty), z kolei D0..7 to sygnały służące do zapalania odpowiednich segmentów wyświetlaczy LED a także służące do odczytywania klawiatury.
I mam zawias, bo nie wiem jak to obsłużyć. Wydawać by się mogło że należy wyświetlanie realizować za pomocą Timera aby były równe odstępy pomiędzy zapalaniem kolejnych wyświetlaczy. Jednak nie wiem czy takie częste wywoływanie przerwania nie wpłynie na działanie reszty, tzn załączanie grzałki w kolbie itp?
