logo elektroda
logo elektroda
X
logo elektroda
REKLAMA
REKLAMA
Adblock/uBlockOrigin/AdGuard mogą powodować znikanie niektórych postów z powodu nowej reguły.

Kontroler dostępu na karty RFID

Stiepanowna 26 Mar 2013 10:09 7359 0
REKLAMA
  • Kontroler dostępu na karty RFID

    Urządzenie jest proste w budowie i całkiem sprawne. Autoryzuje tylko te karty RFID, które wcześniej zapisano w jego pamięci.

    Podstawowe parametry kontrolera dostępu:

    Karty RFID, format Em-Marin 125kHz;
    Ilość kart dostępu - 10 sztuk;
    Mikrokontroler ATtiny13;
    Wyjście do sterowania zamkiem, otwarty dren, tranzystor MOSFET, pobór prądu do 2A, sposób sterowania przystosowany do zaczepu elektromagnetycznego (włącza się na określony czas);
    Zasilanie – 12V;
    Pobór prądu w trybie standby – 35mA;
    Odległość na jaką działa przycisk OPEN – 10m.

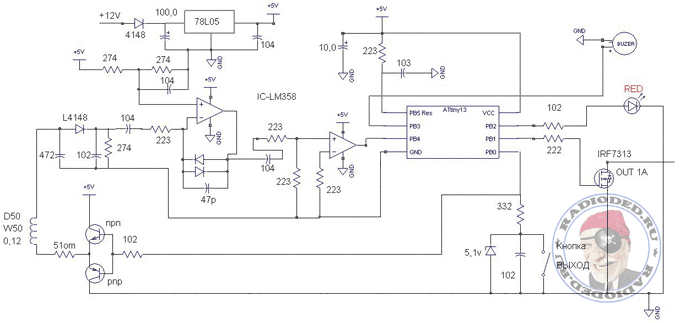
    Schemat podstawowy kontrolera dostępu na karty RFID 125kHz (Em-Marin) na 10 kart (mikrokontroler ATtiny13):

    Kontroler dostępu na karty RFID

    Wygląd zewnętrzny czytnika kart RFID:

    Kontroler dostępu na karty RFID
    Kontroler dostępu na karty RFID
    Kontroler dostępu na karty RFID

    Ustawienie FUSE bitów w PonyProg:

    Kontroler dostępu na karty RFID

    Instrukcja programowania:
    Tryb pracy - w momencie podania zasilania 12V, miga dioda z częstotliwością 1Hz.
    Tryb programowania - dioda miga z częstotliwością 2Hz.
    W momencie wciśnięcia przycisku OPEN słychać serię krótkich sygnałów dźwiękowych w czasie otwarcia zamka.

    Sygnały dźwiękowe:
    1 krótki sygnał - karta została zapisana w pamięci urządzenia.
    2 krótkie sygnały - karta została zapisana już wcześniej w pamięci urządzenia.
    5 krótkich sygnałów - wyjście z trybu programowania.
    1 długi sygnał - karta została wykasowana z pamięci urządzenia.
    Seria krótkich sygnałów - pamięć urządzenia jest pełna (10 kart). Należy odłączyć urządzenie od zasilania.

    Zapis karty głównej i czasu otwarcia zamka:

    1 - Wyłączamy zasilanie kontrolera.
    2 - Wciskamy przycisk OPEN.
    3 - Przytrzymując przycisk, podłączamy zasilanie do urządzenia. Po 5s usłyszymy dźwięk, a dioda zacznie migać z częstotliwością 2Hz.
    4 - Zwalniamy przycisk.
    5 - Kiedy przyłożymy kartę do czytnika, usłyszymy pojedynczy sygnał dźwiękowy. Oznacza to, że karta główna została zapisana i równocześnie zapisał się czas otwarcia zamka o wartości 1s.
    6 - Trzymamy kartę przy czytniku i liczymy sygnały dźwiękowe. Ich ilość określa czas otwarcia zamka w przedziale od 1 do 32s.
    7 - Odłączamy urządzenie od zasilania lub czekamy 30s.

    Usuwanie kart z pamięci urządzenia:
    1 - Tryb pracy.
    2 - Wciskamy przycisk OPEN i przytrzymując, podnosimy do czytnika kartę główną. Za 5s usłyszymy długi sygnał dźwiękowy, co oznacza, że pamięć została skasowana.
    3 - Zwalniamy przycisk, odsuwamy kartę od czytnika.

    Dodanie nowych kart:
    1 - Podnosimy kartę główną do czytnika i trzymamy przez 5s. Usłyszymy 2 krótkie sygnały dźwiękowe, a dioda będzie migać z częstotliwością 2Hz.
    2 - Podnosimy po kolei wszystkie karty do czytnika. Jeśli usłyszymy jeden krótki sygnał dźwiękowy, to karta została zapisana. Jeśli będą to 2 krótkie sygnały, oznacza to, że karta została wcześniej zapisana w pamięci mikrokontrolera.
    3 - Zapisujemy określoną ilość kart (do 10 sztuk).
    4 - Odłączamy urządzenie od zasilania lub czekamy 30s.

    Źródło, firmware i schemat w załączniku.

    Autor: Zurab, trio-tv(_at_)mail.ru

    Link do tłumaczonego projektu: http://radioded.ru/skhema-na-mikrokontrollere/kontroller-dostupa-na-rfid-kartah

    Fajne? Ranking DIY
    O autorze
    Stiepanowna
    Poziom 12  
    Offline 
    Stiepanowna napisał 90 postów o ocenie 84, pomógł 1 razy. Mieszka w mieście Kraków. Jest z nami od 2011 roku.
  • REKLAMA
REKLAMA