logo elektroda
logo elektroda
X
logo elektroda
REKLAMA
REKLAMA
Adblock/uBlockOrigin/AdGuard mogą powodować znikanie niektórych postów z powodu nowej reguły.

Sposób na przestrojenie RadCOM-FS.

sp3wvl 26 Mar 2013 10:54 3891 12
REKLAMA
  • #1 12113207
    sp3wvl
    Poziom 2  
    Tak często przywożone z Niemiec radio jest multisystemowe i nie wymaga żadnej ingerencji lutownicą.
    Należy zdemontować dolną część obudowy i przestawić jumpery przełącznika DIL8 z pozycji 1 i 3 ON ( te przestawić na OFF) na 2 i 4 ON . Naturalnie przy wyłączonym zasilaniu. Po modyfikacji i po włączeniu zasilania na kanale 4-ym w lewym rogu wyświetlacza pojawi się częstotliwość 27,000MHz. Inne dostępne modyfikacje zgodnie z instrukcją obsługi.
  • REKLAMA
  • #2 12364782
    siemank
    Poziom 10  
    Czy radio TEAM RoadCom posiada także możliwość przełączenia , bez ingerencji lutownicy ?
  • REKLAMA
  • #3 12366927
    sp3wvl
    Poziom 2  
    Wszystko zostało opisane wyżej - to zbędne pytanie.
  • REKLAMA
  • #4 12368329
    siemank
    Poziom 10  
    Jeden z kolegów napisał w jaki sposób da się przestroić radio z 5-tek na 0, w CB RoadCom bez ingerencji lutownicy.Na jumperze przełącznika przestawić odpowiednio piny. Tak to właśnie zrobiłem,i nic z tego nie wyszło. Nadal na kanale 4-tym wyświetla się częstotliwość 27,005 MHz, a miało się wyświetlać 27,000. Zmieniło się to że mam teraz 80 kanałów, od 41 -go wyświetla się FM. Nie mogę koledze odpisać ponieważ moderator zablokował temat.
  • #6 12374234
    siemank
    Poziom 10  
    Panowie jesteście bardzo tajemniczy, chyba w mojej wersji nie da się tego wykonać. Jest to typ jak pisałem wcześniej TEAM RoadCom hp 4040 Model Road Com-3B Versja - 04 ,Pisałem z tabliczki. Proszę o podpowiedż

    Dodano po 7 [minuty]:

    Nie wychodzi mi ta częstotliwość 27.000,tylko 27.005, może jest jakieś uszkodzenie. Jesteście w tym kierunku fachowcami, może coś poradzicie. Ja jestem nowicjuszem jeżeli chodzi o CB
  • #7 12374870
    .Labrador
    Poziom 26  
    Przeglądnij instrukcję w pliku poniżej, jest opisane jak to zrobić w modelu RadCOM-FS.
    Być może przypasuje do twojej wersji.
    Powodzenia.
  • #8 12375756
    siemank
    Poziom 10  
    Dziękuję kolego Labrador za szczere chęci. Po przeanalizowaniu kilku instrukcji w różnych wersjach, przeglądnięciu wszelkich rad różnych kolegów na elektrodzie i spędzeniu kilku godzin czasu nad tym radiem,myślę że na nasz Polski system tego radia w 100% trudno będzie przerobić. Jeszcze do tego ma 1 wat na AM. Prawdopodobnie z tego co czytałem, są one w naszym kraju już przestrojone ponieważ jest kupione w Polsce. Wyświetlają piątki, ale są w zerach. Nie bardzo w to wierze, bo jednak szumi , nie wyrażnie w nim słychać i urywa fonię. Muszę się zastanowić co dalej z jego losem. Pozdrawiam

    Dodano po 16 [minuty]:

    Zapomniałem dopisać . Wizualnie nie widać aby było przestrajane , ponieważ nie ma tam wlutowanego dławika, tylko niektórzy koledzy na elektrodzie tak piszą
  • #9 12376053
    SP5ANJ
    Spoczywaj w Pokoju
    Witam.
    siemank napisał:
    Wyświetlają piątki, ale są w zerach. Nie bardzo w to wierze, bo jednak szumi , nie wyrażnie w nim słychać i urywa fonię. Muszę się zastanowić co dalej z jego losem.

    Tak właśnie przestrajają jak nie mogą za pomocą "wpisu programowego".

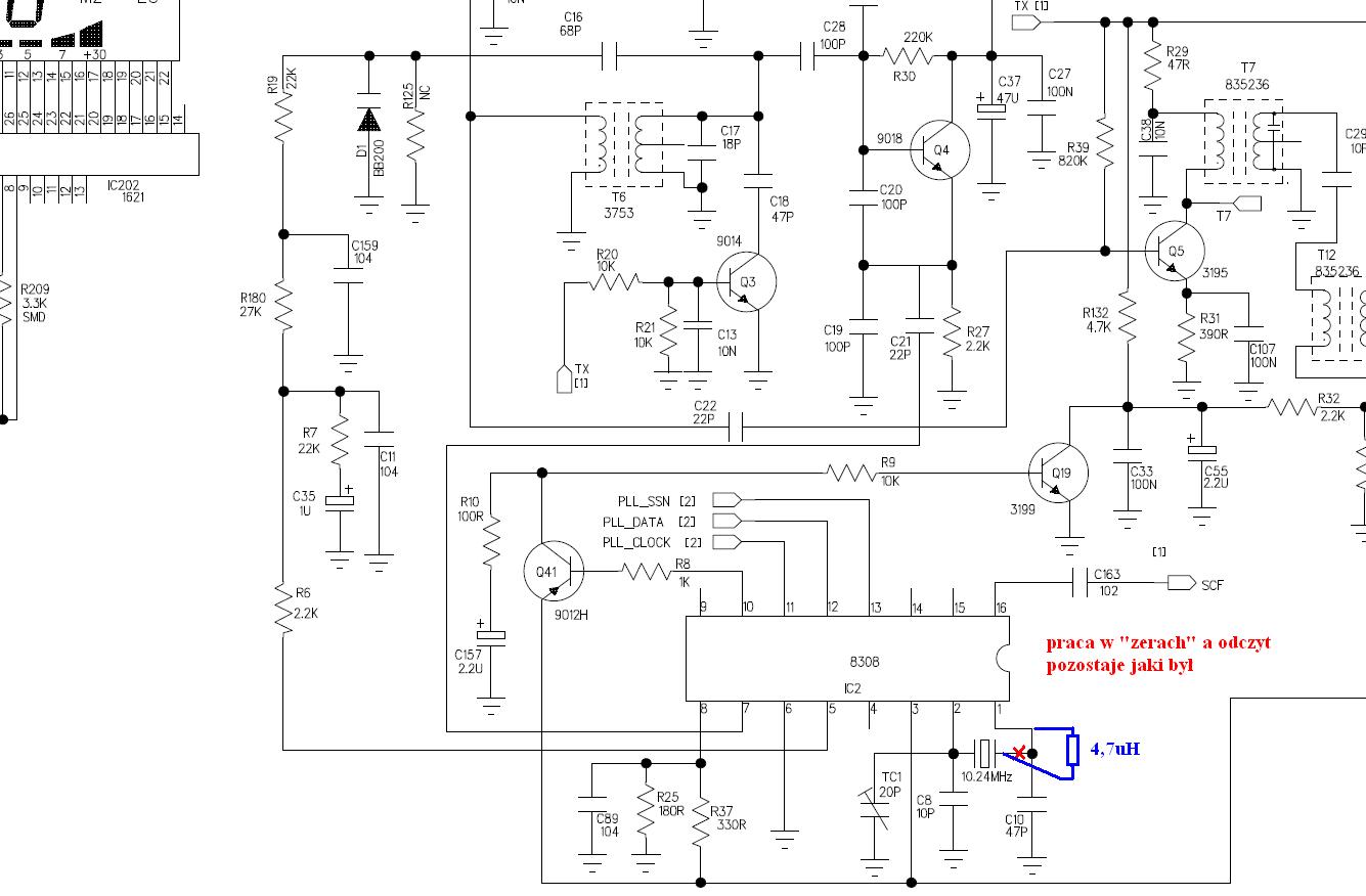
    Sposób na przestrojenie RadCOM-FS.

    Dostrój TC1 dokładnie do "zera" z dokładnością 100Hz.

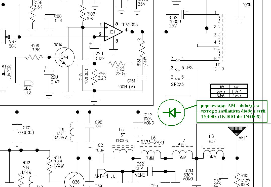
    Jeszcze do tego ma 1 wat na AM.
    Nie prawda :

    Sposób na przestrojenie RadCOM-FS.

    Możesz ulepszyć (zmodyfikować) czy "poprawić" sposób modulowania w AM-ie.

    Sposób na przestrojenie RadCOM-FS.


    Pozdrawiam.
  • #10 12376529
    multihunter
    Poziom 26  
    Żadnego tam wpisu, tylko za pomocą napięcia stałego z dzielnika się programuje
  • #11 12377505
    Konto nie istnieje
    Konto nie istnieje  
  • REKLAMA
  • #13 12404501
    siemank
    Poziom 10  
    Dziękuję kolegom za pomoc. Radio pracuje poprawnie. Zamykam swój temat.
REKLAMA