Wszystko zaczęło się od starej wieży „National RX-C39F”:
Autora najbardziej interesował wbudowany tuner radiowy UKF. Wynikało to z faktu, że autor mieszka w takim miejscu, w którym część radiostacji, które normalnie są odbierane w centrum oblasti [odpowiednik polskiego województwa, przyp. tłum.], nie działała.
Wieża odbierała znacznie więcej stacji, ale przy niektórych był zwiększony poziom szumu przy odbiorze w trybie stereo. W związku z tym projekt zakładał zwiększenie czułości tunera. Stąd pomysł na wykorzystanie przedstawionego poniżej wzmacniacza.
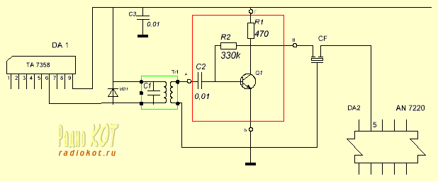
Tuner UKF nie posiada jakiś szczególnych cech, ale został zrobiony z elementów dobrej jakości. Za wzmocnienie i otrzymanie sygnału pośredniej częstotliwości odpowiada układ scalony TA7358 produkcji Toshiby. To umożliwiło zwiększenie czułości i selektywności w porównaniu z tunerami, które zaprojektowano według zasady „wszystko w jednym” (np. jak w popularnym układzie scalonym CXA1238S). Następnie sygnał przechodzi na jednostopniowy wzmacniacz p.cz. zmontowany na tranzystorze Q1, filtr pasmowy (10,7MHz), a potem na układ scalony DA2 (AN7220). Ostatni układ scalony oprócz demodulowania sygnału p.cz, posiada pełne pasmo AM. Na niej zbudowano średnie i krótkie pasmo AM odbierane przez wspomnianą wieżę.
Na rysunku 2 przedstawiono fragment schematu z wzmacniaczem częstotliwości pośrednich pasma UKF. Jego obecność była przyczyną rozwiązania, aby podnieść czułość całego pasma w prosty sposób, czyli poprzez zamianę domyślnego jednostopniowego wzmacniacza na nowy, dwustopniowy. Praktycznie wszystkie odbiorniki UKF (te dobrej jakości) radzieckiej produkcji posiadają takie stopnie.
Po wykonaniu analizy rozwiązań różnych odbiorników, wybrano najbardziej „interesujące” rozwiązania wzmacniaczy pośrednich częstotliwości.
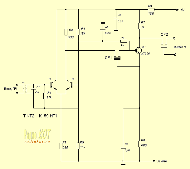
Na poniższym schemacie przedstawiono zwykły dwustopniowy wzmacniacz p.cz.
Jak widać schemat jest dość typowy, jednak wyróżnia się świetną powtarzalnością i stabilnością pracy. Kondensatory C2 i C3 są wykorzystywane w celu zwiększenia wzmocnienia na częstotliwościach roboczych. Dlatego jeśli wzmocnienie będzie zbyt duże można je wpiąć szeregowo z rezystorami lub w ogóle nie montować.
Ten wariant został wybrany przy modernizacji powyższego sprzętu.
Oprócz tego wzmacniacza, warto zwrócić uwagę na parę innych wariantów. Na przykład taki:
Jak wynika z rysunku 4, zastosowano wzmacniacz dwustopniowy z tranzystorami wpiętymi według konfiguracji OE-OB. Taki sposób budowy stopnia wzmacniacza jest znany jako kaskoda. Posiada wysoką impedancję na wejściu i wyjściu (dlatego na wyjściu jest niezbędny transformator dopasowujący), wysoki współczynnik wzmocnienia i, co najważniejsze, dużą szerokopasmowość i liniowość. Tę szerokopasmowość wzmacniacz zawdzięcza małej rezystancji obciążenia VT1 i wyeliminowaniu efektu Millera.
Wzmacniacz przedstawiony na rysunku 5 jest zbudowany według konfiguracji ОC-ОB (stopień różnicowy). Posiada znacznie bardziej liniową charakterystykę napięciowo-prądową i dlatego najczęściej jest wykorzystywany w sprzęcie z grupy 0-1 pod względem trudności (dany schemat został wykorzystany w wieży „Арго-006”). Ponieważ stopień wejściowy posiada mniejsze nachylenie charakterystyki, we wzmacniaczu zastosowano drugi stopień na tranzystorze VT1, wpięty według konfiguracji ОE. Pomiędzy pierwszym i drugim stopniem znajduje się dodatkowy filtr ceramiczny (10,7MHz), co zwiększa selektywność całego pasma UKF.
I na koniec trzeba wspomnieć o jeszcze jednym wzmacniaczu, wykorzystywanym w paśmie częstotliwości pośrednich radioodbiorników. Jego cecha szczególna to zastosowanie układu scalonego. Zarówno pod względem parametrów, jak i budowy jest analogiczny wzmacniaczowi przedstawionemu na rysunku 3. Zmieniono tylko schemat stopnia wyjściowego (wstawiono transformator dopasowujący).
Wszystkie układy, których schematy zaprezentowano, są w pełni sprawdzone. Mają zastosowania w przemysłowo produkowanych odbiornikach. Oprócz przedstawionych, dosyć często korzysta się również z wzmacniacza częstotliwości pośrednich na jednym tranzystorze (podobny do tego przedstawionego na rysunku 2). Ponieważ założyliśmy prostotę wykonania, ten wariant nie był rozpatrywany.
Przedstawione wzmacniacze mogą bez problemu zamienić domyślny, zaznaczony czerwonym kwadratem na rysunku 2. Oczywiście, należy wziąć pod uwagę pewne osobliwości - przy włączeniu wzmacniacza zgodnie ze schematem przedstawionym na rysunku 4, należy zastosować transformator dopasowujący. Taki zespół można wziąć ze starych płytek zagranicznych odbiorników UKF. One już pracują na częstotliwościach pośrednich. Kiedy korzystamy z rosyjskich odpowiedników, trzeba podpiąć do uzwojenia pierwotnego równolegle kondensator i nastroić obwód na częstotliwość 10,7MHz.
Wejście wzmacniacza przedstawionego na rysunku 5 jest połączone z wyjściami transformatora dopasowującego. W zagranicznych odbiornikach radiowych zazwyczaj dolne wyjście transformatora jest podłączone do masy lub do + zasilania. Dlatego przy podłączeniu trzeba będzie przerwać ścieżki na płytce.
We wszystkich układach można zastosować tranzystory КТ368, КТ347, КТ346, КТ339, КТ306, КТ3127 lub ich zagraniczne odpowiedniki. W niektórych układach użyto tranzystorów КТ3102, КТ3107, a nawet КТ315, КТ361.
Oprócz tego wykorzystywano układy scalone К159НТ1 i К118УН1.
Zazwyczaj wyjście p.cz. jest bezpośrednio połączone z wejściem demodulatora (poprzez filtr ceramiczny). Za wzmocnienie sygnału częstotliwości pośrednich odpowiada stopień wejściowy demodulatora. Jak wiadomo, spełnia tę funkcję tylko w warunkach silnego sygnału na wejściu tunera. W takich układach wykorzystanie wzmacniacza częstotliwości pośrednich jest bardzo wskazane.
Link do tłumaczonego tekstu: http://www.radiokot.ru/articles/23/
Autora najbardziej interesował wbudowany tuner radiowy UKF. Wynikało to z faktu, że autor mieszka w takim miejscu, w którym część radiostacji, które normalnie są odbierane w centrum oblasti [odpowiednik polskiego województwa, przyp. tłum.], nie działała.
Wieża odbierała znacznie więcej stacji, ale przy niektórych był zwiększony poziom szumu przy odbiorze w trybie stereo. W związku z tym projekt zakładał zwiększenie czułości tunera. Stąd pomysł na wykorzystanie przedstawionego poniżej wzmacniacza.
Tuner UKF nie posiada jakiś szczególnych cech, ale został zrobiony z elementów dobrej jakości. Za wzmocnienie i otrzymanie sygnału pośredniej częstotliwości odpowiada układ scalony TA7358 produkcji Toshiby. To umożliwiło zwiększenie czułości i selektywności w porównaniu z tunerami, które zaprojektowano według zasady „wszystko w jednym” (np. jak w popularnym układzie scalonym CXA1238S). Następnie sygnał przechodzi na jednostopniowy wzmacniacz p.cz. zmontowany na tranzystorze Q1, filtr pasmowy (10,7MHz), a potem na układ scalony DA2 (AN7220). Ostatni układ scalony oprócz demodulowania sygnału p.cz, posiada pełne pasmo AM. Na niej zbudowano średnie i krótkie pasmo AM odbierane przez wspomnianą wieżę.
Na rysunku 2 przedstawiono fragment schematu z wzmacniaczem częstotliwości pośrednich pasma UKF. Jego obecność była przyczyną rozwiązania, aby podnieść czułość całego pasma w prosty sposób, czyli poprzez zamianę domyślnego jednostopniowego wzmacniacza na nowy, dwustopniowy. Praktycznie wszystkie odbiorniki UKF (te dobrej jakości) radzieckiej produkcji posiadają takie stopnie.
Po wykonaniu analizy rozwiązań różnych odbiorników, wybrano najbardziej „interesujące” rozwiązania wzmacniaczy pośrednich częstotliwości.
Na poniższym schemacie przedstawiono zwykły dwustopniowy wzmacniacz p.cz.
Jak widać schemat jest dość typowy, jednak wyróżnia się świetną powtarzalnością i stabilnością pracy. Kondensatory C2 i C3 są wykorzystywane w celu zwiększenia wzmocnienia na częstotliwościach roboczych. Dlatego jeśli wzmocnienie będzie zbyt duże można je wpiąć szeregowo z rezystorami lub w ogóle nie montować.
Ten wariant został wybrany przy modernizacji powyższego sprzętu.
Oprócz tego wzmacniacza, warto zwrócić uwagę na parę innych wariantów. Na przykład taki:
Jak wynika z rysunku 4, zastosowano wzmacniacz dwustopniowy z tranzystorami wpiętymi według konfiguracji OE-OB. Taki sposób budowy stopnia wzmacniacza jest znany jako kaskoda. Posiada wysoką impedancję na wejściu i wyjściu (dlatego na wyjściu jest niezbędny transformator dopasowujący), wysoki współczynnik wzmocnienia i, co najważniejsze, dużą szerokopasmowość i liniowość. Tę szerokopasmowość wzmacniacz zawdzięcza małej rezystancji obciążenia VT1 i wyeliminowaniu efektu Millera.
Wzmacniacz przedstawiony na rysunku 5 jest zbudowany według konfiguracji ОC-ОB (stopień różnicowy). Posiada znacznie bardziej liniową charakterystykę napięciowo-prądową i dlatego najczęściej jest wykorzystywany w sprzęcie z grupy 0-1 pod względem trudności (dany schemat został wykorzystany w wieży „Арго-006”). Ponieważ stopień wejściowy posiada mniejsze nachylenie charakterystyki, we wzmacniaczu zastosowano drugi stopień na tranzystorze VT1, wpięty według konfiguracji ОE. Pomiędzy pierwszym i drugim stopniem znajduje się dodatkowy filtr ceramiczny (10,7MHz), co zwiększa selektywność całego pasma UKF.
I na koniec trzeba wspomnieć o jeszcze jednym wzmacniaczu, wykorzystywanym w paśmie częstotliwości pośrednich radioodbiorników. Jego cecha szczególna to zastosowanie układu scalonego. Zarówno pod względem parametrów, jak i budowy jest analogiczny wzmacniaczowi przedstawionemu na rysunku 3. Zmieniono tylko schemat stopnia wyjściowego (wstawiono transformator dopasowujący).
Wszystkie układy, których schematy zaprezentowano, są w pełni sprawdzone. Mają zastosowania w przemysłowo produkowanych odbiornikach. Oprócz przedstawionych, dosyć często korzysta się również z wzmacniacza częstotliwości pośrednich na jednym tranzystorze (podobny do tego przedstawionego na rysunku 2). Ponieważ założyliśmy prostotę wykonania, ten wariant nie był rozpatrywany.
Przedstawione wzmacniacze mogą bez problemu zamienić domyślny, zaznaczony czerwonym kwadratem na rysunku 2. Oczywiście, należy wziąć pod uwagę pewne osobliwości - przy włączeniu wzmacniacza zgodnie ze schematem przedstawionym na rysunku 4, należy zastosować transformator dopasowujący. Taki zespół można wziąć ze starych płytek zagranicznych odbiorników UKF. One już pracują na częstotliwościach pośrednich. Kiedy korzystamy z rosyjskich odpowiedników, trzeba podpiąć do uzwojenia pierwotnego równolegle kondensator i nastroić obwód na częstotliwość 10,7MHz.
Wejście wzmacniacza przedstawionego na rysunku 5 jest połączone z wyjściami transformatora dopasowującego. W zagranicznych odbiornikach radiowych zazwyczaj dolne wyjście transformatora jest podłączone do masy lub do + zasilania. Dlatego przy podłączeniu trzeba będzie przerwać ścieżki na płytce.
We wszystkich układach można zastosować tranzystory КТ368, КТ347, КТ346, КТ339, КТ306, КТ3127 lub ich zagraniczne odpowiedniki. W niektórych układach użyto tranzystorów КТ3102, КТ3107, a nawet КТ315, КТ361.
Oprócz tego wykorzystywano układy scalone К159НТ1 i К118УН1.
Zazwyczaj wyjście p.cz. jest bezpośrednio połączone z wejściem demodulatora (poprzez filtr ceramiczny). Za wzmocnienie sygnału częstotliwości pośrednich odpowiada stopień wejściowy demodulatora. Jak wiadomo, spełnia tę funkcję tylko w warunkach silnego sygnału na wejściu tunera. W takich układach wykorzystanie wzmacniacza częstotliwości pośrednich jest bardzo wskazane.
Link do tłumaczonego tekstu: http://www.radiokot.ru/articles/23/
Fajne? Ranking DIY