Moduły służą do bezprzewodowego przesyłania danych na większe odległości (do 1 km) w warunkach bezpośredniej widzialności. Maksymalna prędkość przesyłu przy kluczowaniu generatora nadajnika wynosi ok. 3kb/s.
Jeśli chcemy zwiększyć szybkość transmisji, dane powinny kluczować pracą drivera przed wzmacniaczem mocy. Część odbiorczą za detektorem trzeba będzie trochę zmienić (zewrzeć rezystor w filtrze dolnoprzepustowym 10k, usunąć pojemność wejściową komparatora 1000pF i zmniejszyć wartość „spowalniającej” pojemności z 1µF do 0,01µF). Wtedy „zdolność przepustowa” pary odbiornik-nadajnik znacznie wzrośnie (do 100-150kb/s). W przypadku bardzo szybkiej transmisji, należy zastosować filtr piezoceramiczny (10,7MHz) o szerokości pasma przenoszenia nie mniejszej niż 300kHz.
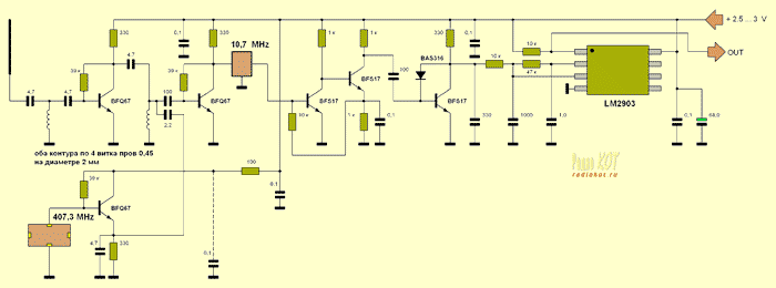
Poniżej schemat części odbiorczej:
Odbiornik – superheterodynowy, z pojedynczą przemianą częstotliwości (częstotliwość pośrednia - 10,7MHz).
Częstotliwość pośrednia - różnica pomiędzy częstotliwością nadajnika i częstotliwością heterodyny odbiornika. Nadajnik nadaje na częstotliwości 418MHz. Częstotliwość heterodyny odbiornika wynosi 407,3MHz (rezonatory SAW w odbiorniku i nadajniku można zamieniać miejscami).
Część wysokoczęstotliwościowa bez niespodzianek – wszystko jest raczej standardowe. Była już testowana w różnych urządzeniach i całkiem nieźle sobie poradziła.
Sygnał wysokiej częstotliwości, po przejściu przez stopnie wzmocnienia i przemiany, jest demodulowany, a jego obwiednia, przechodząca przez filtr dolnoprzepustowy, jest podawana na wejście komparatora, w konfiguracji z „płynnym progiem” działania, co zapewnia jego maksymalną czułość.
Odbiornik posiada czułość 1-2µV, co nie ustępuje przemysłowym urządzeniom. Elementy na schemacie są zoptymalizowane dla wartości napięcia zasilania 2,5-3V.
Wartość prądu pobieranego przez odbiornik wynosi 15mA.
Na wyjściu komparatora dane wychodzą w postaci odwróconej (patrz oscylogram).
Nadajnik danych
Nadajnik - układ bez cech szczególnych. Jest również zoptymalizowany dla wartości zasilania 2,5-3V.
Moc przy napięciu 3V wynosi 50-70mW. Pobór prądu - ok. 60mA. Moc można zwiększyć, podłączając nadajnik do zasilania powyżej 5V, a jej wartość może osiągnąć 120-150mW. Przy tym wartość prądu wzrośnie do 120mA, co może być niebezpieczne dla stopnia końcowego. W przypadku zwiększenia napięcia zasilania, najlepiej zastosować tranzystor 2SC3357 w stopniu końcowym bez wprowadzania dodatkowych zmian w schemacie.
Autor: Siergiej Petrus' aka blaze, blaze2006(_at_)ukr.net
W załączniku płytki drukowane w formacie SL 4.0.
Link do tłumaczonego tekstu: http://radiokot.ru/circuit/analog/receiv_transmit/16/.
Fajne? Ranking DIY
