Witam wykonałem sterownik udmx z tematu: https://www.elektroda.pl/rtvforum/topic2063228-0.html
W zasadzie sterownik działa i nie działa ponieważ kontrolki świecą, komp go widzi jak nieznane urządzenie. Wywaliłem stabilizator bo za bardzo obniżał i zwarłem zasilanie. Na lini danych wstawiłem 2 diody zenera na 3,3v i to samo komp nie czyta.
Próbowałem wstawić dwie diody prostownicze 1n4007 do zasilania i też nic nie dało.
Sterownik instalowałem przez menadżer urządzeń wybierając folder driver ale komp nie instalował go. Po wybraniu informacji o sterowniku pisze żaden plik nie steruje tym urządzeniem.
Testowałem to na 8 kompach z rożnymi systemami od Linuksa po Maka
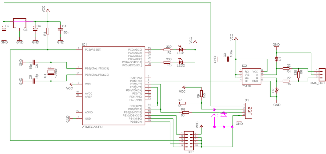
schematy
oryginał nie działam
zmieniony według mnie
modyfikacja zaczerpnięta stąd
http://vusb.wikidot.com/hardware
co może być przyczyną problemu instalacji sterownika
Dodano po 2 [minuty]:
zdjęcia bez przeróbek

W zasadzie sterownik działa i nie działa ponieważ kontrolki świecą, komp go widzi jak nieznane urządzenie. Wywaliłem stabilizator bo za bardzo obniżał i zwarłem zasilanie. Na lini danych wstawiłem 2 diody zenera na 3,3v i to samo komp nie czyta.
Próbowałem wstawić dwie diody prostownicze 1n4007 do zasilania i też nic nie dało.
Sterownik instalowałem przez menadżer urządzeń wybierając folder driver ale komp nie instalował go. Po wybraniu informacji o sterowniku pisze żaden plik nie steruje tym urządzeniem.
Testowałem to na 8 kompach z rożnymi systemami od Linuksa po Maka
schematy
oryginał nie działam
zmieniony według mnie
modyfikacja zaczerpnięta stąd
http://vusb.wikidot.com/hardware
co może być przyczyną problemu instalacji sterownika
Dodano po 2 [minuty]:
zdjęcia bez przeróbek