Witam,
Mam pytanie czy to co opisuję poniżej jest normalne:
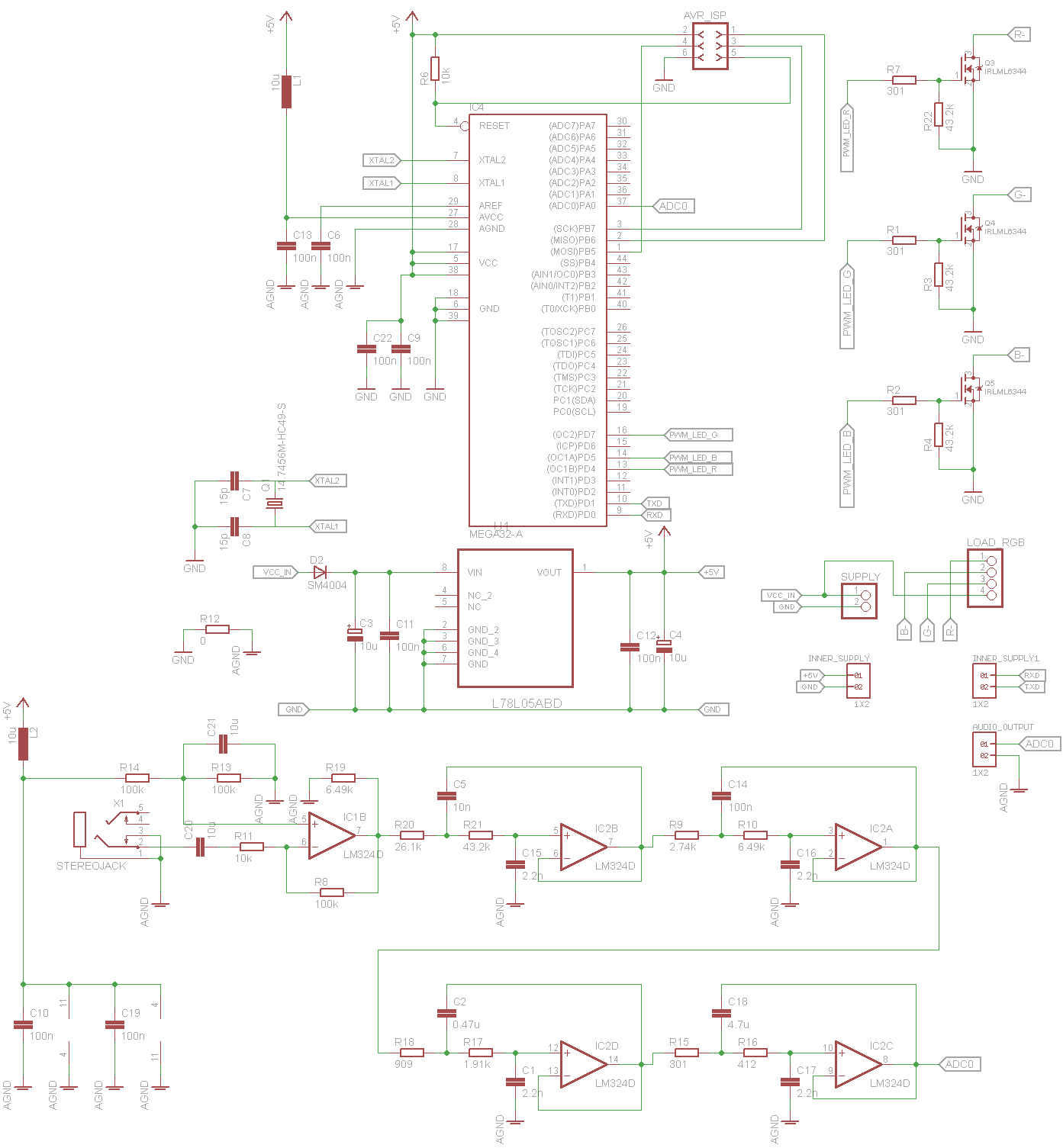
Mikrokontroler restartuje się przy wyłączonym interfejsie USART w sytuacji, w której pin RXD zaczynam "zalewać" sygnałem, tj. wysyłam kolejne bajty.
Zjawisko obserwuję niezależnie od szybkości wysyłania danych na pin RXD, natomiast zadaża się częściej przy większych częstotliwościach wysyłania danych przez port szeregowy na PC. Testowałem 230400, 19200, 9600.
Będę wdzięczny za informację czy jest to naturalne zjawisko?
Mam pytanie czy to co opisuję poniżej jest normalne:
Mikrokontroler restartuje się przy wyłączonym interfejsie USART w sytuacji, w której pin RXD zaczynam "zalewać" sygnałem, tj. wysyłam kolejne bajty.
Zjawisko obserwuję niezależnie od szybkości wysyłania danych na pin RXD, natomiast zadaża się częściej przy większych częstotliwościach wysyłania danych przez port szeregowy na PC. Testowałem 230400, 19200, 9600.
Będę wdzięczny za informację czy jest to naturalne zjawisko?
