logo elektroda
logo elektroda
X
logo elektroda
REKLAMA
REKLAMA
Adblock/uBlockOrigin/AdGuard mogą powodować znikanie niektórych postów z powodu nowej reguły.

Laguna 1 2.0 8v 95r - Jak podłączyć Launch do starego gniazda pod maską?

pozar82 09 Maj 2013 08:26 4251 4
REKLAMA
  • #1 12287225
    pozar82
    Poziom 10  
    Witam. Jak w temacie. Chciałbym podłączyć do kompa (launch) a gniazdo w aucie jest pod maską starego typu. Mam kabel uniwersalny z trzema pinami. Jak to zgrać?
    Dodam jeszcze że sprawdzałem czujnik położenia wału i ma 228 ohm.
    Czujnik położenia wałka rozrządu 550 ohm.
    Prosił bym o pomoc. czego szukać?
  • REKLAMA
  • #2 12290998
    piotrekwoj1
    Poziom 42  
    Sprawdź, czy wychodzą Ci impulsy z czujników? Oscyloskop w rękę i do roboty, ewentualnie miernikiem czy podczas kręcenia rozrusznikiem masz dobre 3V ale to nie to samo co oscyloskop.
  • REKLAMA
  • #3 12291870
    emeryt2
    Poziom 42  
    Jak masz kod silnika , że masz tam dwa czujniki i wału i wałka?
    Sprawdź bezpieczniki , a szczególnie nr.12 i zasilanie cewkomodułu!
  • REKLAMA
  • #4 12292076
    carrot
    Moderator Samochody
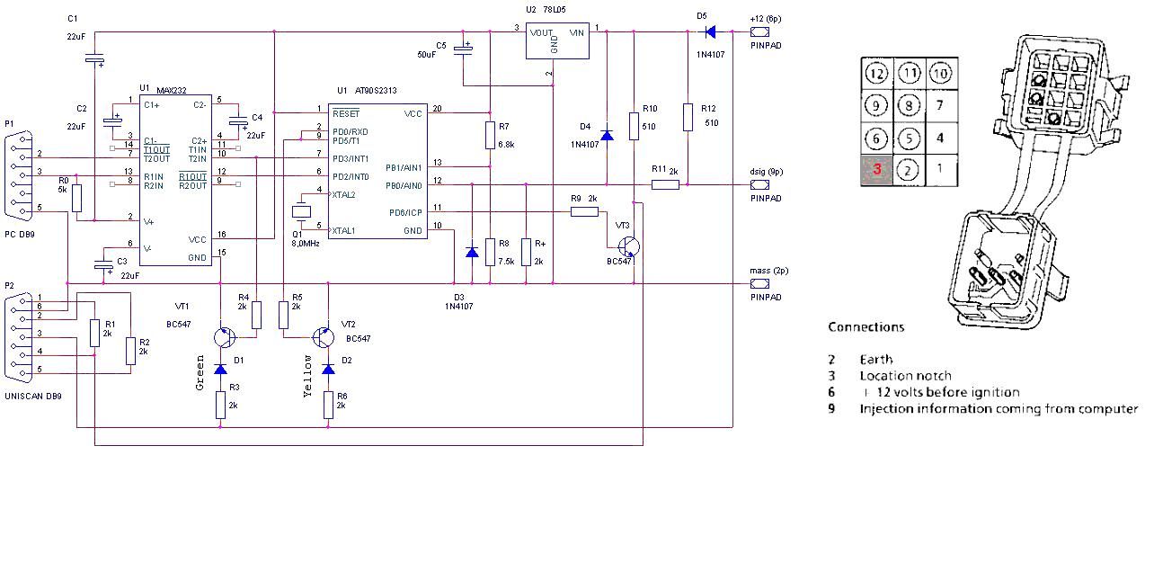
    Laguna 1 2.0 8v 95r - Jak podłączyć Launch do starego gniazda pod maską?
    Nie patrz na schemat, tylko rysunek złącza. Na 9 pinie jest lina diagnostyczna
  • #5 12292158
    pozar82
    Poziom 10  
    emeryt2 napisał:
    Jak masz kod silnika , że masz tam dwa czujniki i wału i wałka?
    Sprawdź bezpieczniki , a szczególnie nr.12 i zasilanie cewkomodułu!

    Mam dwie cewki przykręcone do silnika zaraz pod świecami i nie ma w tym aucie cewkomodułu, Jeden czujnik jest na kole zamachowym a drugi w miejscu rozdzielacza na wałku rozrządu. jutro popatrze na bezpiecznik
    Mierzyłem oporności czujników i cewek i zasilanie i wszystko jest w normie.
REKLAMA