Witam
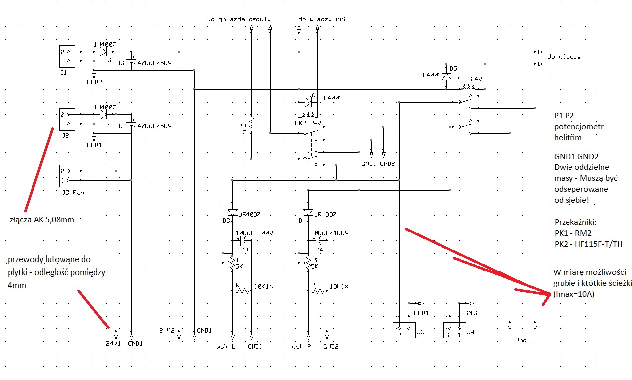
Jak w temacie. Zamieszczam schemat z opisem. Interesuje mnie dobra cena - Za wszystko mogę zaoferować max. 100zł . Termin realizacji do dwóch miesięcy. Reszta na PW.
W skład zlecenia wchodzi:
Zaprojektowanie płytki PCB
Wykonanie PCB wraz z wierceniem otworów (mile widziane CNC).
Pozdrawiam
Edit:
Nieaktualne.
Jak w temacie. Zamieszczam schemat z opisem. Interesuje mnie dobra cena - Za wszystko mogę zaoferować max. 100zł . Termin realizacji do dwóch miesięcy. Reszta na PW.
W skład zlecenia wchodzi:
Zaprojektowanie płytki PCB
Wykonanie PCB wraz z wierceniem otworów (mile widziane CNC).
Pozdrawiam
Edit:
Nieaktualne.
