logo elektroda
logo elektroda
X
logo elektroda
REKLAMA
REKLAMA
Adblock/uBlockOrigin/AdGuard mogą powodować znikanie niektórych postów z powodu nowej reguły.

Intek HR-5500 / K-PO 5000 - potencjometr siły głosu i SQ

marcin w 15 Maj 2013 18:36 3198 3
REKLAMA
  • #1 12310671
    marcin w
    Poziom 22  
    Witam Was

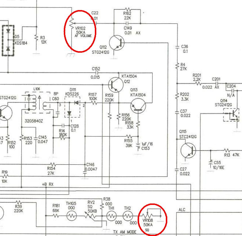
    Mam problem z dostępem do potencjometru regulacji siły głosu i SQ do radia Intek HR-5500 / K-PO 5000. Jest to podwójny współosiowy potencjometr z wyłącznikiem - B502/A473.

    Czy może ktoś spotkał się z takimi potencjometrami i wie gdzie je kupić ?
  • REKLAMA
  • #2 12310830
    SP5ANJ
    Spoczywaj w Pokoju
    Witam.

    Z kupieniem może być problem.

    Wstaw inne aby gabarytowo (mechanicznie) pasowały do obudowy radia.

    Prawdopodobnie oznaczenia B502 i A473 to nic innego jak oporniki w tych potencjometrach.
    B502 to 5kΩ/B a A473 to 47kΩ/A
    (B to logarytmiczny a A to liniowy)

    Z powodzeniem możesz wstawić ten podwójny potencjometr podobnie jak jest w innych Intek-ach (50kA/50kB) :

    Intek HR-5500 / K-PO 5000 - potencjometr siły głosu i SQ


    Pozdrawiam.
  • REKLAMA
  • #3 12310837
    scrooch
    Poziom 13  
    A to nie będzie taki sam jak w Jacksonie? Jeżeli tak to w SINAD Częstochowa mają te potencjometry.
  • #4 12310875
    marcin w
    Poziom 22  
    SP5ANJ napisał:
    Prawdopodobnie oznaczenia B502 i A473 to nic innego jak oporniki w tych potencjometrach.
    B502 to 5kΩ/B a A473 to 47kΩ/A
    (B to logarytmiczny a A to liniowy)


    Dzięki za informację, domyślałem się że B502 oraz A473 to opory, nie byłem tylko pewien co do liter czy to oznaczenie sekcji czy też charakterystyka. Tu stawiałem na sekcję.

    Dzięki za wyjaśnienie.
REKLAMA