Witam. Wiem, że podobne problemy były omawiane wiele razy, ale dokładnie mojego nie znalazłem. Chodzi mi o zbudowanie regulatora obrotów wentylatora w laptopie. Jako że wentylator jest na 5V to odpadają wszystkie schematy co znalazłem ponieważ są one na 12V.
Maksymalne napięcie jakie będe miał to 5v z wyjścia USB.
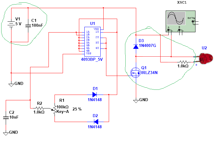
Z tego co wyczytałem nie za bardzo będzie działał regulator oparty na LM317, ale znalazłem taki o to schemat Klik i z tego co autor pisze działą na 5V co o tym sądzicie??
Nie znam na takich zagadnieniach, dlatego prosiłbym Was o pomoc.
Proszę o wyrozumiałość i z góry dziękuje za pomoc. pozdrawiam
Maksymalne napięcie jakie będe miał to 5v z wyjścia USB.
Z tego co wyczytałem nie za bardzo będzie działał regulator oparty na LM317, ale znalazłem taki o to schemat Klik i z tego co autor pisze działą na 5V co o tym sądzicie??
Nie znam na takich zagadnieniach, dlatego prosiłbym Was o pomoc.
Proszę o wyrozumiałość i z góry dziękuje za pomoc. pozdrawiam
